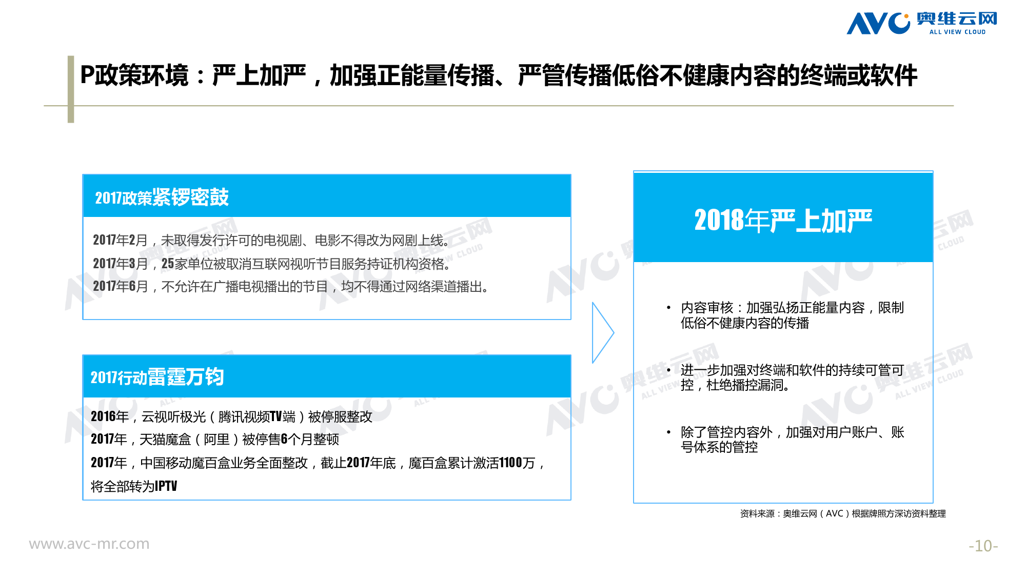
奥维云网:2018年中国OTT发展预测报告 《2018年中国OTT发展预测报告》,报告多维度分析了2017年OTT市场宏观发展环境分析、终端规模、 运营方向、广告投放趋势、资源价值变化,并对2018年的发展做出前瞻性预测。 PDF版本将分享到199IT交流群,199IT感谢您的支持! 更多阅读:奥维云网:2015年10月份中国OTT发展研究奥维云网:2016年第一周OTT盒子销量为14.9万台奥维云网:2015年11月中国OTT指数报告奥维云网 :2016年10月24日-10月30日OTT盒子观察报告奥维云网:2017年中OTT运营大数据蓝皮书奥维云网:2018年4月OTT大屏用户行为月报奥维云网:2017年度OTT全量数据排行榜奥维云网:2017年2月20日-26日OTT盒子观察报告奥维云网发布17年中OTT大数据蓝皮书: OTT用户月活终端8112万台同比增17.9%尼尔森:中国智能电视用户全样本收视行为及OTT广告价值研究奥维云网:2016年2月22日-2月28日OTT盒子观察报告奥维云网:2019年8月中国彩电市场简析奥维云网:2015年4月-9月线上智能电视盒大数据奥维云网:2016上半年中国OTT盒子市场分析及预测奥维云网:2019年Q1中国洗衣机市场总结报告