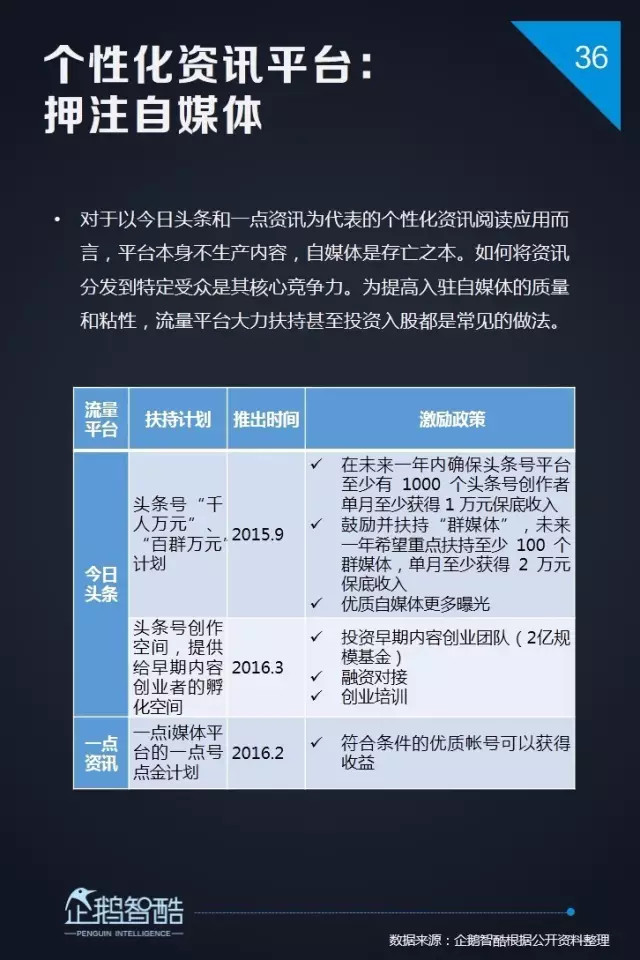
企鹅智酷:2017自媒体趋势报告 企鹅智酷联合企鹅媒体平台,发布《2017中国自媒体全视角趋势报告》,从资本、消费、创作和平台为你解读内容创业的现状和新风向。 以下为报告全文: 更多阅读:企鹅智酷:2015年中国互联网年度趋势报告企鹅智酷:中国自媒体内容创业数据及趋势报告企鹅智酷:中国三四五线城市网民时间&金钱消费数据报告企鹅智酷:2018中国网民个人隐私状况调查报告企鹅智酷:2018年中国电竞运动行业发展报告企鹅智酷:2018中国媒体消费趋势企鹅智酷:抖音&快手用户研究报告2018年的中国消费者:全球品牌中国影响力指数首发企鹅智酷:2018中国在线综艺用户洞察报告企鹅智酷:2017中国电竞发展报告企鹅智酷:“解剖”95后——私享未来10年消费红利报告企鹅智酷:2017中国网络视频直播行业趋势报告企鹅智酷:2017中国手机消费报告埃森哲:2022年FJORD趋势报告自媒体再惹祸 被造谣筹款资金进入公司资金池水滴筹声明已报案