我们该如何衡量一款手机应用是否取得成功?曾经,我们将下载量当成评估应用成功的主要依据,但是这种方法却早已不适用了。下载量并不能真正反应出使用应用的确切人数,也不能反应出产品在市场中的真正影响力。
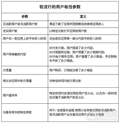
今天的风险投资家和手机开发者更加关心的是用户粘性,或者交互作用。游戏公司可以根据用户粘性参数而详细了解到用户是如何使用他们的产品,并以此获得一些非常有帮助的信息,如应用的市场价值等。游戏公司同样也可以使用用户粘性数据而掌握如何构建一个稳定的用户群体,并吸引那些能够为公司带来巨大收益的玩家反复回到游戏中。
engagement-mobile-application(from smart-engagement.com)
BlueRun Ventures一般合伙人兼联合创始人John Malloy表示:“用户粘性是关键。基本上来看,只有重视用户粘性并积极衡量用户粘性,你才能在这个产业中站稳脚步。”
作为早期创业公司投资者,Malloy总是坚持使用用户粘性参数去明确他们手机应用的性能以及市场价值。Waze便属于其中的一家公司,主要致力于开发众包导航应用。
Waze拥有一个巨大的用户社区,包含了来自世界各地的1500万名司机,他们正是在此通过自己的手机即时分享各地交通信息。如今这一应用日趋普及,并且随着越来越多人在此分享交通路况而提升了应用的价值,让使用者都能够从用户生成信息中获益。因为交通实况报道对于Waze的应用来说至关重要,所以他们每个月都将通过通勤者去追踪驱车途程的变化。例如上个月的途程是5亿公里。
“这一参数真的非常重要,”他说道,“对于提供这种特殊服务的公司来说,当通勤数值成为应用的核心价值时,便会吸引越多人使用这一应用。”
长期用户粘性是基础
随着Waze等公司针对于自己的业务而创造相对应的用户粘性参数,整个产业也开始将用户粘性参数作为一种广泛的参考价值,即帮助应用开发公司更好地理解用户行为,并不断完善他们的应用效能。
Localytics战略和业务开发副总裁Brian Suthoff说道:“时间是手机应用开发中的重要参数。”
Suthoff表示,许多主流新闻发行商都是通过手机应用追踪用户粘性时间而以此完善他们的新闻内容。也就是这些公司会着重研究读者在他们整体新闻的投入时间以及特定内容的时间,并最终根据这些参数去调整新闻的结构与内容。必要的话他们也会修改用户界面和图像设计——以此作为他们对于这些用户行为的回应。
Suthoff同时也将鼓励这些公司去追踪其它类型的时间参数——在特定时间内应用的用户留存率。该公司将通过用户留存研究去培养用户的“长期用户粘性”,因为长期用户粘性最终将为他们带来巨大的利益。
举个例子来说吧,Localytics最近就研究了用户在购买应用内置商品前共在游戏中投入了多少时间,并发现了44%用户除非在10分钟内能与应用进行良好互动后,才会采取首次消费活动。此外,比起一开始就够买商品的用户,延迟了首次购买时间的用户在日后将购买更多商品。
Suthoff说道:“为了获得长期的成功,你就需要想办法吸引那些将长期使用服务的用户。这对于利用广告赚钱的广告商和发行商也同样适用。如果你的用户反复使用你的产品,他们便也能够为你带来更多广告收益。”
将用户粘性与收益联系在一起
最终,开发商也将使用这些用户粘性参数去提升收益,并且他们也将不断寻找有趣的方法去实现这一目标。
Apsalar(游戏邦注:一家帮助开发者精准定位目标用户的移动应用分析公司)便可以通过研究终端用户行为参数而追踪用户行为,如他们在游戏中的进展,什么时候购买并使用游戏中的虚拟货币,或者购物者什么时候将商品放到自己的购物篮中。Apsalar同样也可以计算每用户收益和总体收益。他们的一大客户Gameview Studios便表示,Apsalar通过使用参数帮助他们做出各种商品和业务决策,并构建其用户的永久价值。
Apsalar首席执行官兼联合创始人Michael Oiknine说道:“对于那些不只是将下载量当成唯一目标的应用发行商来说这些信息都非常有价值。”除此之外该公司还需要考虑到获取用户所需要的市场营销成本以及这些用户对于公司业务的价值。
Fiksu(手机应用市场营销公司)业务开发部副总裁Craig Palli推荐开发者使用四个参数去评估并提高他们业务的收益:每用户平均收益,日活跃用户数,忠实用户的终生价值以及通过市场营销活动而获取忠实用户所需成本。
该公司将忠实用户定义为超过3次打开应用的用户——不过每个项目对于忠实用户的定义也会有所不同。
他说道:“任何项目都可以根据用户终身价值与获取用户成本而评估其运营表现。我认为所有应用开发者在开始创造产品前都需要仔细思考这些元素。”
游戏邦注:原文发表于2012年4月9日,所涉事件及数据以当时为准。
via:游戏邦/gamerboom
更多阅读:


