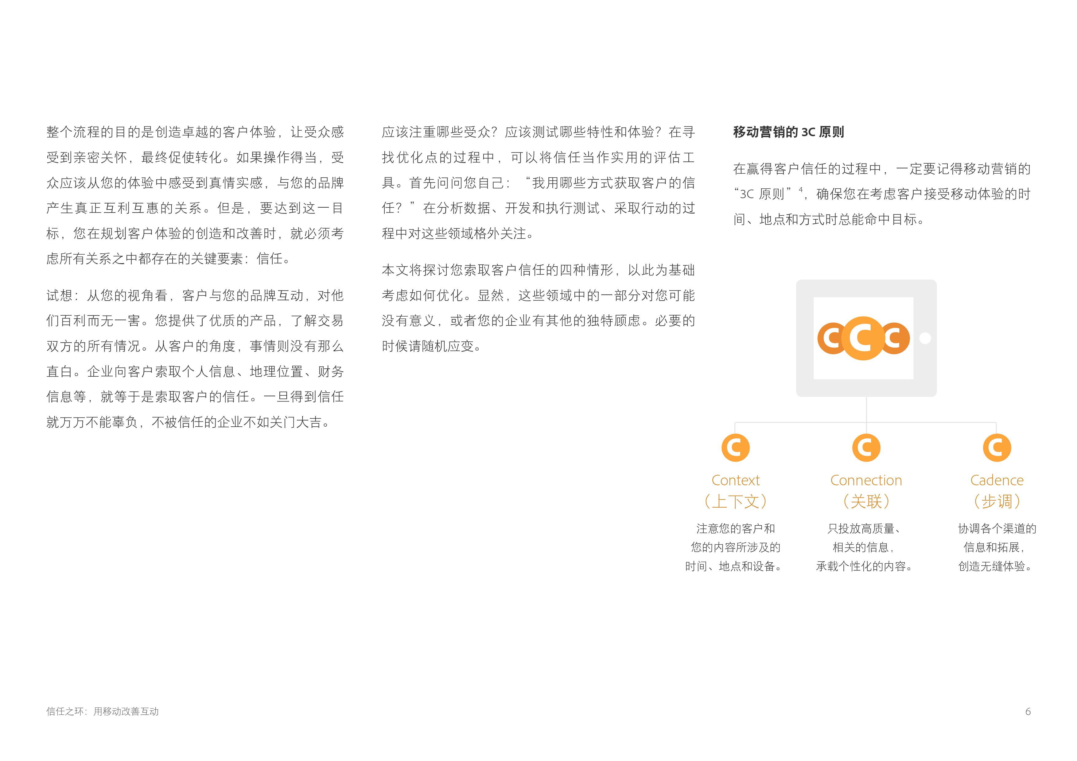
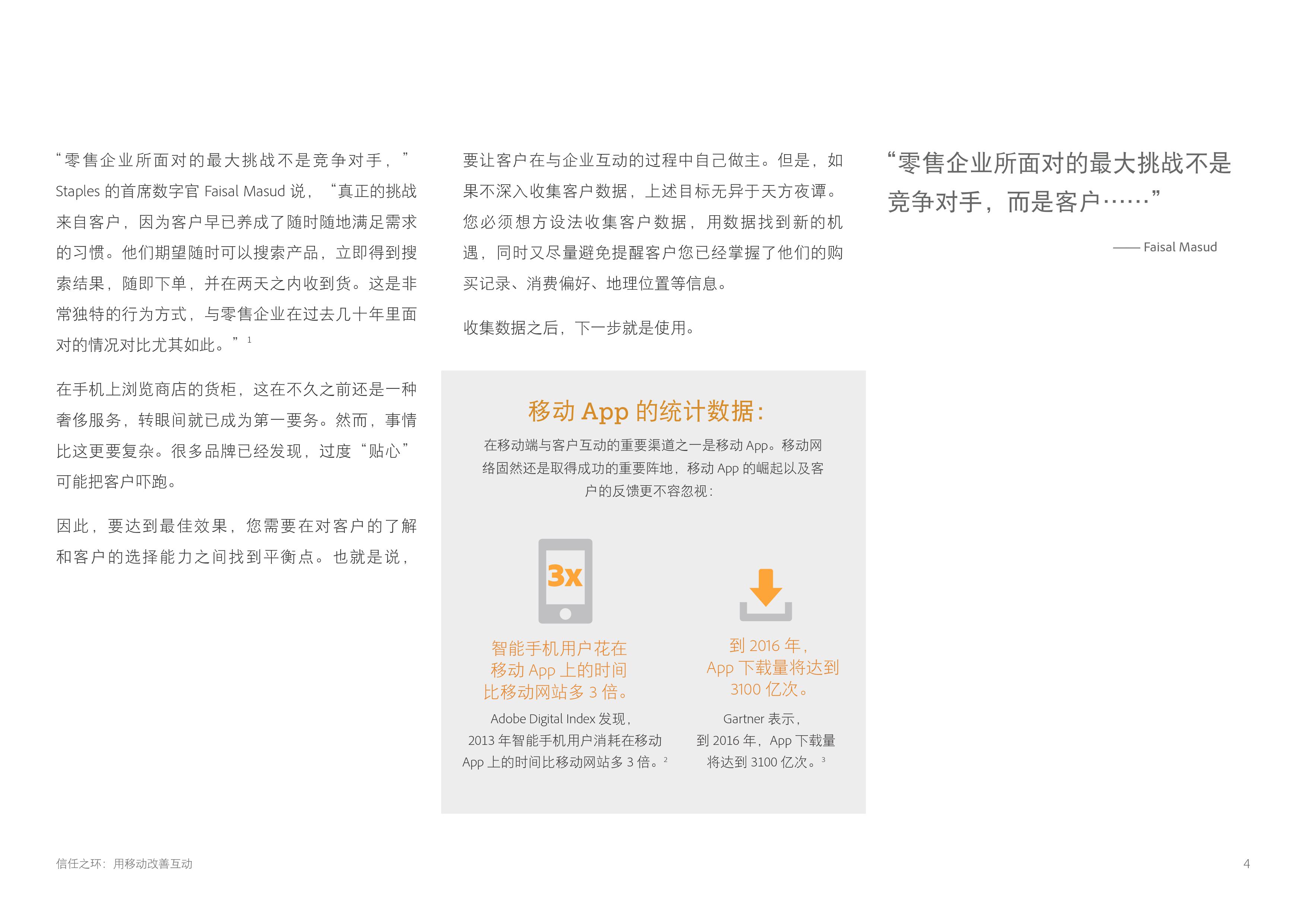
Adobe:移动之环——用移动改善互动 转自:Adobe 更多阅读:Adobe:调查显示 38%的企业将发布手机营销策略Econsultancy:22% B2B营销人员认为未来消费体验将提供最大机遇eMarketer:中小企业重点增加网络营销AppsFlyer:2016-2018 应用30天保留率增长5%BDO:49%的CMO将移动技术应用于今年假日营销策略中Adobe:45%的企业没有移动优化的站点或APPMediaPost: 2013年Q3网络广告收益达100亿美元Adobe:营销2.0之重新定义客户体验2017年数字营销的最佳做法:如何利用最新趋势Upstream:2012年用户数字广告态度调研eMart:71%的印度网络营销人员认为移动营销已经成为业务核心Warc:2015年亚太地区移动营销报告秒针系统:2015年移动视频的价值和整合应用白皮书Epsilon:3/5的中国消费者获得满意消费体验后会进行口碑传播SmartInsights:快速有效的移动营销入门策略(信息图)