中国媒体市场概览(2015全年回顾)

群邑智库日前发布《中国媒体市场概览(2015全年回顾)》,部分数据如下:

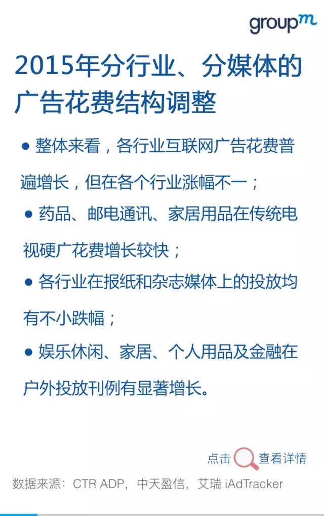
► 报纸下降30%,杂志下降19%

► 软广植入花费增长迅猛

► 互联网增长19%,视频网站付费会员增加迅猛

► 移动程序化购买进入发展高潮

1465211476-4530-573d7f66597191465211477-8401-573d7f6693fcd1465211477-5714-573d7f66d266f1465211477-6915-573d7f6736e751465211477-8751-573d7f678d2c51465211477-2766-573d7f684dcdb1465211478-8443-573d7f68912a61465211478-4922-573d7f68cb7ab1465211479-2642-573d7f693899a1465211479-6386-573d7f69aa0201465211479-1718-573d7f69f074a1465211479-5649-573d7f6abeae21465211480-2542-573d7f6b7557c1465211480-4782-573d7f6ba95ea1465211481-8280-573d7f6bdfc181465211481-7969-573d7f6c786f01465211481-1957-573d7f6d04d651465211481-3678-573d7f6d3c4e61465211482-2350-573d7f6dcf2821465211482-7004-573d7f6e6085e

1465211482-4899-573dc7515e86d1465211483-8308-573dc751a0ca61465211483-1586-573dc752049111465211483-1086-573dc7525a8dc1465211483-3688-573dc752bc57f1465211484-8718-573dc75314ed71465211484-5713-573dc7536be0b1465211484-7243-573dc753c3d081465211485-1920-573dc754019231465211485-2920-573dc754515eb1465211485-7325-573dc754a50f41465211485-6890-573dc754df2911465211486-6155-573dc7554a2ec1465211486-8463-573dc755de4131465211487-8101-573dc7567c11b1465211487-9540-573dc757379d4

感谢支持199IT
我们致力为中国互联网研究和咨询及IT行业数据专业人员和决策者提供一个数据共享平台。

要继续访问我们的网站,只需关闭您的广告拦截器并刷新页面。
滚动到顶部