投资要点
1、体育赛事和体育活动背后蕴藏巨大商机。以2012年伦敦奥运会为例,海外游客带来的旅游收入同比上涨了9%,旅游消费总额创纪录地达到186亿。世界旅游组织统计,2014年体育旅游根据市场规模达到1800亿美元,占旅游市场的15%。到2020年有望突破4000亿美元。
2、借力体育产业,旅游业多元发展。体育赛事旅游,是指观众因某项体育赛事或体育比赛去往居住地以外的地方旅游的活动。据巴西旅游部门预测,2016年里约奥运会将吸引至少38万外国游客,并使旅游收入较2014年世界杯增加60%以上。相关场馆旅游指的是围绕著名体育赛事承办场地、相关博物馆、名人堂等场馆进行的旅游活动。以美国棒球名人堂为例,每年吸引约35万游客参观。体育活动旅游是指游客前往居住地以外的地方进行体育项目的比赛或练习的旅游活动。滑雪、登山和高尔夫是世界范围内比较热门的体验式运动。
凯撒旅游是中国奥委会票务及服务顶级合作伙伴,已经在官网挂售奥运观赛、观光、助威团等组合及自由行产品,将采取“热门场次+稀缺星级酒店”的商业模式。公司拟使用募集资金8,246万元用于体育旅游业务板块扩展升级,预计16-17年EPS0.35/0.42元。
众信旅游与6家单位发起建立天津心动金鼎万众体育资产管理中心,以跑步、户外、冰雪、骑行等细分市场为投资主线,进行体育及相关消费领域股权投资,推动“体育出境游”业务。公司未来有望借助该基金合伙人安踏公司的深厚行业背景,融入体育热潮。公司股票处于停牌,预计16-17年EPS0.60/0.77元。
报告正文
1体育赛事大年,2016年精彩不断
2016年是全球体育赛事大年
(1)里约奥运会将于2016年8月5日至8月21日在巴西里约热内卢举行。里约热内卢将成为首个主办奥运会的南美洲城市。此次夏季奥运会也是继2014年世界杯后又一巴西体育盛事。
(2)2016年欧洲杯将于2016年6月10日至7月10日在法国境内9座城市的12座球场举行。欧洲杯是欧洲足协成员国间参加的最高级别国家级足球赛事。2012年欧洲杯举办期间,平均每场中国电视观众逾2000万,具有一定影响力。
(3)2016年美洲杯将在美国举行,美洲杯足球赛诞生于1916年,是美洲、也是全世界历史最悠久的足球赛事。以往美洲杯主要以南美国家为主,为庆祝美洲杯100周年纪念日,南美足联决定举办全美洲大陆参加的2016年美洲杯,由美国承办。比赛将于当地时间2016年6月3日至6月26日举行。
(4)2016年道达尔第29届汤姆斯杯世界羽毛球男子团体锦标赛暨第26届尤伯杯世界羽毛球女子团体锦标赛将于5月15日-22日在中国昆山举行。汤、尤杯是世界羽毛球团体赛的最高奖项。
(5)四大网球公开赛作为年度赛事,每次比赛均有逾100个国家进行实况转播。赛事旅游者除了可以观看世界一流的网球比赛和明星风采,还可观赏四大城市的风景名胜。随着我国网球竞技水平的逐步提高,将会有更多的中国运动员参赛,必然会吸引众多国内网球爱好者。
体育赛事和体育活动背后蕴藏巨大商机
大型体育赛事的举办能够吸引全球各地游客观赛、旅游和消费。2000年悉尼奥运会仅旅游业就为澳大利亚带来高达42.7亿美元收益;2004年雅典奥运会期间,雅典接待入境游客50万人次,之后的2005年和2006年,希腊入境旅游人数分别增长了5.60%和8.44%。
2012年英国旅游业因伦敦奥运会因素增长稳健。专程买票前来观看奥运赛事的游客在英国平均消费1290英镑(约合2067美元),而其他类型游客的平均消费为650英镑(约合1043美元)。虽然奥运会游客数量较往年没有明显增长,但海外游客带来的旅游收入同比上涨了9%,旅游消费总额创纪录地达到186亿,较上一年增长4%。此外,受益于奥运会的品牌宣传效应,奥运会之后的2013年伦敦接待超过1600万外国游客,成为世界上接待游客最多的城市。
同时,奥运会为举办国的服务业、制造业创造了众多就业机会。奥运会对举办国经济总体上起到促进作用。
2借力体育产业,旅游业多元发展
全球体育旅游市场规模到2020年有望突破4000亿美元。根据世界旅游组织(UNWTO)数据,体育旅游产业正在以每年14%的增长,超过旅游产业4%-5%左右的整体增长速度。2014年体育旅游根据市场规模达到1800亿美元,占旅游市场的15%。
与传统旅游形式相比,体育旅游强调观赏与参与结合,主要分为三大板块——体育赛事旅游、相关场馆旅游以及体育活动旅游。
体育赛事旅游
体育赛事旅游,是指观众因某项体育赛事或体育比赛去往居住地以外的地方旅游的活动。以奥运会为例,主办方在赛前发布相关纪念产品、进行旅游推广、开展预热文化活动;在赛时为观赛游客提供观赛服务以及住宿、餐饮等配套服务;赛后打造多种文化主题活动、开发周边城市旅游,消化观赛游客群体需求。
奥运会
依托体育观赛活动,打造多元旅游
奥运旅游主要产品是观赛游。以伦敦奥运会为例,2012年伦敦奥组委共分给中国大陆地区约1.8 万张奥运门票,包括了羽毛球、篮球、跳水、田径等众多项目。其中,中国军团的优势项目,如乒乓球、女排、跳水等备受青睐。2012年6 月下旬,伦敦奥运旅行社旅游产品就基本完成销售,包含奥运门票和奥运纪念品的套餐产品广受消费者欢迎。
除了赛事之外,伦敦还新增了各种文化和庆典活动。包括七大旅游主题,如文化、遗产、乡村等等。伦敦2012年奥运文化节是重点文化活动,于6月21日拉开序幕,持续到9月9日,在长达12个星期的文化节期间,有来自204个国家或地区的25000名艺术家把世界各地最好的音乐、戏剧、舞蹈、文学、电影、时装、视觉艺术作品奉献给英国观众和来英国观看奥运会的游客,数以万计的观众。
根据官方统计数据,截止至2012年8月底,全英国范围内有1950万人参与了“伦敦2012文化节”。有300万人参与了付费的活动,其中包括145万人参观了博物馆和画廊的展览,超过60万人参与“世界莎士比亚节”的付费演出、展览和活动。
“后奥运游”同样受到游客热捧。在“受欢迎国家”调查中,英国欢迎度排名由奥运会之前的第12 位跃居第9 位。英国的“整体国家品牌”和“文化”排名均上升1位。根据劳埃德银行数据,将会有约合50亿英镑的收益来自奥运结束后的五年。
里约奥运活动纷呈,彰显南美风情
巴西是旅游大国,年GDP的约10%来自于旅游业。2015年8月1日到9日,为庆祝2016年奥运会倒计时一周年,里约举行了三项测试赛、一场倒计时一周年大型庆典、一场巴西音乐会以及一个覆盖全市的大型文化活动。预计奥运期间,里约将基于南美文化举办多场游行庆典、桑巴表演、南美美食节等各类活动。
据巴西旅游部门预测,2016年里约奥运会将吸引至少38万外国游客,并使旅游收入较2014年世界杯增加60%以上。目前,国内旅行社已经针对里约奥运会推出了各类定制旅游产品。
足球赛
为游客开“绿灯”,欧洲杯带火东欧旅游
2012年欧洲杯期间,乌克兰首都基辅市政府做出了只针对外国游客的“人性化”的决定:允许外国球迷在公共场合小便、放开关于不准在公共场合饮酒的禁令。波兰也大力开发旅游产品,甚至将纳粹指挥部“狼穴”推到旅游前线。一系列吸引措施在增加旅游收入、丰富旅游体验方面起到了积极作用。
根据基辅大学数据显示,2012年的欧洲杯给波兰和乌克兰分别带来了约1.94 亿欧元和约1.52 亿欧元的旅游业收入。据波兰官方统计,自2012年欧洲杯足球赛后,赴波兰旅游的中国游客明显增加,2014年达到5万人。
突出南美风情,世界杯将巴西推上世界舞台
世界杯期间,巴西不仅通过精彩赛事吸引全球观众,更通过南美异域风情在赛后留住了更多游客。2014年的巴西世界杯带来了60万海外游客和40.5亿美元的直接收入。世界杯举办期间,巴西国内餐饮和酒吧营业额较2013年同期增长273%,航空公司总收入增长211%,当地酒店总营业额增长137%。
据巴西旅游部门调查,世界杯期间98.8%的游客表示巴西之行达到或超出心理预期,98.3%的游客表示会推荐更多亲人朋友来里约热内卢观光。
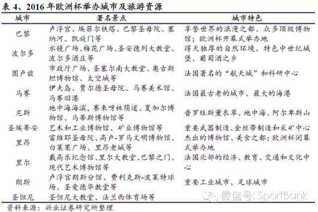
2016年欧洲杯将在法国举行
法国作为传统旅游大国,有望借欧洲杯助力旅游业。2016年欧洲杯将在法国举行。赛事从北京时间6月11日开始一直持续到7月11日。
法国驻华大使馆将于3月10日推出观赛签证,简化签证申请材料清单。购买官方球票的球迷,可享受签证贵宾服务,无需排队等候即可进入贵宾室内递交签证申请材料,享受专业人员的咨询指导。由于欧洲杯比赛城市众多,时间衔接合理,游客可根据比赛日程在观看体育比赛的同时,感受各异的城市风情。
目前,各大旅行社已经针对法国欧洲杯设计了多种旅游产品。体育赛事加上风景美食,将挖掘出法国旅游更大的潜力。
体育赛事旅游在吸引大量游客的同时,也容易导致一系列问题。由于游客的激增,当地接待能力可能出现瓶颈,进而影响旅游体验;赛事结束后,举办地如何消化过剩产能也是各国普遍面临的问题。以赛事游为主,大力发展赛前、赛后旅游在未来将会成为常态。
相关场馆
相关场馆旅游指的是围绕著名体育赛事承办场地、相关博物馆、名人堂等场馆进行的旅游活动。
纪念博物馆
位于美国纽约州古柏镇的美国棒球名人堂是北美四大特色体育博物馆。名人堂于1939年选入了首批五位名人堂成员。球员必须要有十年以上美国职业棒球联赛经历,并且在退休五年之后获得75%全美棒球记者协会(BBWAA)会员同意。至2005年,共有260人被选入,包括212位球员、17位教练、8位裁判、23位行政人员或创建者。
棒球名人堂内珍藏了50多万张照片、1.2万小时的影像资料、13万张棒球卡、旧的棒球比赛门票和体育场的赠品等林林总总的纪念品,每年吸引约35万游客参观。
体育场馆
诺坎普体育场是是巴塞罗那足球队的主场,借助俱乐部的知名度在足球迷群体中拥有极高地位。巴塞罗那足球俱乐部创建于1899年,拥有逾12万名会员和无数的球迷。目前已有多家旅行社开发了西班牙的“国家德比”“朝圣”旅游。
“朝圣游”主体场馆包括诺坎普体育场、俱乐部博物馆、官方球迷商店、拉玛西亚训练营。体育场入口处的巴塞罗那俱乐部博物馆,以视频、音频、图片、实物等方式介绍俱乐部的历史;球迷商店在体育场内,共两层,销售球衣、明信片(可以在当地寄出)、诺坎普的草皮等周边产品;拉玛西亚足球学校始建于1979年,这所青训营也因为培养了梅西等一堆足球巨星而被一些人称之为足球界的“西点军校”。
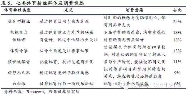
场馆旅游的主要盈利模式为门票收入加纪念品销售收入。由于相关场馆在某一有特定体育爱好者人群中具有极强吸引力,对于“粉丝经济”下的消费者,旅游纪念商品较一般景区纪念品购买意愿强、价格弹性低,收益可观。中国体育是一个发展迅速的市场。体育巨星的概念在中国的影响比较大,通过2008年北京奥运会的举办,本土体育明星变得更受欢迎,例如退役网球明星李娜。
根据Repucom过去十年在全球范围内的百万份粉丝采访,对英国、德国、美国、中国、日本、澳大利亚、马来西亚和墨西哥八个国家的粉丝数据进行了系统分析,可以看出,社交型粉丝、体育专家、趋势乐天派粉丝群体是体育产品及场馆旅游消费的主要人群。
体育场馆旅游受众范围往往较体育赛事小,为满足不同群体的差异化需求,场馆经营方、旅游组织方应围绕该特定群体挖掘潜在需求,并配以场馆之外的旅游项目,丰富旅游体验。
体育活动旅游
体育活动旅游是指游客前往居住地以外的地方进行体育项目的比赛或练习的旅游活动。滑雪、登山和高尔夫是世界范围内比较热门的体验式运动。
滑雪旅游
全世界滑雪场地各有特点,每年吸引大批滑雪爱好者度假旅游,带来了可观的经济效益。世界滑雪产业起源于阿尔卑斯山地区,经过一百多年的发展,目前形成了欧洲占主导,北美、日韩迅速发展的格局。截止2015年,全球有6000多个滑雪场,约1亿滑雪人口。
欧美滑雪产业已成旅游业支柱
欧洲和北美是吸引国际游客最多的地区,已形成成熟的盈利模式。2014年,阿尔卑斯山地区凭借全球35%的滑雪胜地,吸引了全球44%的滑雪爱好者。美国目前有477座滑雪度假村,2015年有约5300万游客参与了滑雪旅游,仅冬季运动项目零售业就实现了超410亿美元的营业额。
滑雪旅游产业围绕滑雪运动,为游客提供多元旅游体验服务。从初学者的滑雪培训,到雪具租赁与滑雪旅游,再到运动后的餐饮、零售,欧洲大型滑雪场形成了主体度假村的社区模式,充分挖掘游客消费需求。
发展中国家滑雪运动正快速普及化
未来,欧洲、北美以外的地区将会是滑雪旅游的新增长点。2015年中国滑雪总人次为1250万,较2014年的1030万人次增长21.36%。当前中国初级滑雪者占整体滑雪爱好者比例高达80%,而欧洲这一数字仅为5%。到2020年,东欧和亚太地区的游客数量将会达到和其他主要传统滑雪市场相当的规模,这将可能为西欧地区滑雪场带来4.2亿的客流。
登山旅游
登山旅游是户外探险旅游的一种,探险旅游是指远离居住地,利用自然环境的互动关系,包含冒险性因素的户外活动。探险旅游主要包括登山、攀岩、漂流、溯溪等形式。
阿尔卑斯山地区是登山旅游爱好者的圣地
阿尔卑斯山上有50多处景点,每年接待游客人次在100万以上。阿尔卑斯山地旅游年还包括7月24日至25日瑞士少女峰高尔夫挑战赛、9月日内瓦湖区和马特宏峰地区美食周等。
奥地利作为世界性的旅游大国,每年接待游客过夜数达330万人次,旅游收入每年超过300亿欧元,占国内生产总值的比例约8.7%。
瑞士拥有5座海拔在4000米以上的山峰、300多个设施完善的登山营地和约1500名经过专业训练、经验丰富的登山向导保证了瑞士的山地旅游发展保持在世界领先的地位,是世界范围内的是登山运动天堂。瑞士旅游局的统计数据显示,目前旅游收益达216亿瑞士法郎,占其国内总生产总值近5%。
登山运动已成为我国中高收入人群旅游新选择
以登山为代表的探险旅游将出现井喷。随着人们生活水平的提高,需求走向多元化,原生态探险旅游的市场空间巨大。根据一财网文章数据,截至2014年,中国有1.3亿人开展徒步旅行、休闲户外等泛户外运动,占总人口数的9.5%,从事登山、攀岩、徒步等户外运动项目的人达到6000万人,占总人口数的4.38%。
根据中国户外联盟的统计显示,中年人已经成为户外的主力消费人群。其中31-50岁的人群占到总调研人数的7成,而最受消费者喜爱的户外运动排名前5位分别是:爬山(11.9%)、徒步(11.7%)、露营(10.2%)、山地自行车(8.5%)、高海拔登山(6.4%)。进一步精确之后的数据显示,26岁-40岁的人群最为热衷户外运动,这些人大部分受过良好教育,近半数拥有本科以上学历,并且每个月至少参加1-3次户外运动。
由于登山运动具备极富挑战性、融合风景和运动、名人效应显著等特点,未来我国登山爱好者将呈现出数量增多、消费能力提高、目的地范围扩大的趋势。
高尔夫球旅游
据ESPN报道,截止2015年,全世界有34011座高尔夫球场,分布在119个国家,约0.6亿高尔夫人口。美国高尔夫球场数量占全球的59%,欧洲占19%,亚洲占12%,其他国家占10%。国际高尔夫旅行组织(IAGTO)承办85%的假期高尔夫旅行,2015年营业额超20亿欧元。
以美国为首的欧美高尔夫球旅游运营模式成熟
美国是包括中国高尔夫球爱好者在内的首选目的地。19世纪末,美国的高尔夫球场已经超过了1000个。到20世纪末,全球有2/3的球场在美国,其中有5000多个向公众开放。卡罗莱纳州是历史最悠久的高尔夫度假区,Myrtle海滩,Grand Strand, Charleston和Hilton HeadIsland都是高尔夫度假的宝地,当地有很多酒店和球场联合提供套餐服务。加利福尼亚、亚利桑那和内华达州拥有独具特色的沙漠高尔夫。在2007年,高尔夫度假旅游已创造了134亿美元的产值。
美国高尔夫与旅游的结合主要有两种形式,一种是以高尔夫球运动为目的,酒店及各种娱乐设为辅助的高尔夫主题游;另一种是以会议、论坛等高端社交活动为主题,高尔夫休闲作为配套的辅助模式。国外高尔夫旅游产业集合一般通过度假旅馆、住宅短租、娱乐项目等来增加游客的滞留时间和消费概率,实现多种产品之间的衔接。
中国等新兴国家高尔夫旅游需求已初具规模
据我国经济学者迟福林预测,2020年我国高尔夫人口将达5000万,成为世界第一高尔夫大国。近年来的行业调查资料显示,我国高尔夫爱好者数量以每年10 %的速度增长;而北、上、广、深等一线城市增长率甚至达到25 %以上。
根据《2015年中国高尔夫旅游数据调查报告》调查数据显示,高尔夫球旅游人群中,54.94%的人通常自行安排旅行,22.32%的人通过旅行社的自助服务,完全参团的占9.44%。选择旅行社的参考因素中,24.85%是线路安排,23.05%看价格,21.56%看服务。
参团旅行人群中,86.27%的人认为应该多打几个地方,13.73%的人认为在一个地方打够为好。 45.92%的人需要旅行社的量身定制服务,因为线路不熟、语言不通;34.76%的人不需要量身定制。除了球场,旅行中最看重的,43.35%的人为酒店,21.03%餐饮,20.60%观光,9.87%娱乐,5.15%购物。
以上数据显示,当前我国高尔夫球旅游仍以少数高净值人群为主,尚未形成常规团体旅游模式;参团游客普遍以初中级水平为主,重视不同场地的体验而并没有偏爱的场地;由于语言、专业等限制,适合中产阶级的高尔夫球旅游团产品未来有较大发展空间。
除此之外,潜水旅游、跳伞旅游、攀岩旅游等等体育活动旅游方式也正越来越受到游客的喜爱。体育活动旅游将成为未来人们旅游的重要选择之一。
(实习生范晨昊亦对本文有重要贡献)
更多阅读:























