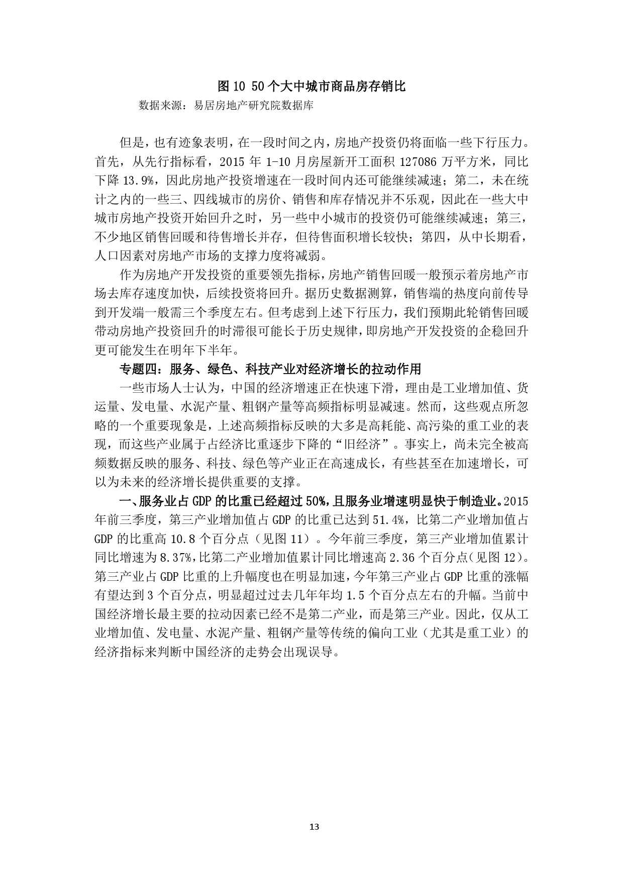
中国人民银行:2016 年中国宏观经济预测

中国人民银行:2016 年中国宏观经济预测_000001 中国人民银行:2016 年中国宏观经济预测_000002 中国人民银行:2016 年中国宏观经济预测_000003 中国人民银行:2016 年中国宏观经济预测_000004 中国人民银行:2016 年中国宏观经济预测_000005 中国人民银行:2016 年中国宏观经济预测_000006 中国人民银行:2016 年中国宏观经济预测_000007 中国人民银行:2016 年中国宏观经济预测_000008 中国人民银行:2016 年中国宏观经济预测_000009 中国人民银行:2016 年中国宏观经济预测_000010 中国人民银行:2016 年中国宏观经济预测_000011 中国人民银行:2016 年中国宏观经济预测_000012 中国人民银行:2016 年中国宏观经济预测_000013 中国人民银行:2016 年中国宏观经济预测_000014 中国人民银行:2016 年中国宏观经济预测_000015 中国人民银行:2016 年中国宏观经济预测_000016 中国人民银行:2016 年中国宏观经济预测_000017

感谢支持199IT
我们致力为中国互联网研究和咨询及IT行业数据专业人员和决策者提供一个数据共享平台。

要继续访问我们的网站,只需关闭您的广告拦截器并刷新页面。
滚动到顶部