邮轮旅游:有钱有闲有粘性,高端休闲度假品。邮轮旅游 (Cruise Tour)指以轮船作为所多功能工具,进行观光、旅游、观赏风景文物等活动,当邮轮停靠港湾,旅客也可以登岸游览。1980年以来,邮轮行业(8.9%)是旅游行业整体增速的两倍。预计2015年全球邮轮业客流量2350万人次,产值396亿美元。全球市场邮轮人均总消费1779美元(船票1350美元,甲板消费429美元(赌场236、靠岸86、SPA43美元)。
我国邮轮旅游:低渗透率、低客单价、高成长。2014年,70万人次中国游客参加邮轮旅游(同比2012年增幅达到79%)。全球邮轮旅游消费渗透率1.4%,美国3.5%(累计21%);澳洲3.4%;欧洲1.3%(德国2%,英国2.6%);日本0.9%,新加坡3%。我国不到0.05%。受制于收入与休假制度,以短途游为主,客单价不高(有提高趋势)。
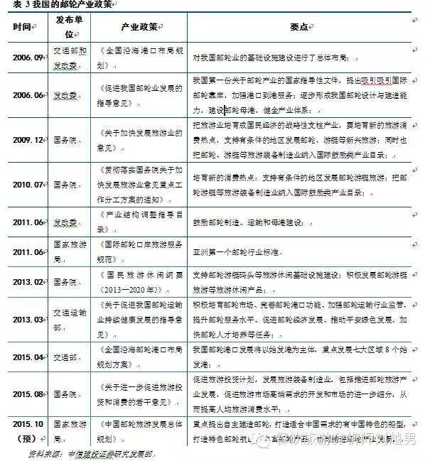
迎来经济阶段+人口结构+政策多重支撑。我国已经跨过人均GDP6000-8000美元的邮轮产业发展的门槛,进入快速上升通道,人口老龄化也将成为推动力量。且邮轮行业能以1:10的高比例带动多产业协同发展,促进就业。2006年发改委发布《促进我国邮轮业发展的指导意见》后,陆续在数项重要文件中提出要大力发展邮轮旅游,《中国邮轮旅游发展总体规划》于2015年8月上报国家旅游局,预计10月份将出台,将成为政策利好。
对于旅行社:邮轮有望成为利润可比肩机票和酒店的核心产品:
邮轮产业链上游包括邮轮设计与制造、船上物资的采购与配送、燃料补给,码头和港区的配套设施建设;中游:各大邮轮公司对邮轮的运作和管理;下游:邮轮产品的营销和市场拓展。产值分布:邮轮设计与制造20%,邮轮经营管理50%,码头配套服务占30%。我国旅游产业中上游资源(港口除外)更多依赖于国外(寡头结构),下游旅行社(包括OTA)起到了巨大的作用。
欧美市场67%的邮轮游客通过旅行社计划和安排出游,70%通过旅行社购买邮轮产品(其中70%通过OTA在线预定)。我国的这一比例是97%。国外佣金率在20-25%左右。而根据我们前面的判断,邮轮市场有望实现千亿消费。对于旅行社,邮轮将有望成为比肩机票和酒店的明星产品。
有钱有闲有粘性,高端休闲度假品
邮轮旅游 (Cruise Tour)指以轮船作为交通载具、旅馆住宿,餐饮供应以及休闲场所之多功能工具,进行相关观光、旅游、观赏风景文物等活动。搭乘邮轮旅游就形同旅客得以随身携带住宿之舱房,当邮轮巡航停靠各地港湾甚或环航地球一周,旅客也可以登岸悠游列国。
1980年以来,旅游行业整体年均复合增速4%,邮轮行业8.9%。预计2015年全球邮轮行业客流量2350万人次,产值396亿美元。到2020年底,全球邮轮游客有望突破3000万人次。
产品形态大致经历了3个发展阶段:
一、越洋客运时期:十九世纪末至二十世纪前期,人类远在飞行航空器发明之前,横越大洋的旅行大多以船舶运输为主力。
二、客轮发展时期:二十世纪初,欧美客轮业者在改变船舶吨位、船舱空间及加装各式休闲娱乐设施,配合南欧爱琴海周边希腊、西亚以及埃及等三大古文明遗迹景点,着手推动地中海邮轮旅游航线的开拓。第一艘地中海邮轮Prinzessin Victoria Luise,于1901年至1914年间在地中海海域营运了十四年之久。1912年冠达邮轮引进Laconia号于1922年率先开始环航世界,海上邮轮航线自此开始逐步进而扩及大西洋两岸海域、中美洲加勒比海,最后延伸至北达阿拉斯加、波罗的海,南迄亚太地区以及南太平洋等海域航线。二次大战(1937-1945)之后,各家邮轮公司逐步推出较短天数、较低价位航线,以及装设各式新颖先进之游憩设施,吸引更多除了传统银发族群旅客外,也吸引较年轻中产阶层旅客参与。
三、奢华邮轮时期:二十世纪初期邮轮以中老年有钱有闲的富商巨贾为主要客群设施逐渐趋于豪华及多功能。铁达尼号 (Titanic)客船,除装设有餐厅、酒吧、咖啡厅、游艺室、电影院外,并率先装设舞厅、游泳池和健身馆等游憩设施,开启邮轮配套奢华游乐设施之路。至今,一艘中、大型的所谓豪华邮轮,最起码的甲板设备及其基本设施,大致均有如下之配置:
1、运动甲板 (Sun or Sports Deck)及丽都甲板(Lido Deck):邮轮最上两层,设施有游泳池、池畔酒吧、健身房、美容院、SPA三温暖、运动步道、网球场、小型高尔夫球场、自助餐厅、24小时简餐餐厅、小型舞厅等。
2、服务设施甲板 (Promenade Deck, Upper &Lower):邮轮中间三层,基本设施大致有主餐厅、.游憩场所、剧场、歌舞厅、电影院、卡拉OK、各式主题酒吧、咖啡厅、免税精品店、便利商店、相片冲洗店、会议中心、电脑上网设备、卫星通讯、儿童游乐场、婴儿照护中心、医疗设施等。
3、客房区 (Stateroom, Cabin):大致可分为内舱 (Inside Cabin)、外舱 (Outside or Sea View Cabin)、阳台舱 (Balcony or Veranda Cabin)、套房舱 (Suite Cabin)等四大类型。
邮轮乘客的人均花费为2200美金,是整体旅游行业人均消费的1.8倍。并且, 20%的消费者会选择与5个人以上的团体一起出游。80%的游客与配偶一起出游,25%的游客选择带自己的孩子一起参加邮轮项目。目标人群25岁以上,家庭年收入高于40000美金:根据CLIA2014年北美邮轮市场研究报告,北美市场的主要消费群体平均年龄49岁,年龄分布自30-39,50-59,60-74岁的区间内分布,按1/15的比例依次减少。超过1/3的游客年收入在100,000-199,000美金之间,28%年收入在60,000-69,000美金之间,样本总体平均家庭年收入为114,000美金。

经济阶段+人口结构+政策共同推动,邮轮经济迅速崛起
我国的邮轮消费:低渗透率、低客单价、高成长
全球邮轮行业需求占整体旅游行业市场需求的1.4%。2014年邮轮旅游在美国市场的渗透率3.5%,美国有21%的人口参与过邮轮旅游;澳洲3.4%;在欧洲市场的渗透率1.3%(德国2%,英国2.6%);2014年日本渗透率0.9%,新加坡3%。2014年我国邮轮旅游人数渗透率不到0.05%。空间很大。
另一方面,客单价也有较大提升空间。就中国邮轮游客的总体特征而言,平均年龄在42岁,相比欧美邮轮旅游市场的主要消费者更年轻。其中70%月收入1-2万元,人均消费能力5000元左右。受休假制度和消费能力限制,中国游客选择的邮轮产品大多为价格较低,期限较短的邮轮产品。91%的亚洲游客选择的目的地在亚洲范围内;2014年,大部分游客(占比48%,较上一年增加60%)选择的航程在4-6夜,平均航程为4.8夜。我们根据邮轮面向需求层次,将邮轮产品划分为豪华型、优质型和时尚型,其中亚洲游客总体消费层次较低,偏好类型为时尚型(84%),对于豪华型邮轮的需求较少,但近年来对优质型邮轮的需求有所增长,2014年对优质邮轮的需求同比上升4%。
邮轮旅游在人均GDP达到6000至8000美元时,将会达到快速发展阶段。1980年以来,旅游行业整体年均复合增速4%,邮轮行业8.9%。2014年全球邮轮游客达到2200万人次,行业产值为1,170亿美金(2013年),预计2015年全球邮轮行业客流量预计达到2350万人次,产值1396亿美元。到2020年底,全球邮轮游客有望突破3000万人次。

老龄化推动商机
欧美成熟市场中,邮轮更多是面向老年消费者的旅游活动。老年游客在选择旅游产品时更偏好于选择美丽的自然风光或独特的人文风貌,他们对于旅游过程中的舒适、安全和品质要求更高,因此要求途中时间短、景点时间长、行程安排节奏舒缓,同时需要配置健全的医疗安全设备和服务体系。邮轮作为一种移动的游览目的地,兼顾了景点邮轮和行程的舒适,同时其完善的医疗安全设施配置和专业的服务团队也能满足老年游客对旅游产过程中的安全和健康的要求。
全球邮轮市场,60岁以上消费者占总体消费市场的26%,50岁以上消费者达到总体消费构成的48%。目前北美市场上的邮轮旅游的消费主力是出生于1946年至1964年间“婴儿潮世代”出生人口,年龄在50岁到70岁之间,拥有财富和地位,家庭稳定,并衍生了2到3代家庭成员。这部分消费者基本不会独自参加邮轮旅游,往往是与伴侣或其他家庭成员一起,或者借由旅行社组成“老年团”或者“社区团”组团出游,以满足社交和人际需求。据国外旅行社统计,这种老年团占总体组团旅游的50%-60%。
在亚洲市场上,由于邮轮行业起步较晚,相对比较新鲜,因此尝试邮轮旅游的人口年龄相较于欧美市场更加年轻,但随着邮轮市场逐渐发展,邮轮被更多的老年消费者了解并接受,近年来亚洲市场的老年人所占比重也日益提升,2014年亚洲60岁以上邮轮乘客占总体市场的25%,较2012年增加了2个百分点。
根据最新公布的2014年统计年鉴,截至2013年底,我国60岁以上的人口达1.7亿,占总人口的14.89%,55岁以上退休人口达2.4亿,占总体人口21.21%。根据《中国老龄化发展趋势预测研究报告》预测,2020年60岁以上的老龄人口将达到2.48亿,占总人口的17%;预计2050年,这一部分人口将超过4亿,占总人口的比重超过25%。
从地域上看,环渤海和长三角等经济发达地区的老年人口比例相对较高,其中,我国65岁以上人口占总人口比例为9.68%,而北京65岁以上人口分别占当地人口的8.58%,天津占11.4%,上海占10.64%,江苏占12.2%,老龄化进程显著,同时这些地区的老年人口往往具有较强的经济购买力、较高的素质和更现代的消费旅游观念,不在局限于过去重积蓄、重子女的消费意识,愿意在健康、舒适、有品质的项目上消费。
衍生带动效应强,政策力挺
邮轮经济具有需求稳定,产值高,行业带动能力强的特点。邮轮本身既是一种交通方式,又是旅行的目的地,具有较强的资源整合能力。邮轮产业依托母港、停靠港及港口所在城市资源,向上下游领域延伸,形成了覆盖船舶制造、港口服务、后勤保障、交通运输、游览观光、餐饮购物和银行保险等行业在内,跨区域跨行业、多领域多渠道的产业链。由于邮轮产业能以1:10的高比例带动多产业协同发展,因此也被誉为“漂浮在海上的黄金产业”。
产业链上游包括邮轮设计与制造、船上物资的采购与配送、燃料补给,码头和港区的配套设施建设。中游环节则为各大邮轮公司对邮轮的运作和管理。产业链下游为邮轮产品的营销和市场拓展。从产值分布的角度看,在整个产业链中,邮轮设计与制造占据20%,邮轮经营管理占50%,码头配套服务占30%。
据国际邮轮协会(CLIA)的统计,2013年,全球邮轮行业产值为1,170亿美元,创造就业891,000个;北美市场占全球市场的80%左右,产值440亿美元,增加就业363,000个。与邮轮旅游相关的沿岸景点访问人次达1.14亿人次,直接消费523.1亿美元。
港口重在要求海岸线和停靠城市旅游资质
全球港口资源集中在美国、欧洲、东南亚地区
邮轮旅游的主要形式一般为夜航日停,在主要港口停靠时间为1-2天,停靠期间,搭载游客可以在港口所在城市的旅游景点进行休闲娱乐活动,因此对于港口城市的景点分布、景点质量以及配套设施及服务水平有较高的要求。
邮轮港口包括起始港、母港和挂靠港,其中由于母港一般配套设施健全,多为邮轮公司母公司或分支机构所在地,邮轮停靠时间较长,是邮轮物资补充的重要场所和游客的主要集散地。邮轮母港对经济的带动能力最强,经济效益往往能达到停靠港的10-14倍,目前多集聚在北美地区。邮轮母港大部分集中在美国、欧洲、东南亚地区。在美国,以佛罗里达为中心,母港每年发送游客占全球75%以上。
就航线分布情况来看,大部分集中于加勒比海、地中海、西北欧、阿拉斯加、东南亚及日本海域。欧洲及北美地区仍是邮轮航线最集中的地区,占到全球总航线的70%以上。其中,加勒比海航线上的运力占全球运力的37.6%,其次是地中海地区,占比18.6%。阿拉斯加地区航线虽然只在夏季的3-5个月内开放,但由于其景观和风貌的特殊性也吸引了4.5%的游客。
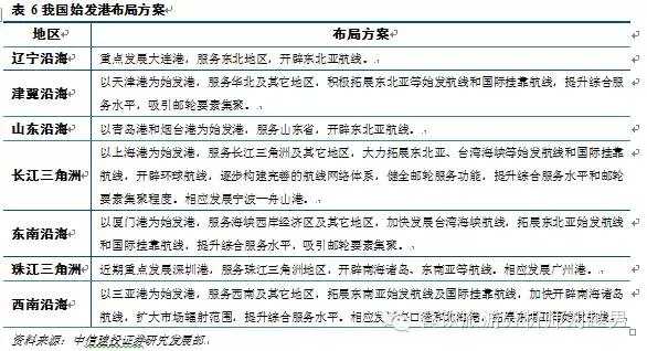
我国初步形成了三大港口群:华东华北邮轮港口群、华南邮轮港口群和海峡两岸邮轮港口群。2015年底我国预计建成300个邮轮挂靠码头,相比13年增加6%,目的地游客停留时长达到807,000天。已建成或即将建成的专业邮轮码头有上海国际客运中心、厦门国际邮轮中心、三亚凤凰岛邮轮码头,上海吴淞口邮轮码头、天津港国际邮轮码头,其中上海吴淞口国际邮轮港已成为中国最大的邮轮港,接待68%的中国邮轮乘客。
截至2013年12月底,上海、天津、三亚三大主要邮轮港口共接待国际邮轮390艘次,比2012年增长56%;接待出入境国内外邮轮旅客116.8万人次,比2012年增长97%。2014年仅上海吴淞口国际邮轮港一处,靠泊邮轮254艘次,游客超100万人。
2014年我国始发航线邮轮到港数量和邮轮旅客吞吐量分别为466艘次和171万人次,年均增长达到33%。其中始发航次达到366艘,相比09年仅有80艘次,增幅达360%。上海港、天津港、三亚港和厦门港是我国主要停靠港口,已经建成10个邮轮泊位,设计年通过能力420万人次。这四大港口在2014年到港数量和邮轮旅客吞吐量分别占全国的90%和97%,其中上海港比重分别达58%和72%。
目前国际邮轮公司在中国开辟的航线中4-7天的短程旅游占多数,并主要以天津、上海和香港为母港出发。从天津港或上海港出发时,挂靠港多为东北亚区域内日本、韩国的著名港口;以香港为母港时,航线会涉及台湾、三亚及东南亚区域等。而以国外港口为母港出发时,大连、青岛等港口也会成为较受欢迎的挂靠港。
根据中国交通运输部15年4月22日出台的《全国沿海邮轮港口布局规划方案》,我国要在2030年前,在全国沿海形成“邮轮母港引领、始发港为主体、访问港为补充”的港口布局,规划方案提出在全国形成12个包括大连港、天津港、青岛港、烟台港、上海港、宁波-舟山港、厦门港、深圳港、广州港、三亚港、海口港和北海港在内的始发港。预计2030年沿海邮轮旅客吞吐量将达到3000万人次左右,年均增速约20%。
依赖国外、寡头垄断
随着需求的增加,各国对邮轮行业的投资也不断增加,以承运能力来衡量的邮轮行业总体供给水平也不断提升。2009年全球邮轮行业总运能为39.7万人次,到14年已经达到48.2万人次,增加了21%。
目前全球邮轮市场供给总体呈现寡头垄断格局。全球8大邮轮公司隶属于三大邮轮集团——嘉年华集团、皇家加勒比邮轮集团和丽星邮轮集团,占有全球邮轮旅游市场约85%的市场份额。其中嘉年华集团就占有全球市场56%份额。
2015年在亚洲市场运营的国际邮轮公司品牌达到26个,其中以丽星,歌诗达和皇家加勒比为代表,分别占有33%,20%和16%的亚洲区域内航线的份额。其中,歌诗达的客流量预计将达到217万人次,占邮轮旅客的29%,而丽星和皇家加勒比将各自占据25%的市场份额;而在亚洲市场远洋航线中,公主邮轮则以18条航线居首,占总体市场份额的40%。
我国自有邮轮运营公司初现
自2013年起,一些中国企业通过收购国外邮轮或与国际邮轮公司合租组建了我国自有或合营邮轮营运公司。
渤海轮渡于2014年2月收购歌诗达航行者号改名中华泰山号,收购价格4,368万美金,并在香港成立全资子公司渤海邮轮有限公司进行邮轮业务的运营和管理。中华泰山号总吨位2.45万吨,拥有1000个客位。邮轮母港设在烟台,主营日韩航线,布局环黄渤海海上邮轮航线。2014年承运26个航次,运送旅客15,836人次,票价在1500-5000之间,实现营业收入3777万,成本5744万,毛利率-52%。同时持有中华泰山邮轮博彩娱乐40%的股权,经营邮轮上的博彩业务。
海航旅业2011年自嘉年华集团引入海娜号邮轮,13年初在三亚凤凰岛国际邮轮港首航。总吨位5万吨,载客能力达1965人次,航线以日韩、台湾和东南亚航线为主。
携程于2013年12月与皇家加勒比合资成立天海邮轮,各占有35%的股份,其余股份由携程管理层和磐石基金持有。旗下现已公示购入的邮轮为吨次7.15万吨的新世纪号,载客量1814人,主营日韩航线,15年9月首航。航程5-6日,票价在1800到5000之间。2014年7月16日,携程购入第二量邮轮“迈希夫二号”,吨次7.77万吨级;2014年8月15日,携程自途易邮轮购入第三艘邮轮“迈希夫一号”,吨次7.65万吨级。
我国自有邮轮公司虽然起步晚,起点低,市场占有量小,但是可以发挥地域优势,开展和设计符合中国消费者需求、有地方特色的邮轮产品,增加服务的附加值。也可以通过向产业链其他环节拓展业务,整合区域资源,提高总体效益。
收入弹性依赖船票,利润弹性依赖增值服务
全球市场邮轮人均总消费1779美元,其中船票1350美元,甲板消费429美元(赌场236、靠岸86、SPA43美元);北美市场的游客邮轮上人均花费为2,200美金,其中船票价格为1,635美金,甲板及岸上花费为565美金,另外人均支付524美金作为到达港口的交通费用。其中船票价格包含船上食宿,船上便利设施如游泳池、健身房、图书馆等,以及船上娱乐设施如歌剧院、酒吧、表演秀等;甲板消费包括船上提供的增值消费如酒水,赌场,礼品店,免税店,通讯费,spa,主题餐厅,艺术品销售等,经营方式包括邮轮公司自营或外包给第三方公司,邮轮公司向第三方收取固定费用或按销售收入的一定比例收取费用。
排名靠前的邮轮公司的收入构成如下:船票收入占总收入的80%,甲板增值收入占20%;而营业成本占收入的80%;邮轮公司的净利润弹性主要来源于船上的增值服务,主要组成部分为邮轮公司向第三方收取的特许经营权收入。2014年嘉年华收取的特许经营权收入为11亿美金,皇家加勒比特许经营权收入3.2亿美金,分别占总体甲板增值服务收入的29%和15%。邮轮公司的成本主要包括支付给旅行社的佣金,燃料,人工,分别占营业收入的12%,12%和16%。其中佣金主要来源于船票代理的费用,占船票收入的比例约为15%。
邮轮销售高度依赖于旅行社
由于邮轮旅游产品往往是多个岸上景点与航线的组合,45%的邮轮游客会选择以港口城市为中心拓展行程。除此之外,34%的游客在预定邮轮行程时偏好将邮轮行程与陆上游览行程组合以充实度假期间的安排,因此邮轮旅游的计划时间长,相对比较复杂,因此通常需要借助线下或线上旅行社的平台完成。
目前全球有50000家旅行社有邮轮产品销售业务,占整体邮轮产品销售的70%。欧美市场67%的邮轮游客通过旅行社计划和安排出游,70%通过旅行社购买邮轮产品(其中70%通过OTA在线预定,30%借助传统线下旅行社)。并且根据事后回评,64%的邮轮游客满意与旅行社的服务方式,形成日后旅行社邮轮业务的潜在客户。因此邮轮公司重视与旅行社保持长期紧密的合作。大型邮轮公司常常会定期举办体验或推广项目,加深旅行社对邮轮项目的了解和体验。
在中国,旅行社在邮轮销售过程中的地位更加显著。国内自营的邮轮公司尚且规模不足,提供的邮轮产品仅占现有国内市场的3%,而国外邮轮公司因为缺乏国内旅行社带客出入境的资质而不能向我国消费者直接出售邮轮产品,只能借助国内旅行社的平台,因此目前我国国内邮轮产品97%以上依赖旅行社销售,线上渠道销售的邮轮产品占40%。根据邮轮行业市场情况估计,2015年国内出港的邮轮将有12艘,航次达到500以上,预计邮轮客人将达到100万人次以上,交易金额将超过90亿,而通过包船旅行社或OTA分销部分会占到95%。
随着市场的扩大和邮轮经济的兴起,船票代理业务也成为各大旅行社和OTA争夺的对象。OTA如携程网、途牛网、同程网、驴妈妈、艺龙、环世邮轮网等在商机面前反应敏锐。截至2014年12月,途牛网提供邮轮产品数量达到272条,携程网提供邮轮航线232条,同程网提供邮轮239条航线。其中90%以上都是国际邮轮公司的产品。其中,携程网正在组建自己的船队,目前已购入3量7万吨级的邮轮,预计未来携程网销售国内邮轮公司产品占比会有所提升。
同时传统旅行社诸如锦江旅行社、春秋旅游、中国国际旅行社等也组建了专门的邮轮业务部门以承接邮轮业务。国内企业看好邮轮业务,上港集团与地中海邮轮公司成立的地中海邮轮旅行社;京东独家签约皇家加勒比邮轮公司下的高端邮轮,并于途牛合作,开设京东邮轮频道,提供多条国际航线产品。
国内游客假期时间短,航程多在4-5天,日韩航线是比较偏好的航线。
批发、代理模式并存,返佣率高
旅行社代理的收入占整体邮轮经济收入的15.75%,主要模式包括船票代理和批发。
欧美旅行社邮轮产品的销售模式比较成熟,以船票代理为主,也存在批发或在部分市场进行区域销售的方式。批发模式下,邮轮公司制定销售价格并提前一年公布销售指导价格,旅行社通过买断切舱或零散订舱的方式拿舱销售,偶尔因为某些重大事件包下部分或整条船只。在代理模式下,邮轮公司掌握定价权,邮轮公司在整个销售期间内都可以根据销售情况调整产品定价。旅行社取得回报来源于邮轮公司向旅行社支付的佣金,和基于预先约定的销售量完成情况的奖金。邮轮公司旅行社费用支出一般占邮轮收入的15%,而其中船票收入占75%,而通过旅行社销售的船票比例以70%计,佣金占船票销售收入的20%-25%。
邮轮行业刚进入中国市场时,各大旅行社业主要是通过船票代理进行销售。由于中国邮轮市场的需求爆发快,同时中国市场主要为中等消费水平的大众市场,代理船票逐渐不能满足市场需求。为了掌握上游资源,大型旅行社开始以包船的方式买断邮轮舱位进行销售, 中小旅行社通过上层分销商购买船票,成为二级或三级代理。包船制度是指旅行社与船公司协商,就标准载客量每床每晚价格达成一致后签订的买断型包船协议。包船后旅行社按合同约定全额支付包船费用。同时包船协议会约定满仓率指标,如果销售达不到指标,旅行社按亏舱的人头支付罚金,罚金通常为包船协议只顶的标准载客量每床每晚价格。
在船票分销环节,分销层次包括一级包船商到二级分销商,再到规模更小的三级分销。较低级别的分销商向较高级别的分销商采购,同一级别的分销商之间也会互相交易以丰富产品的种类。
我国旅行社销售目前已经成以包船销售为主,邮轮公司散卖为辅的销售方式。这种做法主要面向的是我国的大众消费市场,能保证旅行社掌握充足的上游资源,从而取得更为灵活的定价权。另一方面,销售的风险将由邮轮公司转移到国内旅行社身上,带来一定的销售压力,在产品缺乏差异性的前提下,容易导致价格战,使旅行社的收益降低。
更多阅读:


