“互联网+”已经成为了一项国家政策,但是医疗行业作为最为传统、最为闭塞的一个领地,一直没能被互联网的钥匙打开。这其中必然有很多内在的原因。本文希望能对两个不同的行业进行对比分析,给读者更多的启示。
人员与信息
这两个行业的从业人员是谁?服务提供给了谁?他们有什么特性?
市场是因为需求而存在,但是不同的行业需求的属性是不同的?这直接影响了商业模式的构建。
行业中流转的信息有哪些?这些信息有什么特殊属性?
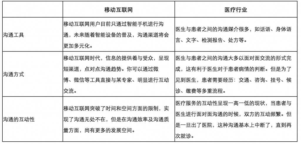
任何一个行业都需要人与人之间的沟通、交流,但是不同的行业交流媒介、交流方式各不相同,移动互联网和医疗行业在这块会有哪些异同?
组织形态
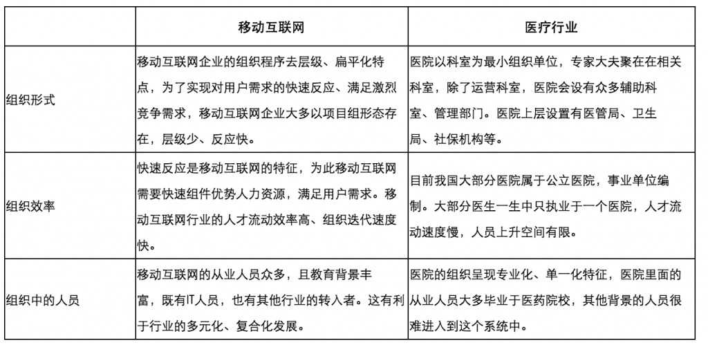
任何一个行业都有众多的参与者,这些参与者以不同的形式组织成公司、社团、机构等,移动互联网行业与医疗行业中,这些人员是如何组织起来的呢?
商业探索
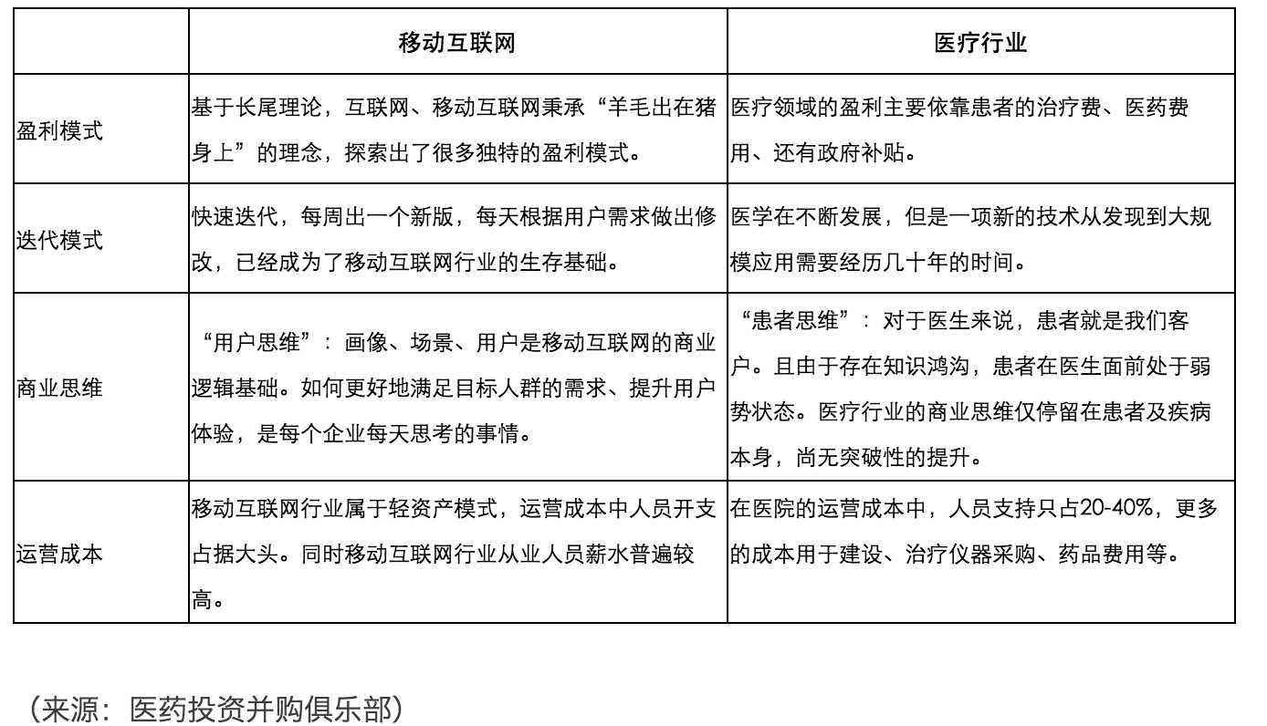
盈利是一切商业的根本,但是基于不同的行业性质,不同的客户特点,不同的行业的商业模式千差万别,任何一个新兴行业都需要找到适合自己的商业模式。
更多阅读:






