2014年2月27日中国联通公布2013年全年业绩:营收2950.4亿元,同比增长18.5%;净利润104.1亿元,同比增长46.7%。
以下为中国联通年报关键数据:
整体业绩
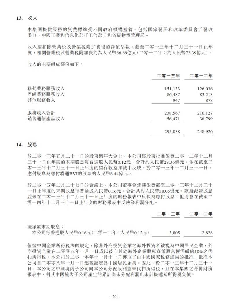
服务收入达到2385.7亿元,同比增长13.5%。其中,移动业务占比达到63.4%,非语音业务占比达到56.2%;
移动业务
移动业务收入达到1511.3亿元,同比增长19.9%,净增移动用户4167万户,总数突破2.8亿户。
3G收入达到898亿元,同比增长50.2%,对移动收入的贡献达到59.4%,成为公司第一收入来源。3G用户同比增长60.4%,总数达到1.23亿户,在移动用户中的渗透率达到43.6%。
移动手机用户数据流量全年同比增长120.3%,达到2.698亿MB,3G用户流量达到2.09亿MB。
固网业务
固网服务收入同比增长3.9%,达到864.9亿元,其中非语音业务收入贡献达到74.2%。宽带服务收入全年同比增长10.6%,达到459.9亿元,对固网业务收入的贡献达到53.2%;宽带用户同比增长10.4%,达到6464.7万户。
网络建设
2013年,中国联通以3G建设为主,全年新增3G基站7.6万个,基站数量达到40.7万个,乡镇覆盖率提升至96%。此外,全年新增宽带接入端口1261万个,总数达到1.19亿个。
营销建设
中国联通进一步扩大渠道规模,全年核心社会门店数量同比增长46.7%,核心营业厅3G用户销售量同比增长60.6%。
更多阅读:





































