当前,国际社会正面临百年未有之大变局,新一轮科技革命和产业变革深入发展,世界贸易和产业分工格局发生 重大调整,我国经济发展面临的内外形势日益复杂。随着经济发展水平大幅提升,社会发展的主要矛盾、社会需 求结构、产业链等都发生了显著变化,生产体系内部供需脱节和循环不畅的问题更加凸显。在此背景下,我国提 出加快构建以国内大循环为主体、国内国际双循环相互促进的新发展格局,以自身稳定发展有效应对外部风险挑战。
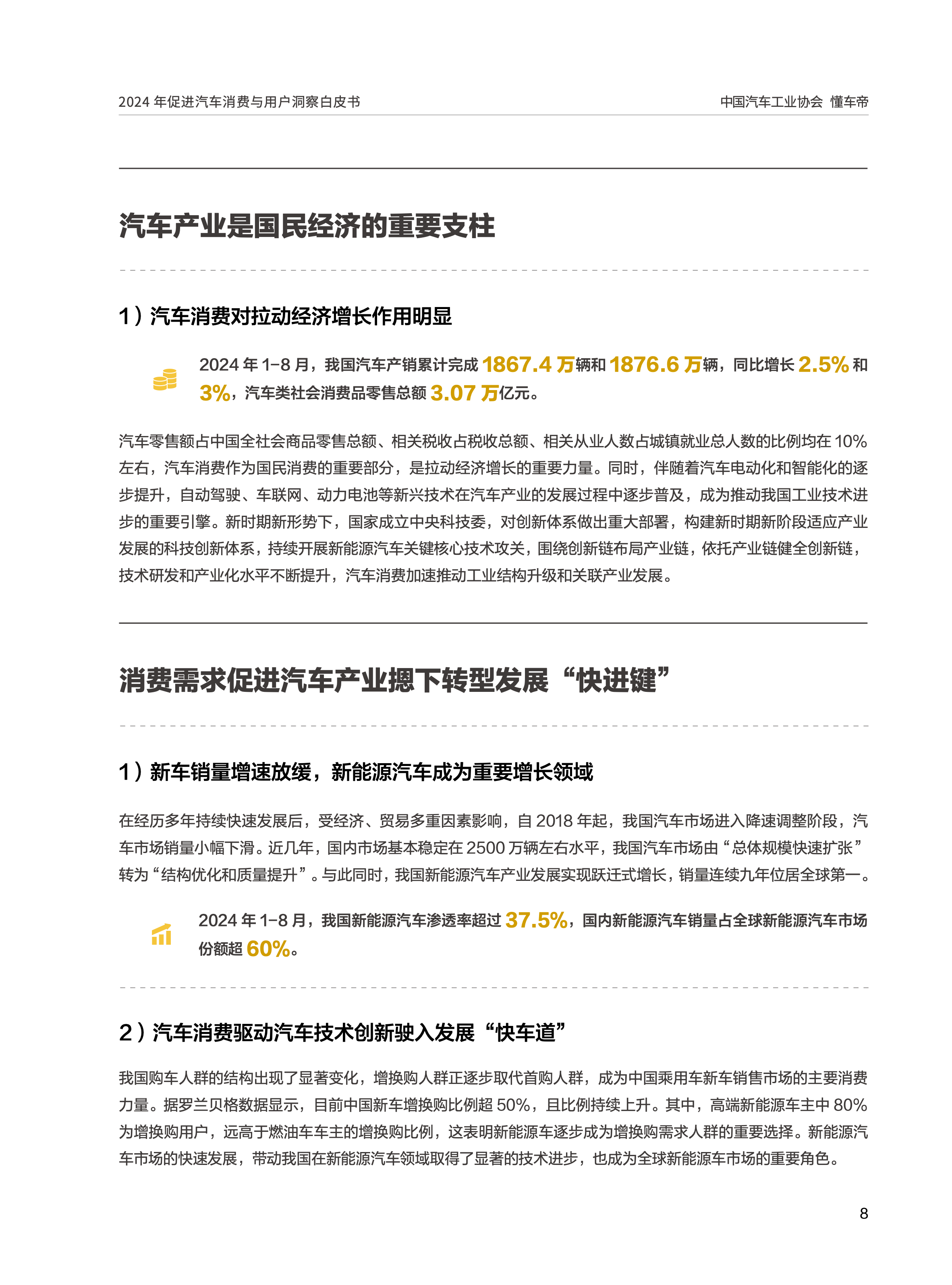
汽车零售额占中国全社会商品零售总额、相关税收占税收总额、相关从业人数占城镇就业总人数的比例均在 10% 左右,汽车消费作为国民消费的重要部分,是拉动经济增长的重要力量。同时,伴随着汽车电动化和智能化的逐 步提升,自动驾驶、车联网、动力电池等新兴技术在汽车产业的发展过程中逐步普及,成为推动我国工业技术进 步的重要引擎。新时期新形势下,国家成立中央科技委,对创新体系做出重大部署,构建新时期新阶段适应产业 发展的科技创新体系,持续开展新能源汽车关键核心技术攻关,围绕创新链布局产业链,依托产业链健全创新链, 技术研发和产业化水平不断提升,汽车消费加速推动工业结构升级和关联产业发展。
我国购车人群的结构出现了显著变化,增换购人群正逐步取代首购人群,成为中国乘用车新车销售市场的主要消费 力量。据罗兰贝格数据显示,目前中国新车增换购比例超 50%,且比例持续上升。其中,高端新能源车主中 80% 为增换购用户,远高于燃油车车主的增换购比例,这表明新能源车逐步成为增换购需求人群的重要选择。新能源汽 车市场的快速发展,带动我国在新能源汽车领域取得了显著的技术进步,也成为全球新能源车市场的重要角色。
基于国内外政治和经济变化,为满足我国汽车产业发展需求,国家已实施过多轮促消费措施。受 2008 年全球金 融危机影响,我国汽车产销同比增速由正转负,2009 年 – 2010 年,国家出台了一系列汽车消费刺激政策,以购 置税减半为主,汽车下乡、以旧换新为辅,促进汽车板块消费,同时推出新能源汽车补贴政策,加速电动化转型。

文档链接将分享到199IT知识星球,扫描下面二维码即可查阅!
更多阅读:
