对整车企业来说,产能出海相对更具有经济性。海外建厂情境中,产能利用率达到50%时,海外建厂的毛利率即可转正;产能利用率突破 60%时,即可超过国内销售毛利率;产能利用率达到80%时,毛利率大幅领先国内销售和整车出口情境,经济性凸显。鲜明比较下,新能 源车企的产能出海成为必然趋势。
随着新能源汽车产能持续扩张,为适配北美、欧洲等地区的整车企业需求,国内部分汽车零部件企业开启全球布局、扩大产能。经营方面, 就近建厂有利于零部件供应商快速响应当地客户需求,且能够降低运费、关税等成本,稳固零部件企业在海外的市场地位。海外设厂的零 部件企业也能通过拓品类、拓车型、拓客户等路径实现业务快速增长。
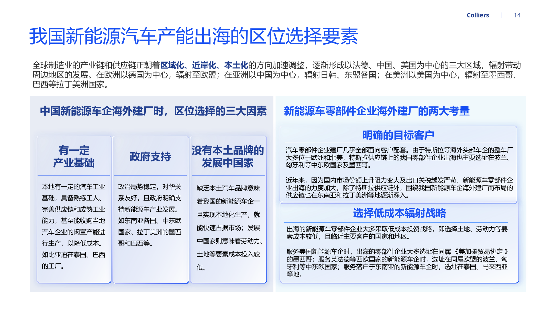
全球制造业的产业链和供应链正朝着区域化、近岸化、本土化的方向加速调整,逐渐形成以法德、中国、美国为中心的三大区域,辐射带动 周边地区的发展。在欧洲以德国为中心,辐射至欧盟;在亚洲以中国为中心,辐射日韩、东盟各国;在美洲以美国为中心,辐射至墨西哥、 巴西等拉丁美洲国家。

文档链接将分享到199IT知识星球,扫描下面二维码即可查阅!
更多阅读:
