报告下载:添加199IT微信公众号【i199it】,回复关键词【2023年全国数据资源调查】即可下载
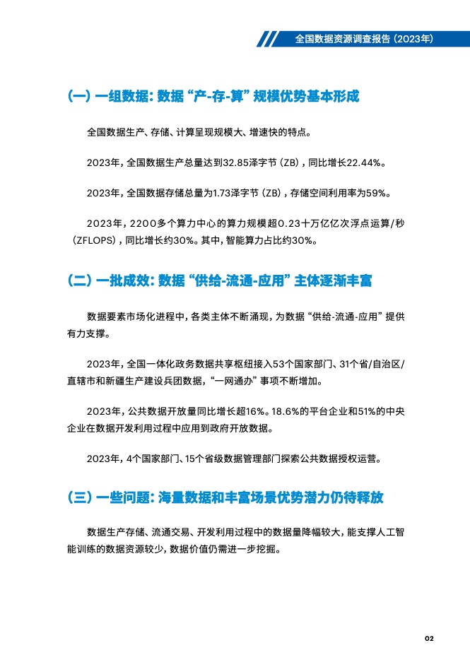
一是数据生产总量大,但有效供给不足。2023年,数据生产总量1达32.85泽 字 节( Z B ),同 比 增 长 2 2 . 4 4 % 。5 G 、A I 、物 联 网 技 术 的 创 新 发 展 及 智 能 设 备 的 规 模应用,推动数据生产规模快速增长。2023年,全国数据存储总量2为1.73泽字节 ( Z B ),新 增 数 据 存 储 量 3 为 0 . 9 5 泽 字 节( Z B ),生 产 总 量 中 2 . 9 % 的 数 据 被 保 存 。 存储数据中,一年未使用的数据占比约4成,数据加工能力不足导致大量数据价值 被低估、难以挖掘复用。
二是算力存力较合理,还需适度超前布局。2023年,全国2200多个算力中心 的算力规模约为0.23十万亿亿次浮点运算/秒(ZFLOPS),同比增长约为30%;全 国 数 据 存 储 总 空 间 4 为 2 . 9 3 泽 字 节( Z B ),存 储 空 间 利 用 率 5 为 5 9 % 。随 着 大 模 型 研 发应用不断增加,对存力、算力提出更高要求,需保持适度超前布局。
三是数据流通交易需求旺盛,多元流通模式待完善。2023年,全国数据总流 量同比增长7.6%,消费领域数据交互活跃度较高。中央企业6和平台企业7发挥行业 枢 纽 作 用 ,探 索 数 据 交 互 机 制 。数 据 交 易 机 构 建 设 加 速 ,场 内 交 易 活 跃 度 较 低 ,产 品成交率为17.9%。数据供给难以满足旺盛需求,急需建立和完善多元流通模式。
四是数据应用场景加速落地,数据价值有待释放。公共数据成为引领数据开 发利用的催化剂,公共数据开放量同比增长超16%,授权运营初步探索。数据多场 景应用、多主体复用难度大,96%的行业重点企业8已实现数据场景化应用,但实 现数据复用增值的大企业9仅占8.3%,数据价值有待释放。
全国数据资源调查工作验证了我国发展数字经济具备超大规模市场、海量数 据资源和丰富应用场景优势。未来,随着数据技术不断进步,基础制度持续完善, 数据生产规模将保持高速增长,存储计算将向按需调度发展,数据流通将向规范 有序、多元协同发展,数据开发利用将向需求牵引、智能驱动发展。

来源:《全国数据资源调查报 告(2023年)》
报告下载:添加199IT微信公众号【i199it】,回复关键词【2023年全国数据资源调查】即可下载
更多阅读:
