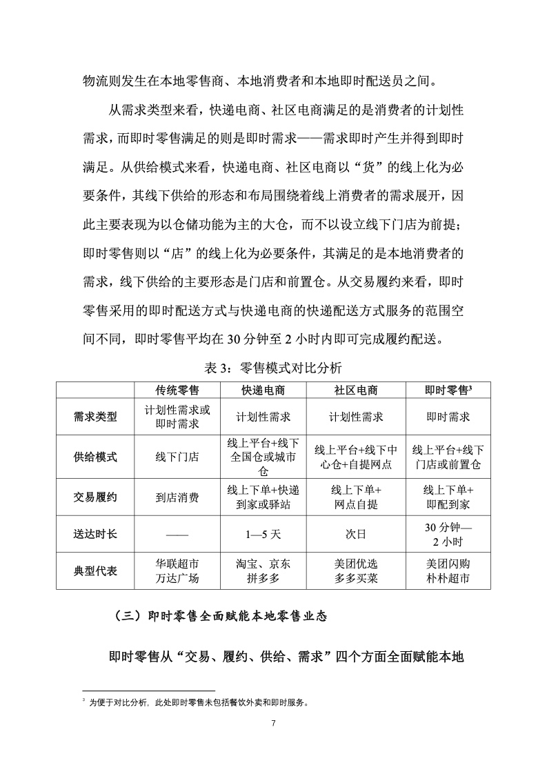
1. 即时零售是通过线上即时下单,线下即时履约,依托本地零售供给,满足本地即时需求的零售业态。
2. 即时零售是“零售+科技”的产物,实现交易流程线上化、履约配送便利化,提升本地供给能力,拓展消费需求。
3. 近年来,即时零售一直保持 50%以上的年均增速,2022 年市场规模达到 5042.86 亿元。预计 2025 年,即时零售市场规模将达到2022 年的 3 倍。
4. 即时配送支撑即时零售“万物皆可外卖”。预计2026 年,即时配送规模将达到万亿。
5. 即时零售高成长性来自于三大要素:场景、商品、人群。
6. 即时零售平台打破线下零售数据孤岛,通过数据驱动实现本地流量分发、零售数字化以及服务运营。

更多阅读:
