当代年轻人熬夜已成为常态,通宵熬夜的人可能会熟悉那种“疲惫不堪”的感觉。身体可能会精疲力竭,但大脑却会感到紧张、过度活跃,甚至头晕。
睡眠不足通常会对情绪产生负面影响,但今年6月发表在《PNAS》的一项研究发现了一种矛盾的影响。研究表明,一晚的失眠会增加大脑中杏仁核和前扣带皮层之间的连接,从而改善某些人的情绪,包括那些患有严重抑郁症的人。
近日,来自西北大学的一项研究发现,短暂的熬夜能够缓解几天的抑郁情绪。研究小组发现,在急性睡眠不足期间,不仅多巴胺(DA)释放增加,突触可塑性也增强——实际上是重新连接大脑,以在接下来的几天里保持活跃的情绪。该研究题为“Dopamine pathways mediating affective state transitions after sleep loss”,发表在Neuron杂志。
来源:https://doi.org/10.1016/j.neuron.2023.10.002
随着社会节奏的加快,患有情感障碍的人越来越多,主要的情感障碍状态是抑郁症,其特征是悲伤和对活动失去兴趣,以及躁狂症,表现为情绪高涨和过度活动,损害认知功能。睡眠和昼夜节律的改变是情感障碍的常见特征,此外,对睡眠和昼夜节律的控制通常会导致动物模型中情感状态的变化。
睡眠剥夺 (SD) 和时间生物学治疗可以逆转抑郁发作,有研究表明睡眠不足会导致情感状态的整体转变。SD引起的情感状态变化已在多个物种中得到验证。
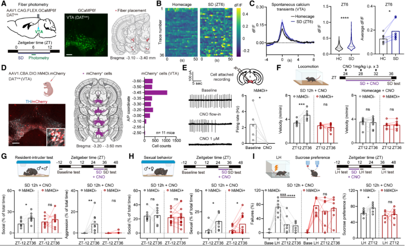
多巴胺能系统的变化广泛涉及情感障碍和睡眠调节,多巴胺能神经元活动和释放能够动态调节睡眠阶段。本研究中作者描述了一个调控框架,其中多巴胺能通路介导由小鼠急性睡眠缺失生理诱导的情感状态转变,而没有与人类双相情感障碍相关的遗传或药理学扰动。使用行为、遗传靶向和投射特异性化学遗传学操作,研究人员剖析了多巴胺(DA)神经元不同亚群在状态转换中的功能,其特征是多个行为领域的活动增强和抑郁样行为减少。与情感状态转换相关的增强可塑性的光学介导分解揭示了一种依赖于 DA 的可塑性机制,可维持急性睡眠不足的抗抑郁作用。
研究人员开发了一种混合睡眠剥夺装置,结合了传统花盆和旋转梁方法,可以自动扰乱小鼠的睡眠,而不需要持续运动。研究人员使用脑电图和肌电图 (EEG/EMG) 记录验证了这种混合睡眠剥夺方法的有效性,结果表明,与家庭笼子对照相比,睡眠剥夺设备中的非快速眼动 (NREM) 和快速眼动 (REM) 睡眠显着减少。
与基线相比,急性睡眠剥夺12 小时后,小鼠表现出运动活动升高,表达攻击行为的小鼠比例增加(22/25),导致攻击行为持续时间的总体分布发生变化。睡眠剥夺后,花在社交互动和针对男性入侵者的攻击行为上的时间显着增加。
来源:https://doi.org/10.1016/j.neuron.2023.10.002
为了确定急性睡眠不足对抑郁样状态下情感转变的影响,研究人员使用习得性无助 (LH) 模型,在先前经历过急性 SD 诱发的动物中,测试了急性 SD 对压力诱发的厌恶性学习和快感缺失的影响。结果发现,LH诱导的厌恶性学习被急性 12 小时长的 SD 迅速而持久地逆转。
多巴胺能系统的变化广泛涉及情感障碍和睡眠调节。在他们的研究中,研究人员使用光学和基因编码工具测量了多巴胺神经元的活动,检查了大脑中负责多巴胺释放的四个区域:内侧前额叶皮层 (mPFC)、伏隔核 (NAc)、下丘脑区 (HA) 和背侧纹状体 (dStr)。在监测急性睡眠不足后这些区域的多巴胺释放情况后,研究人员发现这四个区域中的三个,即前额皮质、伏核和下丘脑,都受到影响。
来源:https://doi.org/10.1016/j.neuron.2023.10.002
虽然大多数行为(例如多动和性欲增加)在急性睡眠不足后的几个小时内消失,但抗抑郁作用持续了几天。这表明前额皮质的突触可塑性可能会增强。
当研究人员检查单个神经元时,他们发现了这一点。前额叶皮质中的神经元形成了称为树突棘的微小突起,这是一种高度可塑性的特征,会随着大脑活动而变化。当研究人员使用基因编码工具分解突触时,它逆转了抗抑郁作用。
总之,该研究揭示了特定大脑区域中多巴胺释放的增加介导了情感状态转变中的明显行为变化。急性睡眠不足会导致内侧前额叶皮质中树突棘密度的多巴胺 依赖性增强和释放引起的树突棘生成,而光学介导的增强可塑性分解则逆转了睡眠剥夺对习得性无助的抗抑郁作用。这些发现表明,全脑多巴胺能通路控制着睡眠不足引起的多模式情感状态转变。
尽管如此,我们也不要为了缓解抑郁情绪而通宵达旦,抗抑郁最好的方式是配合药物治疗以及多运动多散步!
来源:
1.https://www.cell.com/neuron/fulltext/S0896-6273(23)00758-4#%20
2.DOI:10.1073/pnas.2214505120
来自: 生物谷
更多阅读:



