中国再次延长新能源车购税减免政策
6月21日,财政部、税务总局、工信部联合发布《关于延续和优化新能源汽车车辆购置税减免政策的公告》,将新能源汽车车辆购置税减免政策延长4年。
新政发布的背景
在双碳目标引领下,我国新能源汽车产业快速发展,产销量连续8年稳居世界首位,已成为我国汽车制造业弯道超车的重点方式。国补退坡后,新能源汽车增速有所放缓,市场内卷加剧。此外,各国对新能源汽车的支持力度不断加大,新能源汽车国际竞争愈加激烈。
新能源汽车购置税减免政策迎第四次延期
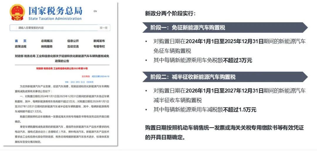
自2014年9月1日起,我国对购置新能源汽车免征车辆购置税,2017年、2020年、2022年先后三次将该政策延续至2023年12月31日。此次将延长至2027年年底,预计2024-2027年减免车辆购置税规模总额将达到5,200亿元。
新政亮点分析一:动态提高享受车辆购置税减免政策
新政将采用阶段式的购置税减免方式,且减免力度分年度逐步退坡,其中2024年前将继续全额减免新能源车购置税;2024年至2025年底,车价低于33.9万元的新能源车仍能享有全额免税政策;而2026年之后则所有车型均将缴纳部分购置税。
新政亮点分析二:换电车型按车身价计算购置税
此次新能源汽车购置税减免延期对换电车型给予了特殊照顾。若新能源汽车有了“换电模式”,新能源汽车的开票价格会有较大幅度的下降,消费者则能够享受到更多的车辆购置税免征幅度。
新政亮点分析三:新政稳定了新能源车的概念
近年来各主流厂商在PHEV领域里持续发力,借着购置税减免的东风,PHEV逐步具备和传统燃油车竞争的条件,此次购置税减免政策继续延续原有新能源车分类概念,PHEV将保持与传统燃油车竞争的优势,PHEV红利将继续延续。
国家延续和优化新能源汽车车辆购置税减免政策的考虑
新能源汽车购置税减免新政关键在“延续”和“优化”,出于稳字当头、效率优先、体现公平、协同发力四个方面的考虑,对政策进行了调整,巩固和扩大新能源汽车的发展优势,动态提高享受车辆购置税减免政策技术门槛,避免一些高档豪华车占用过多税收优惠资源等。
国内新能源汽车市场展望
短期来看,新政将在明年初正式实行,预计33.9万元以上新能源车可能在四季度迎来热销,未来厂家可能自行补税。中长期来看,未来4年的减免税政策将引导新能源车企的产品布局与定价节奏,新能源汽车市场将在多重政策刺激下,保持高增长趋势。
CAM观点
此次延续和优化新能源汽车车辆购置税减免政策涉及多方面政策调整,包括对新能源乘用车设定减税限额、调整新能源汽车技术要求、重新发布享受减免税车型目录、换电车型按车身价计算购置税等,同时,为引导企业加快技术研发和升级,还将根据新能源汽车技术进步、标准体系发展和车型变化等情况优化享受车辆购置税减免政策的技术要求。这是政策第四次延续,有利于减轻消费者的负担,稳定新能源车企发展信心,促进新能源汽车推广,预计减免车辆购置税规模总额将达到5200亿元。
新政亮点分析:新政将采用阶段式的购置税减免方式,且减免力度分年度逐步退坡,显示了政策的延续性以及稳定企业和消费者预期的意图,重点支持和鼓励大众消费。新政规定需以不含电池的车身部分的不含税价格作为车辆购置税计税价格,可明显帮助用户降低购车成本,减少在购车环节上的购置税支出,利好“换电模式”新能源车企。此外,PHEV没有被区别对待,在延续购置税减免的情况下,PHEV将保持与传统燃油车竞争的优势,PHEV红利将继续延续。
国内新能源汽车市场展望:短期来看,新政将在明年初正式实行,预计33.9万元以上新能源车可能在四季度迎来热销,未来厂家可能自行补税。中长期来看,未来4年的减免税政策将引导新能源车企的产品布局与定价节奏。车市逐渐进入“油电同价”时代,但并不“同权”,PHEV有望逐渐取代传统燃油车,新能源汽车市场将在多重政策刺激下,保持高增长趋势。
更多阅读:


