2023 年上半年,中国国内疫情影响明显消退,需求收缩、 供给冲击、预期转弱三重压力缓解,国内需求对经济增 长的贡献提高,一季度中国 GDP 增长 4.5%,好于市场 预期。进入二季度,经济恢复势头有所放缓,内生动力 不强、需求不足的问题突出,预计二季度 GDP 增长 6% 左右,其增速高于一季度,主要是由于上年同期基数较 低。
展望下半年,中国经济增长仍将主要取决于内需的恢复 程度。在促消费政策、服务消费加快释放的带动下,消 费有望保持温和修复,基建投资将继续较快增长,高技 术产业投资对制造业投资增长带来支撑,房地产市场逐 步探底修复。总体预计三季度 GDP 增长 4.9%左右,全 年增长 5.4%左右。
考虑到外部环境不确定性仍然较大,国内经济内生增长 动力不强,尤其是近期经济恢复弱于预期,应引起高度 重视。建议多措并举稳定市场预期;财政政策进一步发 力,加大稳增长力度;金融政策要“总量+结构+监管” 三重发力,助力经济持续恢复;促进内生动力增强、社 会预期改善的良性循环,形成扩大内需合力;关注国际 需求不振对外贸企业冲击;稳楼市政策重在持续稳预期、 化风险。
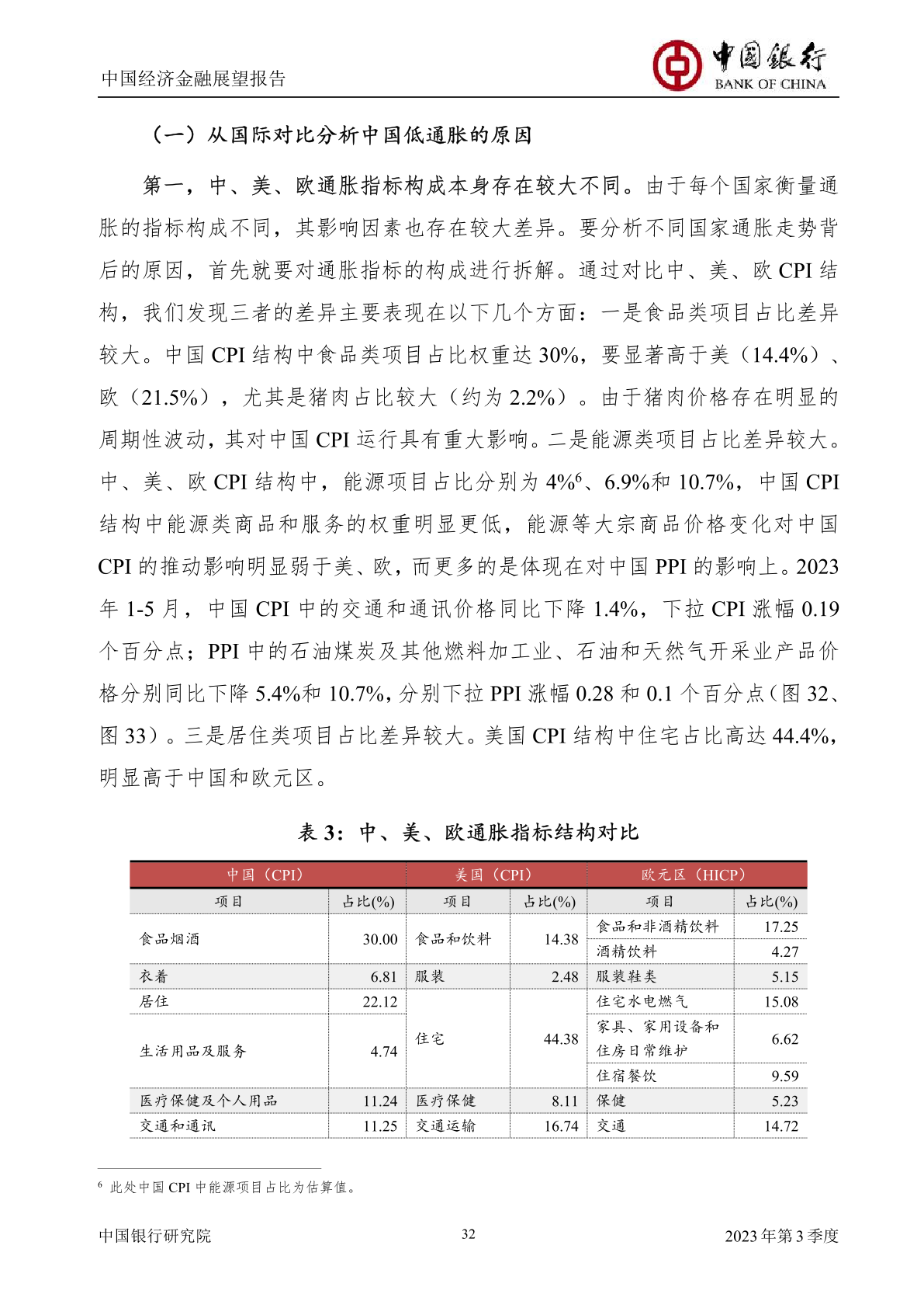
更多阅读:








































