《白皮书》从商业银行回归金融服务本质,深化金融供给侧结构性改革,落实普惠金融战略,推动服务重心下沉的角度,阐述了金融场景生态建设的重要性和必要性。其中还提到,商业银行有责任依托自身品牌、渠道和客户优势,打造融合金融产品和非金融服务的场景平台,将为以实体经济为主的产业链合作企业创造全新市场机遇,为消费者带来优质的“一站式”服务体验。
《白皮书》强调,金融场景生态建设必须聚焦客户需求,以“客户服务”为中心打造极致体验,在场景建设实施中,应重点关注产品运营、内容运营、服务运营和安全防控。借助全媒体智能交互技术,通过定制化和个性化的主动服务替代传统客服的问答式服务,实现“有温度”的数字化客服运营。
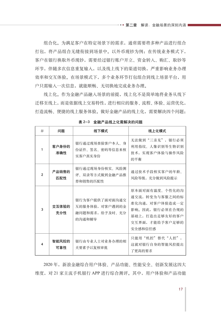
其中,要提供无感、零接触、有温度的金融服务,金融科技手段不可或缺。通过5G、人工智能、大数据、云计算、音视频等技术手段,能有效改变升级以银行为代表的金融行业的业务流程、产品模式和客户服务方式,推动金融服务“无处不在、无微不至”,联动多元应用场景,为市场主体和人民群众提供更便捷、更优质的金融产品、服务和场景,起到普惠民生的作用。

PDF版本将分享到199IT知识星球,扫描下面二维码即可!
更多阅读:
