说起断食,各位读者的第一反应是什么呢?是几年前火遍全网的各种断食方法,还是以失败告终的轻断食减肥临床研究?
虽说热度浮浮沉沉,但科学家们并没有停止对断食的探索,毕竟改善人体代谢状态的作用,并不会只体现在减肥上,也许某种断食策略就能带来意外之喜。
陆军军医大学西南医院心血管内科张志辉教授、李旻典教授团队与北京大学医学部黄超兰教授团队合作,最新发表在《自然·代谢》(Nature Metabolism)上的一项研究就首次揭示:断食或许还能增强跑步能力!
这项研究采用白天限制性断食(DRF)的方法,即只允许小鼠们在清醒时段进食,从而通过调节代谢生物钟,改善线粒体功能和脂质代谢状态,使小鼠的跑步耐力(running endurance)比夜晚进食或自由进食的同类增强了近100%,“跑出了职业水平”,研究还发现了起到关键调控作用的基因[1]。
论文首页截图
从代谢机制层面来说,断食和跑步等耐力训练其实有相似之处,骨骼肌在两种状态下都需要保留葡萄糖,以备更好地运动或求生。此前已经有研究发现,合理的断食(斋月模式)辅以锻炼,能够维持乃至增强有氧运动能力[2]。
而本次研究则把视角进一步扩大,探索断食、代谢生物钟和跑步耐力的关系。研究采用的DRF断食法,是指把小鼠的进食时间限制在每日9-21时(对应小鼠生物钟的白天),在为期3周的DRF、自由进食或夜晚限制性断食(NRF,与DRF时段恰好相反)后,研究者们以跑轮实验来评估不同组小鼠的跑步耐力。
不跑不知道,一跑吓一跳。首先接受评估的“久坐小鼠”(sedentary mice)中,DRF组雌性小鼠的跑动距离和跑动时间,分别是NRF组和自由进食(AL)组小鼠的1.8倍和2.5倍,雄性小鼠中也观察到相似改变。而且NRF组和AL组小鼠日间自主活动及食量均无差异,说明跑步耐力改变与这些因素无关。
不同组小鼠跑步耐力的对比,DRF组格外抢眼
小鼠跑步耐力的改变,还伴随着肌肉层面的变化:DRF组小鼠腓肠肌中的快缩型肌纤维(fast-twitch myofibres)比例上升,且腓肠肌的氧化生物活性增强、糖酵解活性下降;同时,小鼠肝脏和肌肉中的糖原,以及内脏脂肪组织也明显减少。把实验对象换成经锻炼的小鼠时,研究者们也得到了相似的结果。
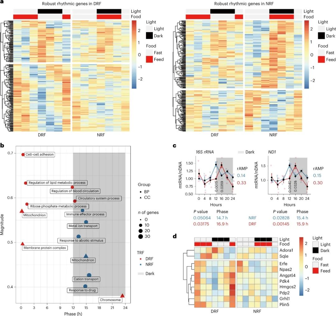
接下来就该分析代谢生物钟的作用了。实验显示,敲除关键生物钟基因Per1/Per2后,DRF即无法改善小鼠的跑步耐力;而DRF、NRF两种不同时段的断食,对代谢生物钟相关基因表达的影响也不同,例如与DRF时段高度同步的,主要是线粒体脂质代谢相关基因。
DRF/NRF对线粒体脂质代谢相关基因表达的影响
代谢组学和蛋白组学分析也证实,DRF/NRF对肌肉代谢产物的昼夜变化有显著影响,DRF主要会影响氨基酸和脂肪酸代谢过程中的多种关键物质(如瓜氨酸、戊酰基肉碱等),从而重编程肌肉代谢状态,有效改善线粒体代谢功能,让肌肉更好地抵抗长时间跑动导致的疲劳和能量消耗。
DRF/NRF对脂质和血糖代谢影响不同,也产生了不同的结果
参与上述过程的关键脂质代谢调控基因,主要是Perilipin-5(Plin5)和丙酮酸脱氢酶激酶4(PDK4),它们在DRF开始时也达到了表达水平的顶峰,其中Plin5的作用最为突出:把小鼠体内的Plin5敲除后,就可引发相似的代谢产物(酰基肉碱等)昼夜改变,从而完全复现DRF改善跑步耐力的效果。
《自然·代谢》同步发表的评论文章认为,人体的代谢生物钟远比小鼠复杂,因此DRF断食法对人体运动耐力和代谢状态的影响还需进一步阐明,组织相关的临床研究有望一举两得,同时提供可行性和机制层面的证据。话虽然暂时得这么说,但是如果晚上不吃、跑步就能脚下生风,听起来还真有点酷呢。
来自: 奇点网
更多阅读:




