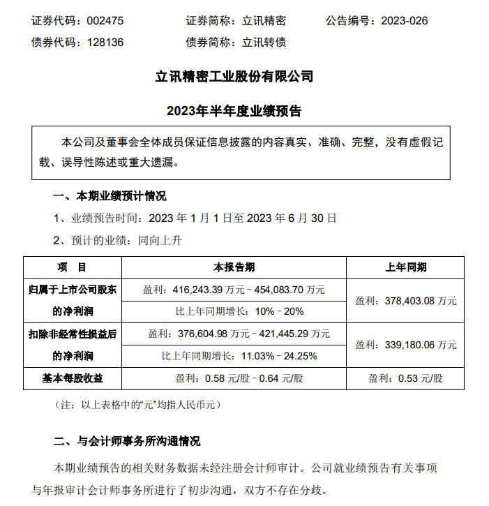
近日消息,立讯精密发布了 2023 半年报预告,预计公司 2023 年上半年净利润约为 41.62 亿元 —45.41 亿元,同比增长 10%–20%。
发现,立讯精密同日还公布了其 2022 年年报。2022 年,立讯精密营收约为 2140.28 亿元,同比增长 39.03%;净利润约 91.63 亿元,同比增长 29.60%。
立讯精密表示,在消费电子业务方面,2022 年,由于受地缘政治、全球通胀等外部因素影响,海内外消费需求出现不同程度下滑,叠加第四季度华中地区重要系统厂商产能受阻,公司部分零组件及模组产品出货量短期呈现被动下滑态势,整体稼动率出现一定波动。
汽车业务方面,在汽车“电动化、网联化、智能化”的趋势带动下,公司汽车业务相关产品(高 / 低压线束、特种线束、充电枪、汽车连接器、智能座舱域控制器、液晶仪表、AR HUD、DMS 等)市场需求强劲,业绩呈现高速增长。
另外,从收入构成上看,2022 年,立讯精密电脑互联产品及精密组件产品收入约为 112.8 亿元,同比增长 43.57%;汽车互联产品及精密组件产品收入约为 61.49 亿元,同比增长 48.44%;通讯互联产品及精密组件产品收入约为 128.34 亿元,同比增长 292.55%;消费性电子产品收入约为 1796.67 亿元,同比增长 33.44%。
自 IT之家
更多阅读:

