近年来,益生菌火爆全网。提到益生菌,人们对此并不陌生,生活中最常见的莫过于酸奶、乳酸菌饮品等,甚至有些人会主动去购买一些益生菌补剂。
一直以来,对益生菌的看法两极分化严重——此前,首医校长饶毅曾声称“全中国现在推广的益生菌无一不是假药”,在他看来现在市面上推出的益生菌多少有些“一无是处”了;但也有些观点极端地吹捧益生菌能“包治百病”,防腹泻便秘、防治高血压、降低胆固醇、增强抵抗力等等,听上去神乎其神。
客观来讲,益生菌无用论和万能论都有些“偏激”。
益生菌,说白了就是对人体有益的细菌,具体来说是指服用一定数量后对人体有益的活性微生物,比如人们熟知的乳酸杆菌、双歧杆菌、革兰氏阳性球菌等等。
所以,饶毅校长怒踩的并非是益生菌“本身”,而是市售益生菌产品(益生菌能有什么坏心思呢?只想对人体有益罢了)。
既然能被称为“益生菌”,那一定是对人体有益的,而本文中想和大家探讨的也是真真正正的肠道益生菌。近日,Cell发布的重磅研究揭示了益生菌的新用途——口服益生菌或能改善癌症疗效!
来自匹兹堡大学的研究团队发现,一种常见的益生菌,罗伊氏乳杆菌(Lactobacillus reuteri,Lr),在口服后能从肠道转移至肠道外的肿瘤部位,其释放出的代谢物能直接影响免疫细胞的功能,从而促进免疫检查点抑制剂(ICI)治疗的疗效!
https://doi.org/10.1016/j.cell.2023.03.011
随着科学界对癌症治疗领域的不断深入探究,人们对肿瘤的态度也逐渐从“谈癌色变”转变为“与癌共存”。ICI是癌症治疗的核心组成部分,能够恢复机体的抗肿瘤免疫力。因此,想要获得更强的抗肿瘤免疫力,自然要想办法提高ICI的疗效,可以从内源性(肿瘤抗原表达、肿瘤突变负担)和外源性(微生物组组成、益生菌)因素入手。
其中,益生菌在抗肿瘤领域的作用引起了研究者的强烈兴趣。于是,他们在临床前黑色素瘤的模型中,测试了四种最常见的益生菌对肿瘤生长以及ICI疗效的影响,包括长双歧杆菌(Bl)、罗伊氏乳杆菌(Lr)、约氏乳杆菌(Lj)、大肠杆菌(Ec)。
在肿瘤模型中,每天口服Bl、Ec和Lr这三种益生菌能有效抑制黑色素瘤的生长,增加患癌小鼠的存活率;而Lj却无法介导肿瘤抑制。可见,不同益生菌有着不同的抑制肿瘤生长能力,具有物种差异性。
四种益生菌的肿瘤抑制能力存在差异
于是,研究者将目光投向了这四种益生菌中肿瘤抑制能力最强的Lr,并深入探究其抑制黑色素瘤生长的深层机制。
首先,研究者发现,口服益生菌后小肠中Lr的相对丰度显著增加,但并不会影响整体的肠道微生物组。换言之,Lr抑制黑色素瘤的生长与预先建立的微生物组无关,自然也不会破坏肠道中的“原住民”。Lr的安全性,确认!
既然没有改变小鼠的肠道菌群组,那Lr是如何发挥抗肿瘤作用的呢?
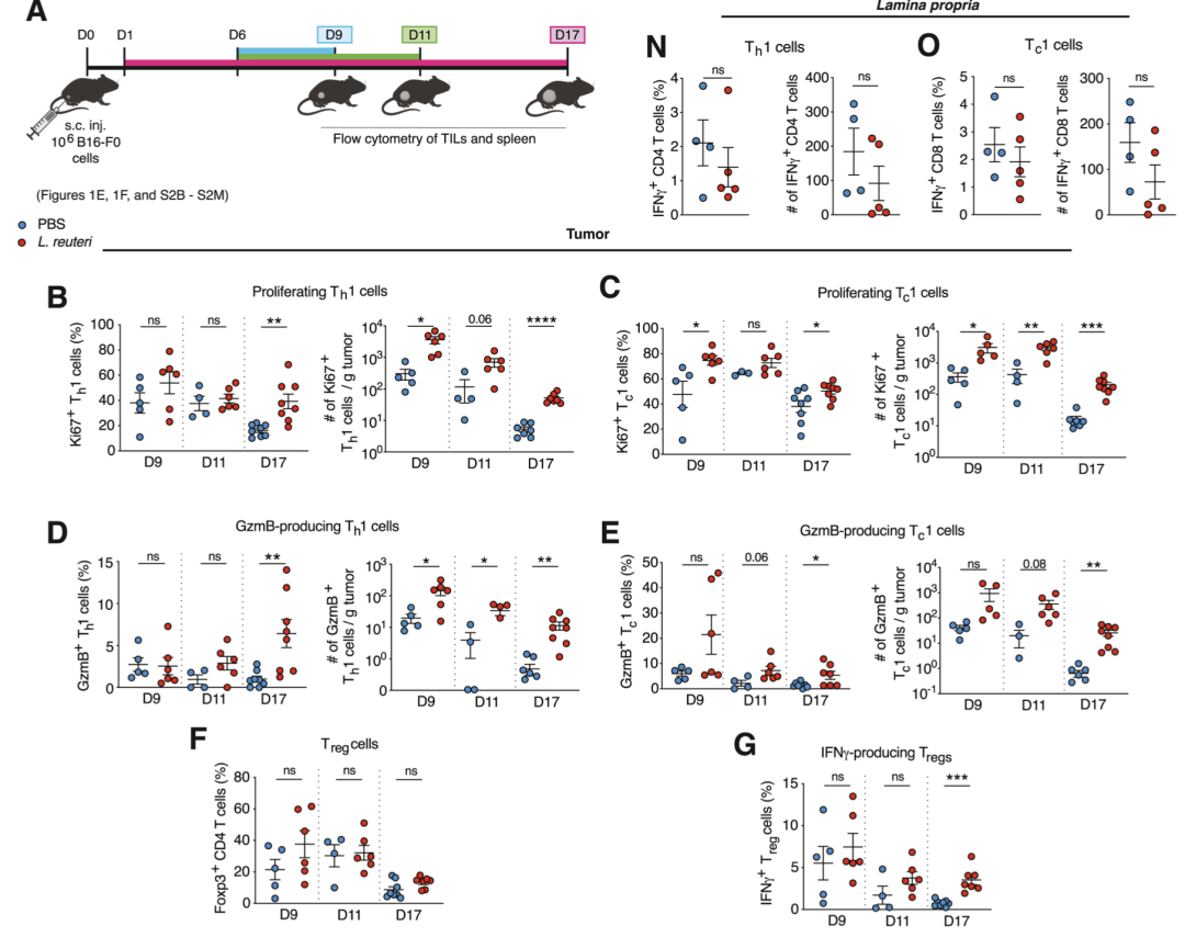
为了探究Lr给药在整个肿瘤发育过程中发挥的作用,研究者采用流式细胞仪在肿瘤移植后的早(Day9)、中(Day11)、后(Day17)期三个时间点,分析了小鼠体内免疫反应的变化。
结果发现,无论是早期、中期还是晚期,Lr治疗都会使肿瘤微环境(TME)转向抗肿瘤、免疫刺激环境的方向——表现为产生干扰素γ(IFNγ)的CD4 Th1和CD8 Tc1细胞迅速增殖,以及肿瘤浸润Th1和Tc1细胞产生更多的细胞毒性颗粒酶B。
也就是说,在肿瘤微环境中,Lr能够选择性地诱导1型效应T细胞免疫反应,从而发挥抗肿瘤的效果。
Lr在TME内有选择地介导效应T细胞反应
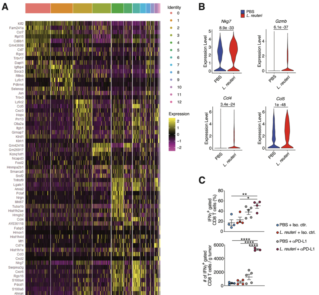
不仅如此,口服Lr还能促进ICI治疗的疗效。具体来说,接受Lr和αPD-L1组合治疗的小鼠,在抗肿瘤方面表现出明显的改善,以及最明显的TME Tc1反应,证实了Lr具有增强ICI的能力。
单细胞RNA测序(scRNA-seq)分析显示,这是由于Lr治疗使得肿瘤浸润CD8+T细胞中Tigit、Pdcd1和Lag3的表达明显增加,而Tigit、Pdcd1和Lag3均是T细胞表面不同的抑制性免疫检查点。
Lr治疗增强ICI反应
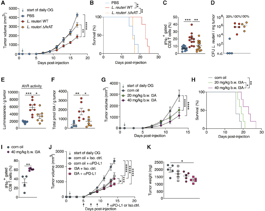
当然,益生菌Lr还算个比较“大”的概念,真正发挥作用的是Lr释放出的免疫调节代谢物——吲哚-3-醛(I3A)。
I3A是色氨酸(Trp)代谢物,能够通过激活芳香烃受体(AhR)激活CD8+T细胞中受体,来增强抗肿瘤的效果。进一步的小鼠体内实验也体现出了这一点:口服I3A能够显著提高TME中Tc1丰度和效应功能,抑制肿瘤生长,提高患鼠的生存率。
此外,I3A还具有增强ICI的效果——在黑色素瘤小鼠模型中,与单独使用αPD-L1的相比,I3A与αPD-L1的联合治疗更大程度地抑制了肿瘤生长,降低了肿瘤的重量。
原来,I3A才是“肱骨之臣”!益生菌Lr释放出来的I3A,能够有效地促进抗肿瘤Tc1免疫,抑制黑色素瘤,并进一步改善ICI疗效。
I3A能够诱导Tc1效应功能
以上讨论仅停留在动物实验的层面,在人体内I3A是否会出现“滑铁卢”呢?
为直接调查I3A对人类黑色素瘤中ICI疗效的影响,研究者记录下四期黑色素瘤患者(晚期)对IFNα和αPD1联合免疫疗法的响应情况,并采用靶向质谱分析法测定患者的血清I3A水平。
果不其然,与未响应者相比,对ICI响应的患者的血清中外源性I3A丰度明显升高。
此外,研究者还对比了基线时血清I3A高水平(>70百分位)和低水平(<30百分位)患者的差异,发现前者比后者有着更长的无进展生存期(PFS)和整体生存率。
因此,在临床黑色素瘤患者中,I3A依然具有促进ICI疗效的潜在作用,有助于延长癌症患者的存活时间。
研究过程
综上,本研究显示,口服益生菌罗伊氏乳杆菌会转移到黑色素瘤内,在肿瘤微环境中持续存在并发挥作用——Lr分泌的I3A是驱动抗肿瘤免疫的充分必要条件,I3A能够激活CD8+T细胞产生干扰素-γ,进一步增强抗肿瘤免疫力以及ICI疗效。
益生菌又立大功!当然啦,研究者强调,益生菌罗伊氏乳杆菌的抗肿瘤作用可不局限于黑色素瘤,在腺癌、纤维肉瘤以及乳腺癌小鼠模型中同样管用,有效地抑制上述肿瘤的生长。
或许在不久的将来,我们就能在临床上看到罗伊氏乳杆菌的身影,为更多癌症患者带去生存的希望!
参考文献:https://doi.org/10.1016/j.cell.2023.03.011
来自: 生物谷
更多阅读:






