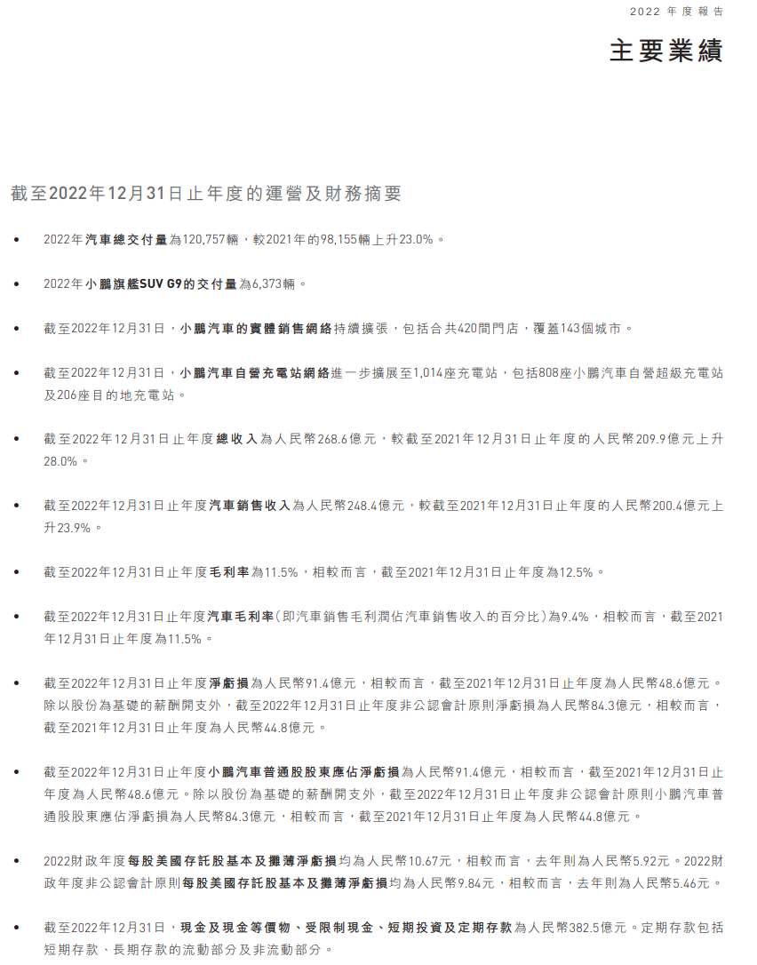
小鹏汽车公布了 2022 年度报告。截至 2022 年 12 月 31 日止,小鹏汽车这一年总收入为 268.6 亿元,同比上升 28.0%。截至 2022 年 12 月 31 日止年度汽车销售收入为 248.4 亿元,同比上升 23.9%。截至 2022 年 12 月 31 日止年度净亏损为 91.4 亿元,相较而言,截至 2021 年 12 月 31 日止年度为 48.6 亿元。
除以股份为基础的薪酬开支外,截至 2022 年 12 月 31 日止年度非公认会计原则净亏损为 84.3 亿元,相较而言,截至 2021 年 12 月 31 日止年度为 44.8 亿元。

据介绍,小鹏汽车 2022 年总交付 120757 辆汽车,同比增长 23%,其中小鹏 G9 为 6373 辆。截至 2022 年底,小鹏汽车自营充电站达到了 1014 座,包括 808 座超级充电站。

小鹏汽车 2022 年度报告显示:王凤英出任总裁,其他核心高管继续担任原有职位。对此小鹏汽车方面回应称,“阶段性的组织架构调整已完成,在更精简、更高效运作的组织以及更有竞争力的人才体系下,我们对市场份额的增长和销量的恢复充满信心。”
小鹏汽车 2022 年第四季度总收入为人民币 51.4 亿元,按年下降 39.9%;汽车交付量为 22204 辆,按年下降 46.8%。2022 年总交付 12 万台,同比增长 23%,全年营收 269 亿,同比增长 28%。
今年 3 月,小鹏汽车交付 7002 台,环比增长 17%。2 月交付量为 6,010 辆,环比增长 15%。 1 月小鹏汽车共交付 5,218 辆,相比去年 12 月的 11292 台和 2022 年 1 月的 12922 辆大幅下降。
自 IT之家
更多阅读:
