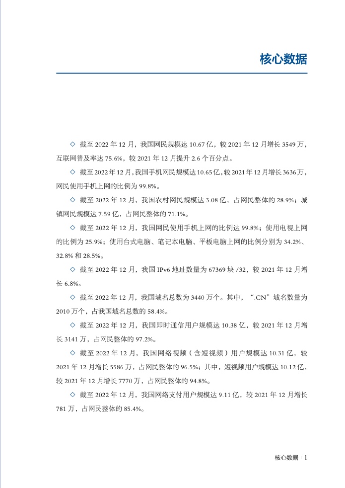
截至 2022 年 12 月,我国网民规模为 10.67 亿,同比增加 3.4%,互联网普及率达 75.6%。其中,城镇网民规模为 7.59 亿,农村网民规模为 3.08 亿,50 岁及以上网民群体占比提升至 30.8%;全年移动互联网接入流量达 2618 亿 GB。
截至 2022 年 12 月,我国移动网络的终端连接总数已达 35.28 亿户,移动物联网连接数达到 18.45 亿户。蜂窝物联网终端应用于公共服务、车联网、智慧零售、智慧家居的规模分别达 4.96 亿、3.75 亿、2.5 亿和 1.92 亿户。
2022 年,我国互联网基础资源持续增长,IPv6 地址数量达 67369 块 / 32,同比增长 6.8%,有力支撑下一代互联网规模部署。我国光缆线路总长度达到 5958 万公里,比上年末净增 477 万公里,网络运力不断增强;我国千兆光网已经具备覆盖超过 5 亿户家庭的能力,5G 基站数量达 231 万个。千兆城市平均城市家庭千兆光纤网络覆盖率超过 100%,实现城市家庭千兆光网全覆盖。
截至 2022 年 12 月,短视频用户规模首次突破十亿,用户使用率高达 94.8%。2018-2022 五年间,短视频用户规模从 6.48 亿增长至 10.12 亿,年新增用户均在 6000 万以上,其中 2019、2020 年,受疫情、技术、平台发展策略等多重因素的影响,年新增用户均在 1 亿以上。同时,用户使用率从 78.2% 增长至 94.8%,增长了 16.6 个百分点,与第一大互联网应用(即时通信)使用率间的差距由 17.4 个百分点缩小至 2.4 个百分点。
2022 年,我国线下场景加快拓展,促进相关线上业务进一步发展,形成线下线上互促共融的良好态势。其中,在线旅行预订、线上健身等领域持续发展,为广大网民创造更加丰富多彩的数字生活。截至 2022 年 12 月,我国在线旅行预订用户规模达 4.23 亿,占网民整体的 39.6%;线上健身用户规模达 3.80 亿,占网民整体的 35.6%。

更多阅读:
