一种慢性白血病可以折磨患者很多年,一些患者可能需要通过治疗来更好地管理这类血液癌症,即骨髓增殖性肿瘤(MPN,myeloproliferative neoplasms),而其他患者则可能会经历漫长的观察期,但对于一小部分比例的患者而言,节奏变缓慢的疾病往往会转化成为更具侵袭性的癌症,即继发性急性髓性白血病,而且其有效的治疗选择非常有限,研究人员并不清楚这种转变是如何发生的。
近日,一篇发表在国际杂志Nature Cancer上题为“DUSP6 mediates resistance to JAK2 inhibition and drives leukemic progression”的研究报告中,来自华盛顿大学医学院等机构的科学家们通过研究识别出了从慢性白血病转变为侵袭性白血病过程中的一个关键的过渡点,研究者发现,通过阻断该过渡通路中的一种关键分子或许就能预防该疾病小鼠模型以及携带来自人类患者肿瘤样本的小鼠发生危险性疾病的进展。
研究者Stephen T. Oh博士说道,继发性急性髓性白血病患者的预后较差,几乎每位有骨髓增殖性肿瘤病史的急性白血病患者都会死于该病,因此,研究人员开展这项研究的重点就是更好地理解疾病如何从慢性转变为侵袭性状态,以便开发出更好的疗法或预防性措施。研究者指出,抑制名为DUSP6的关键过渡性分子或许就能帮助克服癌症对JAK2抑制剂的耐药性,JAK2抑制剂疗法通常用于治疗这类癌症,但其也是一种用于治疗类风湿性关节炎的抗炎性疗法。

揭示人类慢性血液癌症过渡为恶性疾病背后的分子机制。
图片来源:Nature Cancer (2022). DOI:10.1038/s43018-022-00486-8
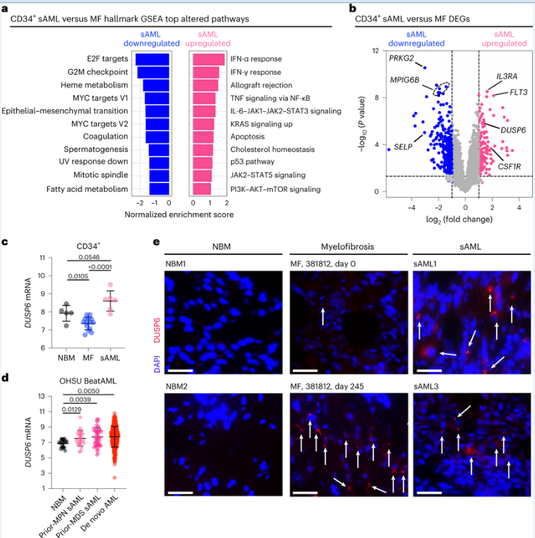
这些患者通常会利用JAK2抑制剂进行治疗,但尽管进行了治疗,其疾病依然会发生进展,因此研究人员就想尝试识别出在JAK2抑制剂疗法存在的情况下疾病是如何变得恶化的,研究人员对这些肿瘤的遗传特性进行了深入研究,无论是在缓慢的慢性阶段还是疾病已经转化为恶性形式阶段,患者都采用JAK2抑制剂进行治疗,研究者发现,本文研究所分析的40名患者机体的肿瘤中DUSP6基因的表达水平都较高。利用遗传学技术剔除DUSP6基因就能预防癌症模型小鼠疾病过渡到恶性形式,此外研究者还检测了一种能抑制DUSP6表达的药物,结果发现,在两种不同的癌症小鼠模型以及携带来自人类患者肿瘤的小鼠中,这种仅在动物研究中使用的化合物却能阻断慢性疾病向恶性疾病的进展过程,通过遗传性手段和药物来降低DUSP6的表达就能减少这些动物模型机体中的炎症水平。
由于抑制DUSP6表达的药物不能用于人类临床试验,因此研究者Oh等人就非常感兴趣深入剖析抑制另一种分子的疗法,这种分子会在DUSP6的下游被激活,而且其也需要维持DUSP6的负面效应;目前临床试验中有多种能抑制诸如RSK1等下游分子表达的药物,为此,研究人员调查了这些药物或许能潜在地阻断疾病从慢性形式转化到侵袭性形式,以及能帮助解决癌症对JAK2抑制的耐药问题。未来的临床试验中,研究人员或许会招募更多服用JAK2抑制剂的骨髓增殖性肿瘤患者,尽管如此,其疾病已经表现出了恶化的迹象。
在这一点上,研究人员或许会在治疗中加入目前正在试验中的RSK抑制剂,来观察是否能帮助阻断疾病进展为侵袭性的继发性急性髓性白血病,目前研究人员正在1期临床试验中检测新开发的RSK抑制剂治疗乳腺癌患者的疗效,因此他们希望本文研究能为开发一种新型疗法来治疗慢性血液癌症患者奠定一定的基础。综上,本文研究结果揭示了DUSP6或许能驱动癌症的转化,同时研究者还发现DUSP6–RSK1轴或许能作为髓系恶性血液疾病中的一种易感的可药物作用通路。
原始出处:
Kong, T., Laranjeira, A.B.A., Yang, K. et al. DUSP6 mediates resistance to JAK2 inhibition and drives leukemic progression. Nat Cancer (2022). doi:10.1038/s43018-022-00486-8
来自: 生物谷
更多阅读:
