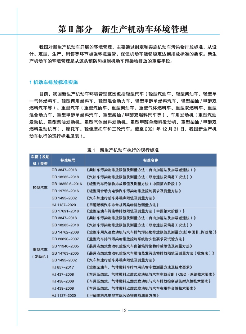
生态环境部发布《中国移动源环境管理年报(2022年)》(以下简称《年报》),公布2021年全国移动源环境管理情况。《年报》显示,移动源污染已成为我国大中城市空气污染的重要来源。
2021年,全国机动车(含汽车、三轮汽车和低速货车、摩托车等)四项污染物排放总量为1,557.7万吨。其中,一氧化碳(CO)、碳氢化合物(HC)、氮氧化物(NOx)、颗粒物(PM)排放量分别为768.3万吨、200.4万吨、582.1万吨、6.9万吨。
汽车是污染物排放总量的主要贡献者,其排放的CO、HC、NOx和PM占比超过90%。2021年,全国汽车CO、HC、NOx、PM排放量分别为693.5万吨、182.0万吨、568.5万吨、6.4万吨。
以下进一步从车型、燃料类型和排放标准多角度对汽车污染物排放情况进行展示。
1.按车型划分的汽车污染物排放量
在客车中,小型客车是CO、HC的主要排放源,大型客车是NOx、PM的主要排放源。2021年,全国客车CO、HC、NOx、PM 排放量分别为487.3万吨、130.4万吨、87.8万吨、0.6万吨。
在货车中,重型货车是HC、NOx、PM的主要排放源,轻型货车是CO的主要排放源。2021年,全国货车CO、HC、NOx、PM 排放量分别为 206.2万吨、51.6万吨、480.7万吨、5.8万吨。按车型划分的四项污染物排放量分担率见图1-4。
2.按燃料类型划分的汽车污染物排放量
在三种燃料汽车(汽油车、柴油车、燃气车)中,汽油车是CO和HC的主要排放源,柴油车是NOx、PM的主要排放源。根据年报数据,2021年全国汽油车CO、HC、NOx 排放量分别为567.3万吨、138.8万吨、28.6万吨,占汽车排放总量的81.8%、76.2%、5.0%。柴油车四项污染物排放量分别为118.7万吨、18.3万吨、502.1万吨、6.4万吨,占汽车排放总量的17.1%、10.1%、88.3%、99%以上。燃气车CO、HC、NOx 排放量分别为7.5万吨、24.9万吨、37.8万吨,占汽车排放总量的1.1%、13.7%、6.7%。不同燃料类型汽车的污染物排放量分担率见图5。
3.按排放标准划分的汽车污染物排放量
在全国国Ⅱ-国Ⅵ标准汽车中,国Ⅳ的CO、 HC及NOx的排放量占比最高,国Ⅲ的PM排放量占比最高。2021年,全国国Ⅳ标准汽车四项污染物排放量分别为256.6万吨、71.1万吨、196.2万吨、1.6万吨,占汽车排放总量的37.0%、39.1%、34.5%、25.9%。全国国Ⅲ标准汽车四项污染物排放量分别为120.3万吨、31.2万吨、154.5万吨、2.9万吨,占汽车排放总量的17.3%、17.1%、27.2%、45.0%。不同排放标准汽车污染物排放量分担率见图6。
更多阅读:

