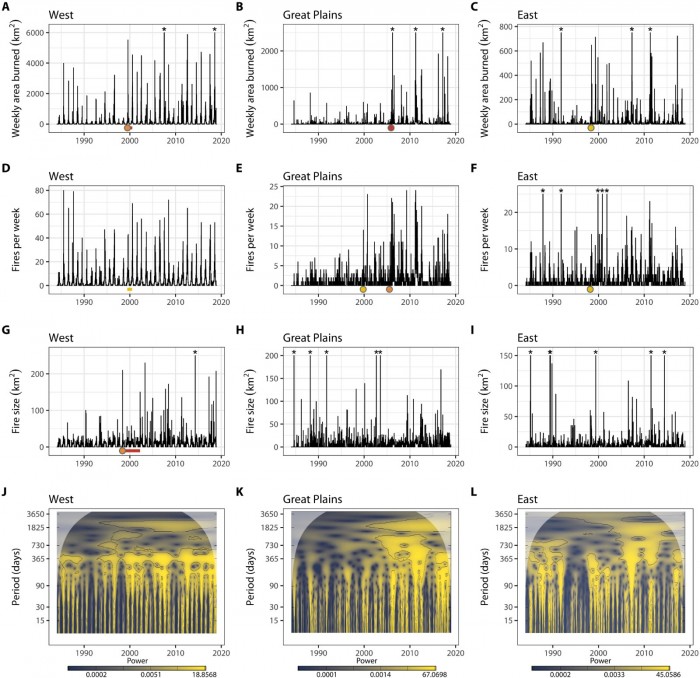
根据周三发表在《科学进展》杂志上的一份新报告,自2000年以来,整个美国本土的火灾规模扩大了四倍,频率增加了三倍。该研究发现,这些灾难也正在侵袭和破坏以前被认为是安全的燃烧区域。
在过去几年中,由于气候变化,野火正在迅速增加和蔓延。
该研究的作者说,极端的、突然的气候变化是促成环境条件的原因,这些环境条件增强了对火灾的脆弱性。他们表示,例如,干旱和有机物干涸既是全球变暖的直接结果,也是野火的前兆–这些完美风暴的风险正在比曾经想象的更快地变成现实。

“预测的气候、燃料和点火的变化表明,我们将在未来看到更多、更大的火灾。我们的分析表明,这些变化已经在发生,”环境科学合作研究所地球实验室的环境科学家、该论文的主要作者Virginia Iglesias在一份声明中说。
Iglesias的分析与过去三年全美各地感受到的破坏力相一致。例如,2020年在加州各地蔓延的野火;2021年,全美有770万英亩被烧毁,而2022年一开始就出现了可怕的野火,科罗拉多州的火灾被标为该州历史上最具破坏性的火灾。

“更多和更大的共同发生的火灾已经在改变植被组成和结构、积雪和对我们社区的供水,”Iglesias说。“这种趋势正在挑战灭火工作,威胁着数百万美国人的生命、健康和家园。”
更具体地说,该研究计算出2011年至2016年期间的火灾导致约35亿美元的财产和作物损失,约124亿美元的灭火工作,以及162人丧生。
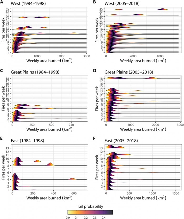
为了得出结论,Iglesias和其他研究人员分析了联邦火灾历史数据和1984年至2018年期间发生的超过28000场火灾的卫星图像。他们表示,很明显,与前几年相比,2005年至2018年期间,在美国毗连区的每个地区都有大约四倍大的火灾,而且频率高得多。

在频率方面,他们发现西部和东部的火灾频率增加了一倍,而大平原的火灾频率在研究的几年里增加了四倍。此外,他们说,每年烧毁的土地面积从西部的中间地带1552平方英里增加到5502平方英里,从东部的465平方英里增加到1295平方英里。
不过,也许最令人震惊的是,研究人员发现火灾正在蔓延到美国那些过去没有遭受过这种灾难的地方。
地球实验室副主任和该研究的共同作者William Travis在一份声明中说:“这些趋同的趋势,更多的大火加上不断加强的发展,意味着最严重的火灾灾难仍将到来。”
自 cnBeta.COM
更多阅读:
