根据第七次全国人口普查结果,全国人口中,0—14岁人口为253,383,938人,占17.95%;15—59岁人口为894376020人,占63.35%;60岁及以上人口为264,018,766人,占18.70%,其中65岁及以上人口为190,635,280人,占13.50%。与2010年第六次全国人口普查相比,0—14岁人口的比重上升1.35个百分点,15—59岁人口的比重下降6.79个百分点,60岁及以上人口的比重上升5.44个百分点,65岁及以上人口的比重上升4.63个百分点。
全国人口年龄构成
20世纪90年代以来,中国的老龄化进程加快。目前中国人口已经进入老年型。性别间的死亡差异使女性老年人成为老年人口中的绝大多数。预计到2040年,65岁及以上老年人口占总人口的比例将超过20%。同时,老年人口高龄化趋势日益明显:80岁及以上高龄老人正以每年5%的速度增加,到2040年将增加到7400多万人。
而老龄化是慢性疾病的最大风险因素之一,包括心血管疾病、代谢紊乱、神经退行性病变和各种恶性肿瘤,它们共同构成了全球大部分的发病率、死亡率和卫生成本。所以如何延缓衰老保持机体健康就显得格外重要。
近日,一篇发表在国际杂志Nature Metabolism上题为“The flavonoid procyanidin C1 has senotherapeutic activity and increases lifespan in mice”的研究报告中,来自中国科学院上海营养与健康研究所等机构的科学家们通过研究发现,注射一种名为PCC1(原花青素C1,procyanidin C1)的物质或许能有效延长老年小鼠的寿命,PCC1是一种存在于葡萄籽提取物中的化合物。
图片来源:Nature Metabolism
通过对一系列物种的研究,科学家们确定了影响健康寿命和寿命的几个主要因素,并将其定义为衰老机制,可将其分为9个特征。在这些基本的衰老机制中,细胞衰老受到了大量的关注,因为它代表了一种可预防或延迟多重衰老共病的药物过程。
细胞衰老最早于20世纪60年代被报道,指的是一种涉及基本不可逆的复制阻滞、深刻的染色质改变、凋亡抵抗和蛋白质合成增加的细胞状态,通常会导致促炎细胞因子的过度生产,这一特征被称为SASP,这被认为是导致衰老表型和各种年龄相关病理的原因。衰老标记物p16INK4A阳性的衰老细胞的消融可以缓解组织退化并延长动物的健康寿命,这支持了衰老细胞在生物衰老中起着诱发作用的观点。
本研究中,研究人员筛选了46种植物提取物来寻找具有抗衰老效应的物质,最后锁定了PCC1。在筛选期间的初步测试结果表明,PCC1能减少人类前列腺中衰老细胞的数量。
随后他们进行了进一步的分析,结果发现,在低剂量下,PCC1能预防衰老的细胞发生炎症,而且在高剂量下,其还能彻底杀灭这些衰老细胞而不损伤其它健康细胞。
Intermittent PCC1 administration extends both healthspan and lifespan of aged mice
接下来研究人员给171只小鼠注射了PCC1,其中91只小鼠处于老龄阶段;研究者发现,这或许就让小鼠整体的寿命增加9%,而其余小鼠的寿命则会增加60%。此外研究人员还在为期4个月内给年轻小鼠注射了这种提取化学物(PCC1),结果发现,PCC1能够改善年轻小鼠机体的适应性和素质。
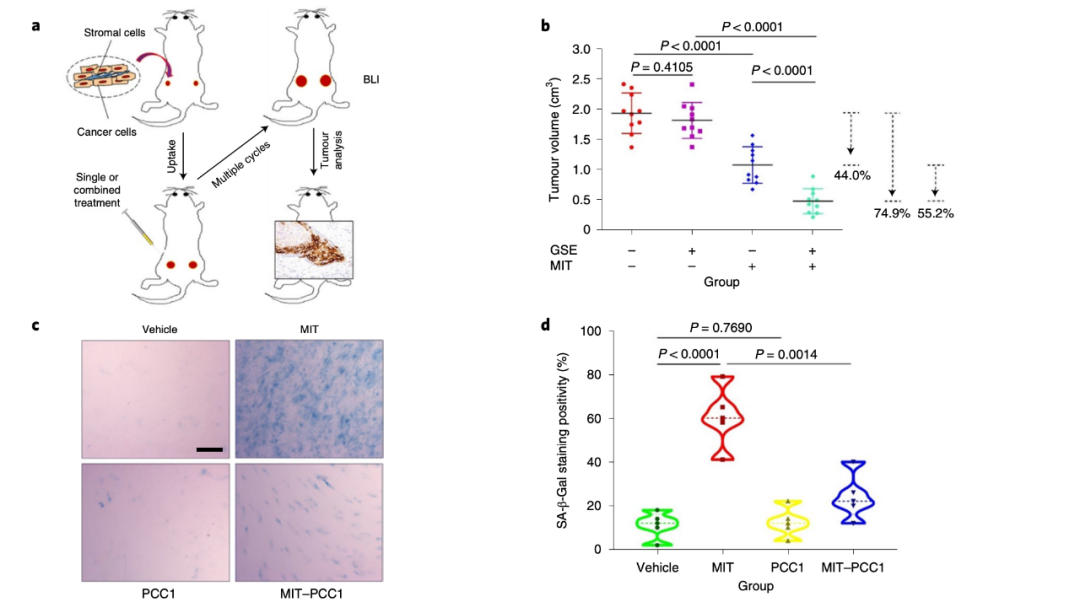
紧接着,研究者给携带癌变肿瘤的小鼠注射了PCC1。他们发现,PCC1在与化疗联合后或能有效缩小小鼠机体的肿瘤,而且对于植入小鼠体内的人类肿瘤细胞具有同样的作用效果。
Senolysis by PCC1 in the damaged TME diminishes SASP-conferred cancer resistance
研究者指出,在所有测试中,他们并未发现PCC1对正常细胞的损伤,这就表明,PCC1或许能作为一种治疗多种疾病的潜在治疗性策略,而且还能减少衰老所带来的一些负面影响。后期研究人员还需要进一步研究来测试其有效性,并确保其不会产生负面的副作用。
综上,本文研究结果表明,PCC1或许能作为一种天然的抗衰老制剂,其具有一定的体内活性,并能潜在发展为临床上的干预措施,从而延迟、减缓或预防年龄相关的机体病症。
参考资料:
1、Xu, Q., Fu, Q., Li, Z. et al. The flavonoid procyanidin C1 has senotherapeutic activity and increases lifespan in mice. Nat Metab (2021). doi:10.1038/s42255-021-00491-8
2、//www.cctv.com/special/1017/-1/86774.html
3、国家统计局:第七次全国人口普查公报(第五号)
撰文 | T.Shen/小耳朵
编辑|小耳朵
来自: 生物谷
更多阅读:




