2020年,是人类历史进程中具有分水岭意义的一年。我国《教育信息化十年发展规划(2011—2020年)》和教育信息化“十三五”规划进入收官之年,同时启动教育信息化中长期发展规划(2021—2035年)和“十四五”规划编制工作。自2017年国务院出台的《新一代人工智能发展规划》强调发展智能教育,2018年教育部发布的《教育信息化2.0行动计划》提出人工智能等技术将深刻改变教育形态,2019年《政府工作报告》又进一步要求拓展“智能+”,为制造业转型升级赋能,包括教育领域在内的产业数字化、智能化升级加快发展。2020年新冠肺炎疫情使全世界措手不及,百年未有之大危机加速百年未有之大变局,新一轮科技革命和产业变革蓄势待发,这也对智能教育市场产生巨大的冲击,整个智能教育产业生态迎来巨大的变革。例如,智能教育产业链条初步形成,日益激烈的市场竞争推动产业集聚现象与企业头部效应愈加显著,关键技术的突破及其与教育场景融合的不断深入,推动在线教育、人工智能教育、个性化教育等加速发展,“智慧教育示范区”建设初显成效等。在此背景下,本研究对2020年我国智能教育产业的发展环境、市场格局现状、区域智能教育应用热点及典型实践案例等进行系统分析,对未来智能教育产业的发展进行预测性研究,以期为推动我国智能教育产业可持续发展提供有益借鉴。
本文采用PEST分析法,从政策环境(Political)、经济环境(Economic)、社会环境(Social)、技术环境(Technological)四个维度系统分析2020年我国智能教育产业的发展环境。总体来说,搭乘“互联网+教育”“智能+教育”“教育新基建”等东风,2020年我国智能教育产业经费投入持续增加、相关行业快速发展、技术研发不断突破、产业发展环境整体向好。具体如图1所示。

图1 智能教育产业PEST分析
(一)政策环境(Political)
(二)经济环境(Economic)
1. 国家宏观经济发展环境稳定向好
2020年,我国经济社会发展主要目标任务已经实现且完成情况好于预期,为智能教育产业的发展创设了稳定的宏观经济环境。据核算,全年国内生产总值达到了101.6万亿元人民币,历史上首次突破100万亿,同比增长2.3%,在全球主要经济体中唯一实现经济正增长[1]。同时,居民人均可支配收入增长幅度大于居民消费价格上涨幅度,我国居民消费能力增强。据统计,2020年全年居民消费价格同比上涨2.5%,其中教育文化和娱乐消费价格同比上涨1.3%;全国居民人均可支配收入达32189元,比上年名义增长4.7%,扣除价格因素,实际增长2.1%[2]。
2. 教育、教育信息化投入持续增长
我国对教育的投入持续增加,教育信息化经费投入也同步增长。据财政部统计数据,2020年,全国一般公共预算支出245588亿元,其中教育支出36337亿元,占比14.8%,同比增长4.4%,在公共预算支出主要类型中排名第一[3]。同时,中央加大了对地方教育领域转移支付,城乡义务教育补助经费增长8.3%、支持学前教育发展资金增长11.8%、学生资助补助经费增长9.6%、改善普通高中学校办学条件补助资金增长9.2%[4]。另据统计,2020年的教育信息化经费投入约为3863亿元,同比增长14%[5]。
(三)社会环境(Social)
1. 全国教育事业发展有序推进
面对世纪疫情和百年变局交织的复杂形势,我国教育系统迎难而上,各级各类教育有序推进、稳步发展。学前教育发展较快,2020年全国幼儿园同比增长3.73%、在园幼儿同比增长2.21%、幼儿园专任教师同比增长5.44%,均高于全国各级各类学校各项指标的整体增长率;义务教育继续巩固,全国九年义务教育巩固率达95.2%;高中阶段教育普及稳步推进,全国高中阶段毛入学率达91.2%;高等教育规模稳定发展、结构进一步优化,全国高等教育毛入学率达54.4%,进入世界公认的普及化阶段;特殊教育提升计划基本实现,全国特殊教育学校同比增长2.37%、在校生同比增长10.85%、专任教师同比增长6.09%,在校生与专任教师数量在全国各级各类学校中增速最快[6-7]。
2. 智能教育相关行业快速发展
2020年,在线教育、软件和信息技术服务、科学研究和技术服务等与智能教育相关的行业发展迅速。首先,相关行业全社会固定资产投资均实现了正增长,且增长速度均高于全年全社会固定资产投资的整体增长速度。据统计,2020年,信息传输、软件和信息技术服务业投资比上年增长18.7%,增速排名所有行业第三位;教育行业投资比上年增长12.3%,增速排名所有行业第五位;科学研究和技术服务业投资比上年增长3.4%,增速排名所有行业第八位[8]。其次,以新技术为引领的现代服务业领域增势较好。据统计,2020年,我国科技型中小企业、高新技术企业的数量突破了20万家[9]。同时,在线教育行业获得良好发展机会,吸引众多机构及资本进入。据统计,2020年,我国在线教育企业新增8.2万家,新增占比在整个教育行业中达17.3%;在线教育行业共披露融资事件89起,融资金额共计约388亿元,同比增长256.8%[10]。
(四)技术环境(Technological)
1. 智能教育关键技术发展不断进步
随着教育领域“新基建”的兴起,人工智能、大数据、5G、区块链、VR/AR、云计算等智能教育领域关键技术不断取得突破,有效促进了智能教育产业的发展。在国家知识产权局专利检索专栏,以人工智能、大数据、5G、区块链、VR/AR、云计算、智能教育等关键词检索,2020年,新增的专利数量分别为8664、11095、15718、10922、11382、2883、86个。同时,据Gartner发布的《2020年新兴技术成熟度曲线》《2020年人工智能技术成熟度曲线》《2020年中国ICT技术成熟度曲线》等技术报告统计,与2019年相比,2020年的三大技术成熟度曲线中扩大了对人工智能潜力预测的覆盖面,增加了复合型AI、可生成型AI、负责任的AI、嵌入式AI和AI增强设计等多个类别。对三大技术成熟度曲线中与教育直接相关或可能对教育领域产生重要影响的28项智能技术达成熟期所需年限情况进行进一步提炼与统计,结果如图2所示。

图2 智能教育相关技术到达成熟期所需年限情况
2. 智能技术应用逐渐深入教育场景核心环节
《教育信息化2.0行动计划》提出“以信息化引领构建以学习者为中心的全新教育生态”。智能技术与教育的融合逐渐深入,正在由外围的管理场景深入到教与学的核心教学环节,逐渐对教育全场景赋能,创造更加个性化、智能化、泛在化的教育环境。从2020年的发展现状来看,目前智能技术与教育场景的融合应用催生了智慧校园、家校互动、智能监考、智能阅卷、智慧课堂、个性化推送等一系列的智能教育相关产品形态。总体上分为三类教育应用场景:一是教育核心场景,包括智能教学、智能学习等教学应用;二是次核心教育场景,包括智能考试、智能评测等考试与评价应用;三是外围教育场景,包括智能管理等管理应用。具体情况如图3所示。

图3 智能技术与教育场景的融合情况
(一)智能教育产业链条初步形成

图4 智能教育产业链
(二)智能教育产业集聚现象明显
智能教育相关企业区域分布呈现出梯队化、集聚化特点。传统一线城市在资本、人力、供应链上具备富集优势,因此企业数量大大超过周边省份,沿海省份的企业数量相较于内地省份也明显更多。样本企业注册地信息统计显示,北京、广东、上海占据了第一梯队,企业数量远超其他地区,占总量的57.48%;浙江、江苏、山东、福建等沿海省份均处于第二梯队,第三梯队中的河南、湖南、重庆、陕西、安徽、河北均为内陆省份。区域经济发展水平不均衡及头部城市的虹吸效应导致企业区域分布数量差距进一步拉大,如北京地区的智能教育相关企业占据了华北地区教育市场份额的大部分,导致周边省份的企业数量更为稀少。而在同一个省内,智能教育企业大多集中于省会城市,省内的头部集聚现象在内陆省份体现得更加明显。如安徽省申请备案的26家公司全部位于合肥市。
(三)智能教育相关企业头部效应显著
在2020年我国智能教育市场的企业竞争格局中,头部效应显著。一方面2020年智能教育相关企业的注册资本呈现“金字塔式”分布,大型企业处于顶部且数量较少,中小微企业构成了智能教育产业的主力军;另一方面位于顶部的少量大型企业的营收额占整体份额的绝大部分。据样本企业营业额统计数据显示,在有效样本的83家上市企业中,排名前三的新东方、好未来、科大讯飞2020年的营收总额合计1472.62亿元,占营收排名前十企业营收总额的比重高达79.65%。
(四)智能教育业务布局逐渐清晰
2020年我国智能教育产业的业务布局逐渐清晰。从产品类型布局来看,辅导培训、管理服务、自主学习是2020年智能教育市场业务布局的主要风口,课程资源更加受到市场青睐,提供智能教育综合解决方案的综合类服务企业开始发力。从教育类型与学段布局来看,K12教育仍是智能教育相关企业业务布局的主要赛道。从用户对象布局来看,企业关注的用户视角正逐步从“以教师为中心”转向“以学生为中心”。以学生为纽带,“教师+学生”构成了课堂教学环境下的用户生态;“学生+家长”构成了家庭教育环境下的用户生态;“学校+教师+学生”构成了学校管理环境下的用户生态;“教师+学生+家长”构成了家校一体化环境下的用户生态。从细分场景布局来看,2020年智能教育相关企业的业务布局开始渗透“教+学”的核心教学场景。此外,企业根据自身体量和市场战略,其对各场景的布局现状呈现出了2种趋势:规模较大、发展成熟的企业力图建设贯穿“教+学+考+评+管”全场景的产品矩阵及服务体系;规模较小、新兴的小微企业往往选择单个场景进行产品设计并切入垂直市场领域。
(一)首批示范区创建工作启动并全面推进
(二)普遍重视区域智慧教育顶层框架设计
总体来说,各示范区的建设框架可概括为“1+1+N+N+N”,即“智慧教育示范区=1个智慧教育公共服务平台+1个智慧大数据中心+N个智慧基础设施+N个智慧应用系统+N个智慧学习资源”[11]。但不同示范区的具体建设框架又有所不同。例如,北京东城区提出要打造区域“1+7+N”智慧教育服务体系,即建立1个“数据大脑”,建成7项示范工程,打造N所未来学校;上海市闵行区制定 “1+2+5+8”行动方案,即构建“一个平台”,研发“两种助手”,为五类人群提供“五类服务”,最终实现“八大场景的应用”;广东省广州市提出建设“313”智慧教育重点工程,即以“智慧阅读”“教育集群”“AI+创新工程”3项改革推进人才培养模式变革,以1个“教育大数据平台”支撑教育综合治理现代化,以“智慧培训”“智慧评价”“机制创新”3项措施保障智慧教育可持续发展。
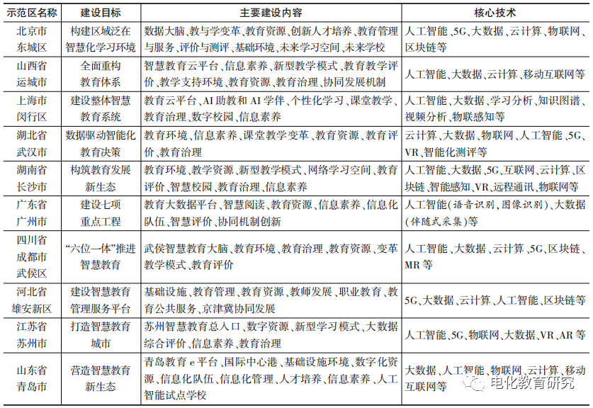
(三)建设目标与重点内容凸显区域特色
各示范区的创建发展与当地政治、经济、文化息息相关,建设目标与主要建设内容既有相通之处,又各有特色。从建设目标看,东城区侧重泛在智慧环境构建,闵行区、运城市与武侯区侧重智慧教育征途体系建设,长沙市与青岛市侧重智慧教育生态构筑,武汉市与雄安新区侧重智慧教育管理与决策平台建设,苏州市侧重打造智慧教育城市。从主要建设内容看,各示范区的主要建设内容不同程度地集中在教育环境、教育模式、教育资源、教育评价、教育治理、教育服务、信息素养七个方面[12]。此外,东城区和长沙市关注对“未来学校”发展模式的探索,运城市关注“三个课堂”建设,广州市关注智慧阅读与人工智能课程改革,雄安新区关注职业教育以及智能化科技中心和场馆教育,苏州关注打造“苏州智慧教育总入口”,青岛关注建设“青岛教育e平台”与“教育信息化国际中心港”。
(四)加强人工智能、大数据核心技术应用
各示范区建设过程中,普遍用到的核心技术有人工智能、大数据、云计算、物联网、5G、区块链等技术,部分示范区结合具体建设任务用到了VR、AR、MR、移动互联网等技术。例如广州市为开展智慧阅读工程,除了采用大数据技术记录和分析学生阅读行为,还采用了分级测评技术来判断阅读能力,从而使用个性化推送技术来精准推送阅读内容;苏州市在科学公开课中利用AR技术在沙盘上塑造地理地貌,渲染出五彩斑斓、层峦叠嶂的逼真效果,学生佩戴VR眼镜即可置身于自己打造的虚拟世界中,探索大自然的奥妙;武侯区大力建设中小学人工智能教育基地,利用基地科普展示集控式机器人、交互式机器人、智慧交通系统、混合现实技术(MR)等;运城市积极运用移动互联网技术推进“三个课堂”在广大中小学校的常态化按需应用。
(五)各示范区建设工作取得初步成效
随着示范区创建工作的深入推进,各示范区均取得了一定的建设成效。例如北京市东城区已形成“一生一档”“一师一档”“一校一档”三类教育档案数据,主数据近700万条,接入系统18个;推进22所中小学开展翻转课堂、微课程教学探索,成立10余所中小学校组成的语文双课堂教学实践共同体,开展10余项精准教学诊断分析教学支持服务,引进国家级优质资源、社会教育资源690余万件,积累精品常态同步课程3000余节;与北京理工大学联合共建14个“创新人才培养基地”,达成高校战略合作;稳步推进青少年教育“1+N+8+X”学院制建设,设立1个青少年教育学院总院、8个专业学院、46个课程基地,积累学院课程近500门,覆盖率达到100%。
2020年,我国智能教育产业主动迎接挑战,把握机遇、快速发展,产业生态初步形成。随着智能技术的不断成熟,政府、企业和研究者对于智能教育领域的不断探索,未来产业发展环境将进一步规范,应用场景将进一步深入,产品研发将进一步升级,产品服务将进一步跃进,产业生态将走向协同创新。
(一)政策与市场机制逐渐成熟,引领保障未来产业发展
随着政策出台、技术进步、资本整合等行业推动力的增强,我国智能教育发展环境将逐渐走向成熟,同时,智能教育产业的市场监管力度将进一步强化,政府、学校、社会力量的三方共治机制将逐渐完善,引领、保障智能教育产业规范化发展。2020年,在支持政策连续出台、财政性教育信息化经费继续增加、市场规模与融资规模大幅增长、产业链条初步形成、示范区建设全面推进等种种利好条件下,我国智能教育发展环境将逐渐走向成熟。但同时应当看到,新兴产业的发展不能缺乏监管,尤其是学前教育和K12教育领域,由于涉及未成年人,监管力度将进一步增强,比如《教育部2020年教育信息化和网络安全工作要点》等相关文件出台,对整个产业的教学内容、平台管理、网络及数据安全、儿童青少年健康发展等方面明确了规范要求。
(二)技术与场景结合渐趋深入,呈现个性化、智能化特征
未来,技术将贯穿教、学、考、评、管等教育全场景,并将逐渐切入教育领域[13],从外围辅助者逐渐转变为内嵌催化剂,个性化、智能化的教育将成为趋势。目前,人工智能、大数据、5G、区块链、VR/AR/MR、云计算、物联网等智能技术不断发展进步,与教育场景的结合渐趋深入。如基于教育大数据平台的学情分析和精准教学;基于人工智能的AI助教、AI学伴;基于物联平台的校园管理系统等,为大规模个性化的教育教学提供了支持条件[14],驱动着教育结构性的变革创新,开辟着未来教育发展的新境界。同时,教育的个性化和智能化将成为用户的主要需求,能否根据学生特点定制最合适的学习路径规划、个性化推荐教学资源、最大限度发挥学生的学习潜力、助力师生减负增效,将是消费者在选择智能教育产品时一个越来越重要的衡量标准。
(三)内容与服务强化核心竞争,产品将持续优化升级
能否全方位满足用户需求,提供更优质、更全面的内容与服务将成为企业和产品的核心竞争力,从而推动智能教育产品持续优化升级。在“停课不停学”期间,大规模的在线学习需求使得线上教学普及率大幅上升,学校、教师、学生和家长对于智能教育的认知和应用进一步加深。但同时,也暴露出了智能教育市场的一些短板与不足。以K12在线教育领域为例,目前上课互动性不足、教学效果不理想、操作不够简单等是K12教师最关注的问题;电子设备损害视力、教师对学生的监督不到位等是K12家长最在意的问题;容易造成视力损害、作业负担重、个性化不足等是K12学生面临的主要问题。后疫情时代,用户必将对网络、软硬件、内容和服务等方面都提出更高的要求,优质的教育内容与服务将是决定智能教育相关企业能否完成新增用户的留存与转化的关键因素。
(四)线上与线下教育融合加速,OMO将成市场主流模式
线下教育和线上教育的融合将进一步加速,将智能技术手段用于增加师生互动、增强授课效果,通过数据打通促进线上线下教育深度融合的OMO模式将成为我国智能教育产业的主流模式[15]。2020年线下教育市场受到极大冲击,同时线上教育大规模实践中也暴露出大量的问题。无论从线下企业规模化发展困难,线上企业获客成本高、课堂体验有待加强等内部原因,还是人工智能、大数据、5G等智能技术的逐渐成熟与商用以及政府对于构建线上线下教育常态化融合发展机制的鼓励等外部原因,线下教育企业和线上教育企业都具备了充分的理由以及必要的条件进行OMO转型,OMO模式作为一种解决方案逐渐成为业界新常态。
(五)内部与外部融通发展加快,产业生态走向集成创新
伴随着市场范围的进一步拓展和产业生态链的形成,我国智能教育市场的竞争格局将被重塑,新的市场格局将带动智能教育产业链的价值环节重新分配,产业的上、中、下游向内集成、向外贯通的趋势显著,产业生态将走向集成创新。2020年受疫情因素影响,智能教育产业整体渗透率大幅提升,用户量激增。庞大的用户需求以及广阔的市场空间,吸引运营商、线下教培企业等其他领域玩家纷纷入局,互联网巨头加大投入,加速了行业洗牌与市场竞争的升级,头部效应进一步加剧。同时市场下沉式发展趋势明显,区域向三四线城市下沉,学段向小学及学龄前下沉。掌握上游优质供给和终端获客能力、能够提供综合解决方案服务、延长产业链集成发展的企业将占据核心价值点。
更多阅读:

