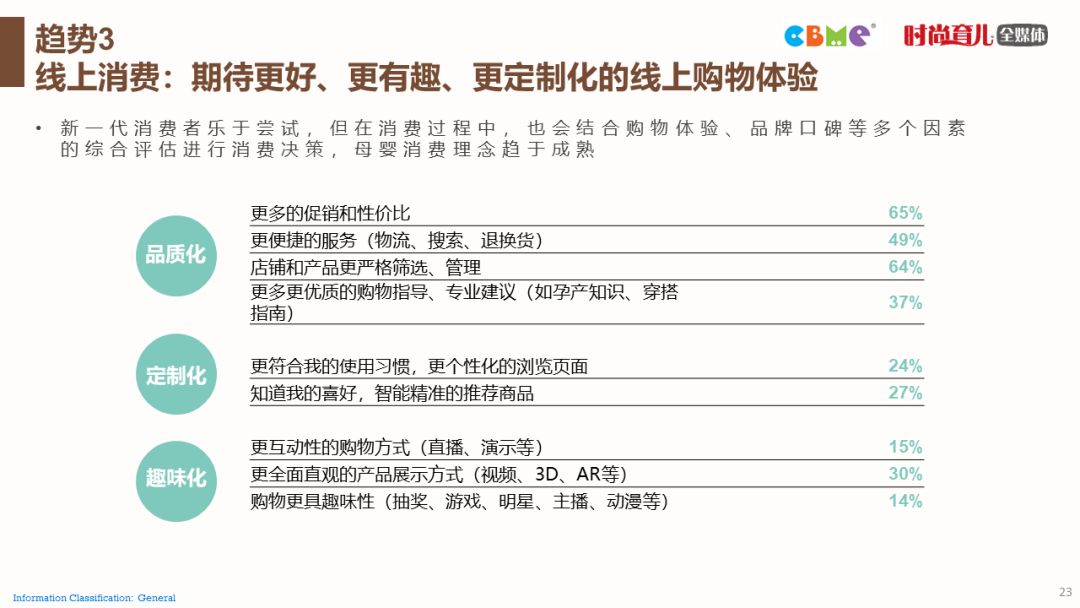
CBME:2019时尚育儿“消费新力量”调查报告 《报告》共分为四个部分:受访者用户画像、消费生活与场景、10大趋势和未来启示。具体内容如下: 更多阅读:世界各城市60平米房屋成本柠檬爱美:2020中国医美用户图鉴猫眼研究院:疫情对观影意愿影响跟踪调查(一)QQ:2019年00后用户社交行为数据报告小城生活:深度解读三四线用户互联网生活报告CBME:2018中国孕婴童消费市场调查报告“网红”螺蛳粉真相:七分猎奇,三分真爱特殊时期的消费:疫情对全国&湖北网民消费影响报告他去数了纽约街道上的口香糖渍,竟发现一道贫富鸿沟复旦大学研究报告:月薪多少才算80后佼佼者?社交媒体和手机使用习惯的性别差异–信息图腾讯:微信、QQ2016春节红包社交广告洞察腾讯:70/80/90后春节行为数据报告企鹅智酷:中国人如何抢红包?互联网红包数据60页PPT如何用大数据在游戏中寻找女朋友?