商务部综合司和国际贸易经济合作研究院联合发布《中国对外贸易形势报告(2017年秋季)》(以下简称《报告》)。报告回顾了2017年前三季度中国外贸运行情况,展望了2017年全年和2018年中国外贸发展趋势。2017年前三季度,外贸发展面临的国内外环境有所改善,商务部继续狠抓外贸稳增长调结构政策措施的落实,促进进出口实现较快增长,结构进一步优化,动力加快转换,外贸回稳向好势头进一步巩固,发展质量和效益不断提升。
报告认为,2017年全年外贸进出口能够实现回稳向好的预期目标,2018年外贸发展既面临新的机遇,也有不少挑战。当前和未来一段时间,中国外贸正处于结构调整步伐加快、新旧动能接续转换的关键阶段,长期向好的基本面没有变。
PDF版本将同步到199IT交流群,199IT感谢您的支持!
更多阅读:


_000001.png)
_000002.png)
_000003.png)
_000004.png)
_000005.png)
_000006.png)
_000007.png)
_000008.png)
_000009.png)
_000010.png)
_000011.png)
_000012.png)
_000013.png)
_000014.png)
_000015.png)
_000016.png)
_000017.png)
_000018.png)
_000019.png)
_000020.png)
_000021.png)
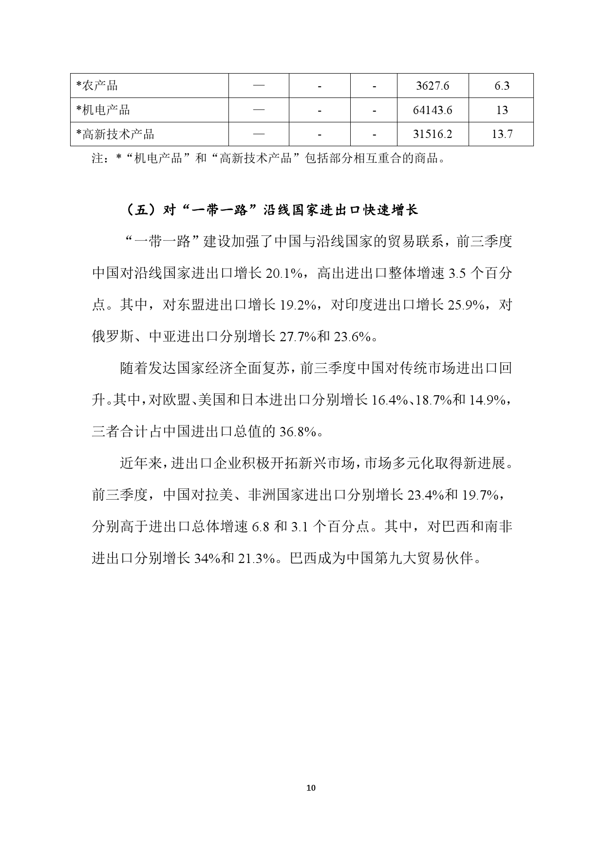
_000022.png)
_000023.png)
