说起磷脂酰肌醇3激酶(PI3K),我们更熟知其在肿瘤治疗领域的应用。
PI3K在细胞内起着重要的调控作用,它参与调控细胞生长、增殖、存活和代谢等多个信号转导通路。在癌症中,PI3K通路的异常激活与肿瘤发生和发展密切相关。异常激活的PI3K信号通路可促进肿瘤细胞增殖、生存和浸润,并影响对抗癌药物的敏感性。因此,针对PI3K信号通路的治疗成为癌症研究的焦点,已开发出一系列PI3K抑制剂。
而实际上,抗肿瘤治疗中的反向操作——激活PI3K,在组织再生和保护方面蕴藏着巨大潜力。
已有研究表明,抑制PI3K会减弱生长因子和其他物质在细胞和组织损伤模型中的保护效应,激活PI3K有助于防止缺血再灌注损伤、电离辐射损伤,促进神经元保护或再生等。不过,相比于抑制PI3K,如何激活PI3K信号通路以及激活PI3K的治疗潜力,我们还有许多未知之处。
英国伦敦大学学院的Bart Vanhaesebroeck和他的同事们开发了首个具有选择性的PI3Kα小分子激活剂,命名为1938。在体外实验以及大鼠、小鼠实验中,他们发现1938能够有效保护心脏免受缺血再灌注损伤的损害,并能够促进神经元再生[1]。
文章于今日发表在《自然》期刊上。

论文首页截图
在这项研究中,Bart Vanhaesebroeck等人首先使用脂质体(富含PI3Kα的底物)从化合物库中进行高通量筛选,并经过验证和药物化学改良后,得到一种PI3Kα激活剂,命名为1938。
1938是一种小分子化合物,能够选择性地激活PI3Kα而不影响其它PI3K亚型。进一步研究表明,1938与PI3Kα结合后,引发PI3Kα的构象改变。具体来看,1938打破了PI3Kα与其调节亚基之间的抑制性相互作用,解除PI3Kα的受抑制状态,从而导致PI3Kα激活。

1938引起PI3Kα构象改变
随后,研究者们利用小鼠胚胎成纤维细胞、人肺癌A549细胞等细胞模型进行体外实验。
PI3Kα被激活后,会将细胞质膜上的Ptdlns(4,5)P2磷酸化成Ptdlns(3,4,5)P3。研究者们发现,1938能够以剂量依赖性方式,急剧增加细胞质膜上的Ptdlns(3,4,5)P3水平,并且这种效应可以被PI3Kα抑制剂(BYL719)完全抑制。
另外,研究结果表明,1938能够直接激活细胞中的PI3Kα及其介导的pAKT(S473)/mTORC1信号通路,而不依赖于胰岛素、血小板衍生生长因子等其它生长因子的刺激。
1938处理后,PtdIns(3,4,5)P3水平明显上调,抑制剂处理后则不会
从细胞层面上看,1938能够诱导细胞增殖。对于正常表达PI3Kα的细胞来说,使用1938处理后,其细胞周期进程、细胞增殖数量增加,代谢活性增强;使用PI3Kα抑制剂处理或者PI3Kα被敲除的话,则没有这些效果。
值得注意的是,当1938浓度超过7.5μM时,不管细胞是否正常表达PI3Kα,都会检测到细胞内ATP水平下降,即暗示着细胞代谢活动的增加。这说明,除了调节PI3Kα,1938或许还有其它途径影响细胞。

1938调节细胞代谢
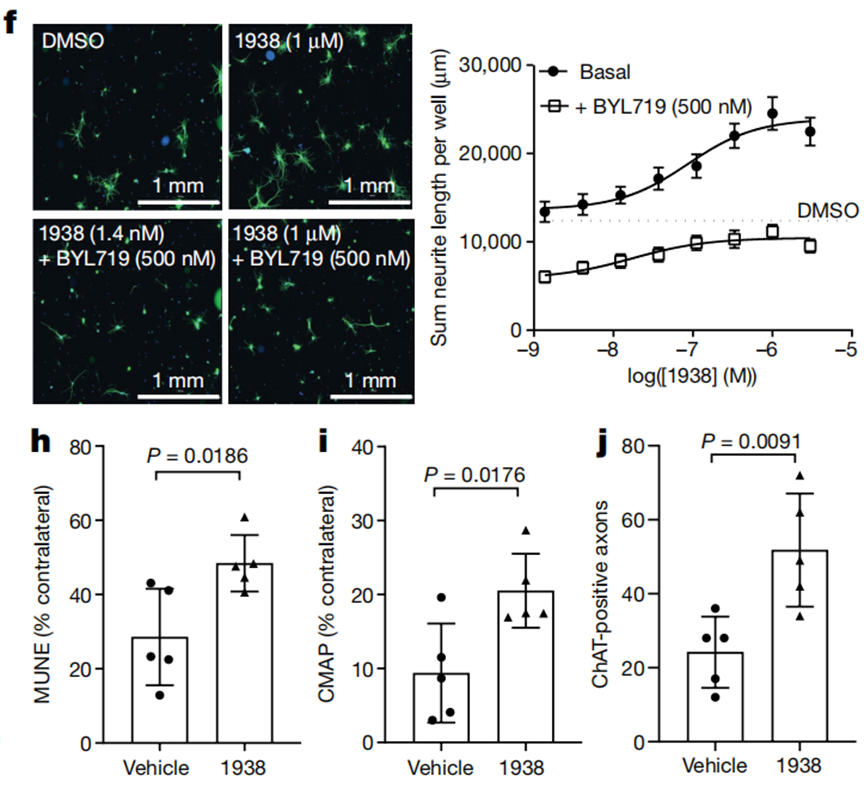
最后,研究者们利用体内实验,对1938在心脏保护以及刺激神经元再生方面的潜在效果进行探索。
在心脏病发作或中风期间,流向心脏和神经组织的血液会受到限制。而矛盾的是,当采取再灌注治疗恢复血液供应时,则会引起缺血再灌注损伤,即组织或器官在缺血后恢复血液供应时遭受损伤。
研究者们在小鼠和大鼠实验中发现,在再灌注前15分钟给予1938治疗,能够对心脏起到快速、有效的组织保护作用。再灌注后,提前接受1938治疗的小鼠或大鼠心脏组织存活增加,梗死面积减小,且心脏中pAKT(S473)水平提高。


1983促进神经元再生
在癌症中,异常激活的PI3K通路促进了肿瘤细胞的增殖和生存,并影响药物治疗的效果。然而,与抑制PI3K不同,Bart Vanhaesebroeck等人的研究成果让我们看到激活PI3K信号通路在组织再生和保护方面的潜力。
PI3K激活剂,一个对于再生医学具有重要意义却尚未充分开发的领域。
参考文献:
[1]https://www.nature.com/articles/s41586-023-05972-2
来自: 奇点神思
更多阅读:

