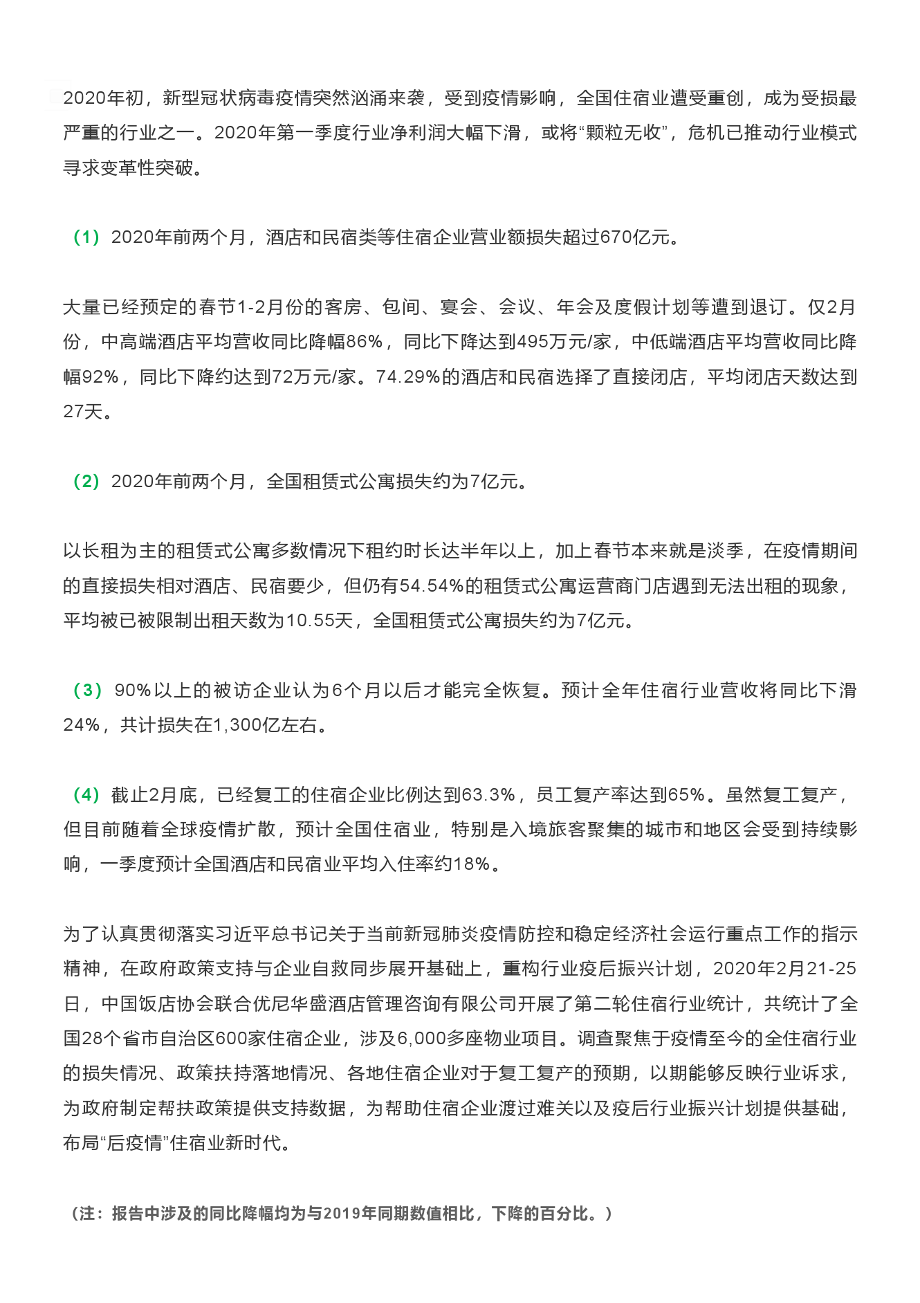
中国饭店协会、优尼华盛联合发布《新冠疫情对中国住宿行业的影响与趋势报告》。数据显示,受疫情影响一度停业的住宿企业正逐步复工。截至2月底,已经复工的住宿企业比例达到63.3%,员工复产率达到65%。2月21-25日,中国饭店协会联合企业开展住宿行业统计并形成该报告,其共统计全国28个省市自治区600家住宿企业,涉及6000多座物业项目。
中国饭店协会业主委员会的调查显示,各大主流国际品牌酒店管理集团不仅积极向宾客提供预订取消政策,制定疫情期间的服务流程和防疫措施,保护宾客和员工的安全,而且还为酒店的运营提供一系列切实有效的支持和指导,包括:
(1)在经营方面,灵活地关闭、部分关闭或减少酒店设施;
(2)在销售方面,指导酒店根据目前快速变化的情况,灵活调整每日价格策略,降低损失;
(3)在人力资源方面,根据相关法规和各地政策,通过灵活的政策降低人工成本,例如鼓励员工使用年假和调休、自愿无薪假期等,同时加强线上员工培训;
(4)财务方面,向各个酒店下发了对酒店相关费用开支和现金流进行有效管理的具体指引和措施,密切关注酒店现金流状况。
(5)在公关方面向酒店提供统一的指导,维护酒店形象。
(6)密切关注各地出台的政策,特别是针对可享受的财政扶持、税收减免、社保缓缴以及保险偿付等为酒店提供指导意见等。
PDF版本将分享到199IT知识星球,扫描下面二维码即可!
更多阅读:



























