报告下载:添加199IT官方微信【i199it】,回复关键词【2019年银行业用户体验精简版报告】即可
2019年12月12日,微众银行·银行用户体验联合实验室发布了《2019年银行业用户体验大调研报告》,对2019年大众群体存、花、贷、保以及银行渠道使用情况进行了全面追踪。报告研究显示,存:用户的理财态度是三年来最保守的一年;花:超过8成用户量入为出,其中51.6%的用户“理性消费,略有结余”;贷:过去一年,有7成用户有发生过贷款或借款行为;保:理财投资方式中使用保险的用户比例增长到27.4%;渠道:线上渠道更受欢迎;线下渠道更具情感性。
报告发现,在经济增速换挡、强监管政策持续出台,以及金融负面事件的影响下,用户在消费、理财投资、借贷等方面的态度变得更加保守,在选择相应的产品、服务时更加注重体验,这些调研结论对银行业数字化转型颇具参考价值。
报告下载:添加199IT官方微信【i199it】,回复关键词【2019年银行业用户体验精简版报告】即可
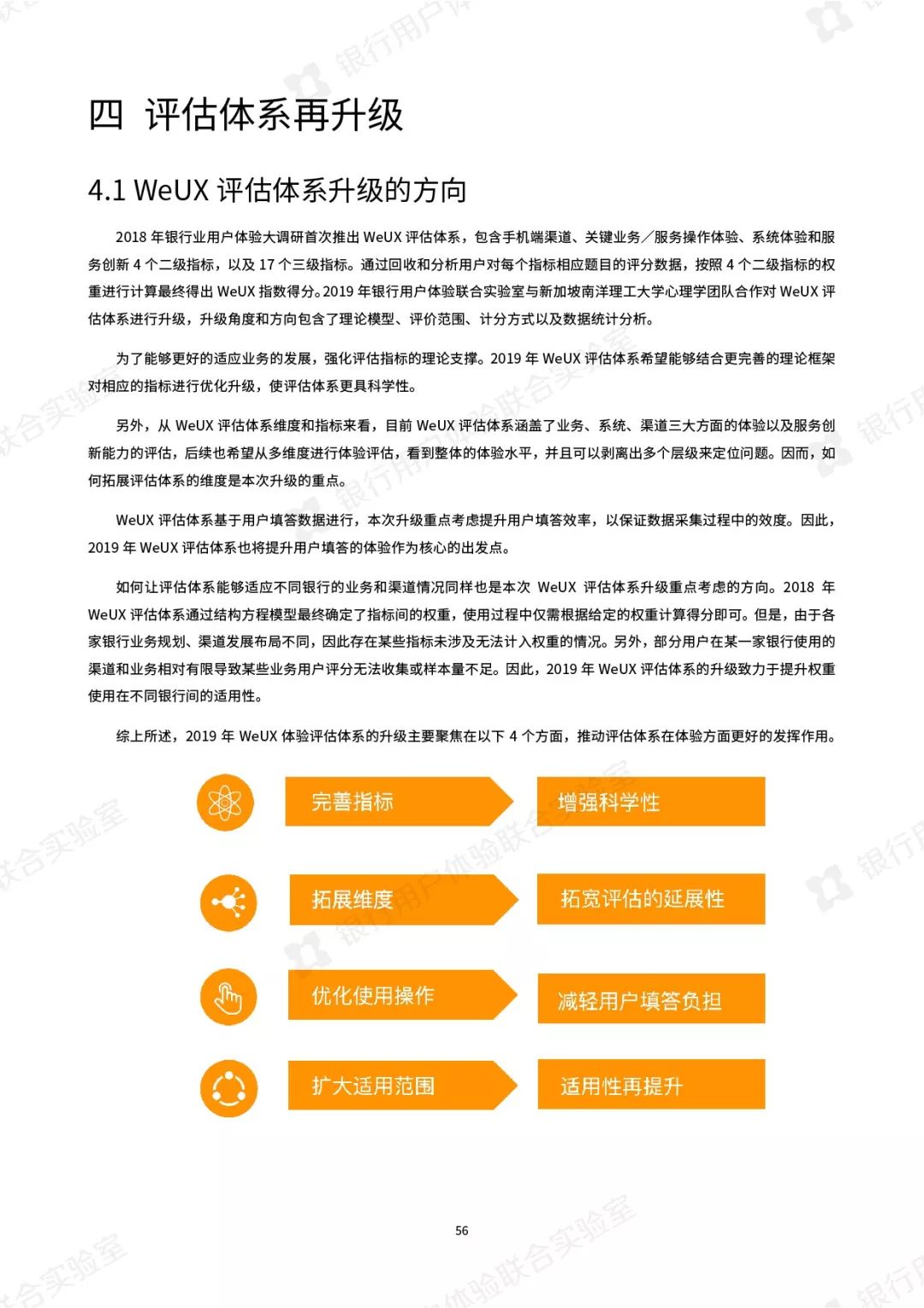
更多阅读:




































































