在经济下行的大环境下,为了保持自身优势,世界各国纷纷加大国家推动科技创新的力度。创新已经成为全球关注的焦点。中国政府亦高度重视创新在国家经济发展中的核心地位,中国的创新正在进入新的发展阶段。
基于此,德勤结合丰富的实践经验、前沿观察和研究分析,发布《中国创新崛起——中国创新生态发展报告2019》,带来聚焦中国创新生态发展现状的洞察以及未来挑战与机遇的探究。以下为报告的主要发现:
- 发达国家创新生态各有所长:美国更加注重以创新集群主导的生态系统建设;以色列则是在政府主导下的风险投资体系稳健推动创新发展;德国关注稳定而持续的创新基础。
- 中国创新生态系统展现勃勃生机:中国在将创新定位国家的核心战略发展地位之后,不断开放市场,通过持续加强人才和技术的不断投入,使得中国的科技创新能力稳步增长。
- 在中国创新生态城市排名中,各城市根据得到的总分数划分为三个梯队:第一梯队中,一线城市北京、上海、深圳、广州继续保持领先地位,杭州异军突起,超越广州排名第四。第二梯队中,南京、成都、武汉排名更为靠前。第三梯队中,以政策导向推动创新生态取得突破的城市为主,例如东莞、佛山、珠海以及贵阳。
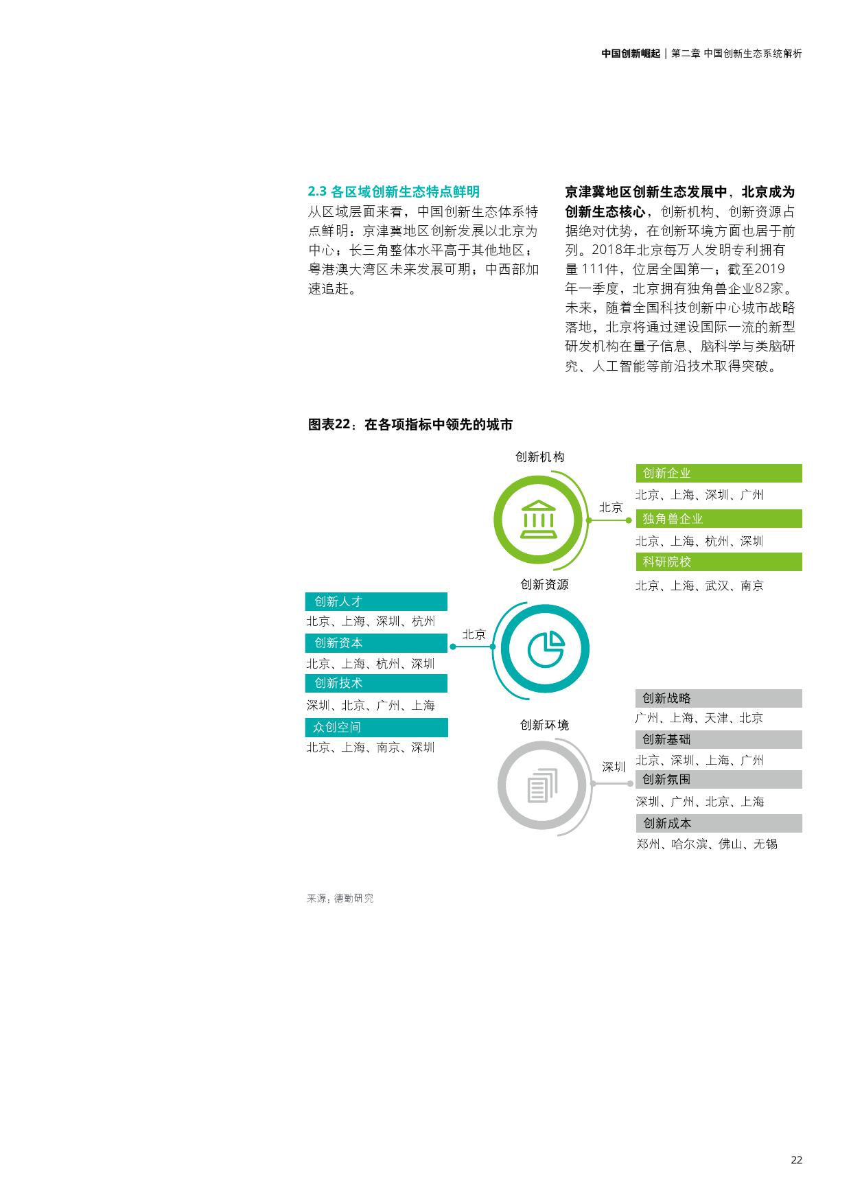
- 从区域层面来看,中国创新生态体系特点鲜明:京津冀地区创新生态发展以北京为中心,长三角整体水平高于其他地区,粤港澳大湾区未来发展可期,中西部发展迅速,加速追赶。
- 中国创新生态系统的最佳实践非人工智能产业莫属。在政策与资本双重力量的推动下,人工智能企业数量快速上升,京津冀、珠三角、长三角是人工智能企业最为密集的地区。
- 中国创新发展的基础产业则是制造产业。在中国,智能制造生态发展离不开用户价值深度挖掘。中国具备全方面的制造配套产业,在智能升级的道路上,可以帮助制造企业走得更远。
PDF版本将分享到199IT交流群,支持我们发展可加入!

更多阅读:























































