日前,世界旅游联盟联合酷旅互动数据完成了 《2019中国入境旅游数据分析报告》,并正式对外发布。
该报告整合了酷旅互动数据、TripAdvisor(猫途鹰)、高科数聚、联通智慧足迹、OAG等多家数据资源合作完成。报告以2018年中国入境旅游整体数据概况为出发点,以游客入境旅游前、入境旅游中和入境旅游后三阶段为主线,对入境旅游游客行为、未来趋势、发展潜力进行综合分析。
分析报告显示,游客入境旅游前最关注目的地城市口碑及酒店两方面;特色体验和基础配套是入境游客来华考虑的主要因素;网络是入境游客主要的信息获取渠道;搜索引擎是游客获取旅游网络信息最常用的入口;北京、上海、广州被提及次数最多,同时,航班相关词汇搜索占比较大;2018年,广东省深圳市的关注度涨幅最大,湖南省张家界和海南省海口、浙江省义乌次之等。入境旅游中,游客男性居多年龄以25-44岁为主,亚洲游客入境人次居多,访华目的以休闲观光为主;过夜人数前三的地区为北京、上海、广州;游客住宿以4星级为主,高性价比类酒店居多;过夜游客多为商务和家庭类,住宿偏好更倾向于高性价比类和豪华类酒店;入境旅游客流节点、扩散路径比较集中,受旅游资源禀赋、交通区位、城市经济联系等要素驱动明显等。
根据入境游客游后评论数据分析,故宫博物院、上海外滩、天安门广场最受欢迎,北京是景点受关注数量最多的城市;游客对历史建筑和自然景观类景点评价较高,其中,慕田峪长城居首;北京、上海、广州、深圳最受入境游客喜爱等。
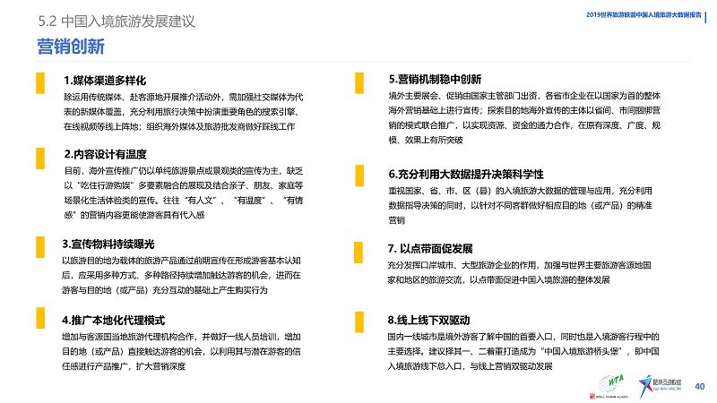
同时,基于上述分析,报告在加强签证便捷度、加强人才队伍建设等政策倾斜方面;在提升交通通达性、提升国际化公共服务水平等保障加强方面;在加强体验类产品的开发力度、持续优化旅游产品结构、重视科技文化旅游多维融合等产品升级方面;在媒体选择多样化、内容设计有温度、宣传物料持续曝光、推广模式本地化、扶植产业化营销公司等营销创新方面均提出相关意见。
本次报告基于先进的云服务平台技术,通过精准的数据解读、独创的方法论和动态优化的数据模型等多维度进行深度交叉分析,为目的地提升旅游品牌影响力、实现精准营销,吸引更多游客并拉动二次消费的增长提供了数据支持,也是世界旅游联盟积极履行自身社会责任的重要体现和工作成果。
更多阅读:








































