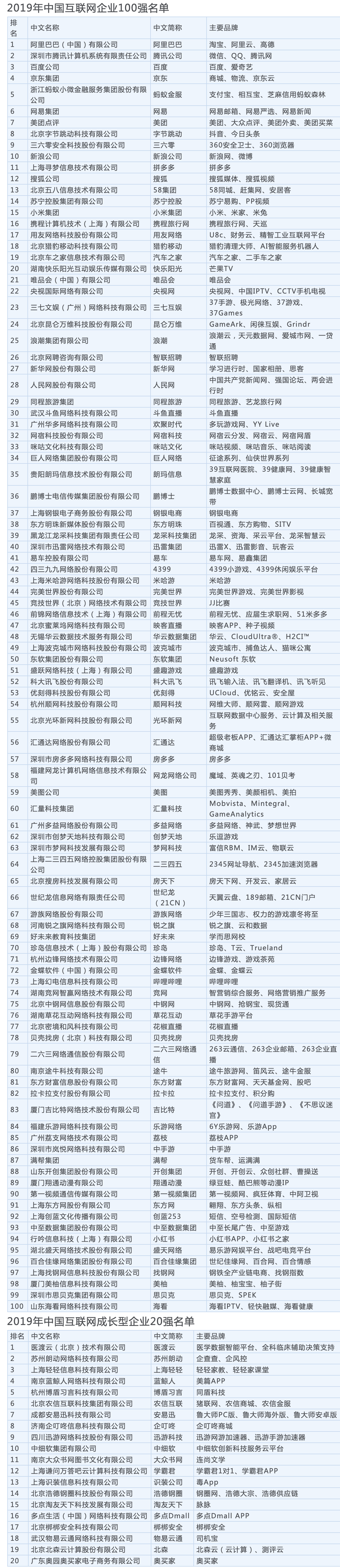
中国互联网协会、工业和信息化部网络安全产业发展中心(工业和信息化部信息中心)在2019年中国互联网企业100强发布会暨百强企业高峰论坛上联合发布了2019年中国互联网企业100强榜单、互联网成长型企业20强榜单和《2019年中国互联网企业100强发展报告》。阿里巴巴(中国)有限公司、深圳市腾讯计算机系统有限责任公司、百度公司、京东集团、浙江蚂蚁小微金融服务集团股份有限公司、网易集团、美团点评、北京字节跳动科技有限公司、三六零安全科技股份有限公司、新浪公司位列榜单前十名。
今年互联网百强企业聚焦创新引领、产业融合、工业互联网等方面,主要呈现出六大特点:
一是整体规模跨越式提升,成为数字经济新引擎。2019年互联网百强企业互联网业务收入高达2.75万亿元,比2018年互联网百强企业互联网业务收入增长超过1万亿元,占我国数字经济的比重达8.8%,对数字经济的贡献率达14%,带动数字经济增长近2个百分点成为带动我国互联网产业发展的重要支撑。从互联网业务收入增长率分布看,有86家企业互联网业务收入实现增长。
二是研发投入强度突破10%,打造中国核心技术。2019年互联网百强企业的研发投入达到1538.7亿元,同比增长45.1%,平均研发强度突破10%,比我国R&D经费投入强度高出近8个百分点。从研发强度分布看,有40家企业研发强度在10%以上,4家企业研发强度在30%-35%之间。互联网百强企业不断突破核心技术,互联网百强企业不断提升原始创新能力,加快推进5G、人工智能、云计算、大数据等关键核心技术突破,部分技术处于国际领先水平。2019年互联网百强企业已经拥有专利近8万项,其中发明专利数近6万项。2019年互联网百强企业中应用大数据企业29家,云计算28家,人工智能相关企业24家,运用物联网技术相关的企业3家。
三是应用场景多元化,智能+打造生活消费新模式。互联网百强企业深化消费互联网发展,已对衣、食、住、行等各方面进行了全场景覆盖,业务涵盖互联网公共服务、网络媒体、音乐与视频、社交网络、科技创新与知识产权等17个领域,全方位提升了人民群众的生活、工作、文化、娱乐、教育等方面的生活质量。2019年互联网百强企业中从事电子商务的共18家;涉及互联网公共服务的共41家,主要提供信息查询、教育医疗、政务办理、公共出行等便民服务,让普通人民享受到“互联网+”带来的便利生活;21家企业涉及音乐与视频业务。同时,互联网百强企业积极发展智能产业,不断拓展“智能+”,创造了智慧门店、VR/AR试衣试妆、无感支付等丰富的新消费业态和场景,打造未来智能生活消费新模式。
四是工业互联网入实践深耕,赋能传统产业高质量发展。互联网百强企业通过不断向各行各业“渗透”和“赋能”,推动云计算、大数据、物联网等信息通信技术与实体经济深入融合,培育新产业、新业态、新模式,支撑实体经济高质量发展。2019年互联网百强企业产业互联网数量再创新高,以服务实体经济客户为主的产业互联网领域企业数量达到60家,累计服务近4000万家企业。其中,涉及互联网数据服务41家,生产制造服务13家,科技创新和知识产权24家,B2B电商11家,互联网基础服务10家。
五是“独角兽” 企业快速增长,国际行业地位再创新高。2019年互联网百强企业及下属企业涌现出蚂蚁金服、字节跳动、京东数科、满帮集团、优刻得、找钢网等25家独角兽企业,同比增长38.9%,业务涉及金融科技、智慧物流、电子商务、新文娱等领域。从全球公司市值排名情况看,2018年,全球互联网公司市值前三十强中互联网百强企业占10家,其中,腾讯集团和阿里巴巴稳居全球互联网公司市值前十强。
六是覆盖地域实现新扩展,网络扶贫取得新成效。2019年拥有互联网百强企业的省份达到18个,在2018年基础上新增江西和山东两个省份,地域覆盖不断增加。在区域分布上,东部地区互联网百强企业数量共86家,中西部地区互联网百强企业共12家,东北地区互联网百强企业数量保持2家。其中,安徽、贵州、河南、湖北、湖南、江西、重庆、四川8个中西部地区互联网百强企业数量不断增加,较去年增长1家。互联网百强企业积极践行企业社会责任,发挥互联网在助推脱贫攻坚中的作用,探索“直播+电商”等扶贫新模式,推进精准扶贫、精准脱贫。据统计,超过一半以上互联网百强企业参与网络扶贫。
为发掘一批高成长性互联网企业,打造创新成长互联网企业的新典范,2019年新增中国互联网成长型企业20强评价。今年互联网成长型企业20强企业聚焦高成长性、投融资活跃、多元化业态等方面,主要呈现出三大特点:
一是互联网企业收入增长强劲。2019年中国互联网成长型20强企业增长势头迅猛,营业收入实现128.87亿元,同比增长435.44%,是中国互联网企业100强增速的7.2倍。其中,85%的企业营业收入增速超过100%。成长型企业20高度重视创新发展,不断加大研发投入以实现产业产品或服务的加速迭代更新。研发人员总数达到3819人,占比企业员工总数近40%,同比增长46.83%。研发强度为16.2%,比中国互联网企业100强高出近6个百分点。
二是投融资活动高度活跃。作为我国成长型企业的代表,成长型20强企业成立时间较短,平均成立时间只有7年,比互联网百强企业少6.3年,巨大的投融资为企业的快速发展提供了保障。2019年成长型企业20强有9家企业完成融资活动,融资总额高达113.19亿元。
三是多元化业态竞相迸发。中国互联网成长型企业20强深挖消费互联网需求,紧跟产业互联网发展趋势,诞生出众多可以满足人民需求的新产业、新产品和新服务,为我国数字经济发展贡献了很大力量。2019年成长型企业20强涵盖互联网公共服务、互联网网数据服务、网络营销和电子商务等12个行业,并成长型企业20强涌现出一批农业互联网、知识产权服务等新业态、新模式,成为推动数字经济发展的重要支撑。
“中国互联网企业100强”是具有公正性和权威性的互联网企业评价榜单,评价指标采用多维度综合评价法,将企业经营的合规性和社会效益纳入评价范围,始终坚持公平公正、客观中立,不断提高评价结果与市场的贴合度,对我国互联网行业领军企业的发展状况进行综合严谨的研究。

更多阅读:
