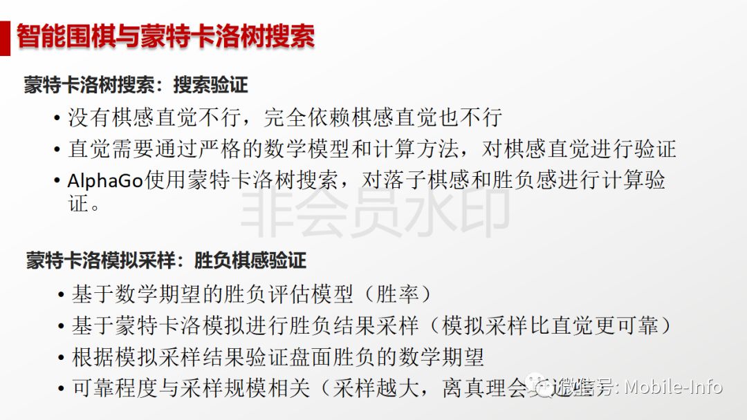
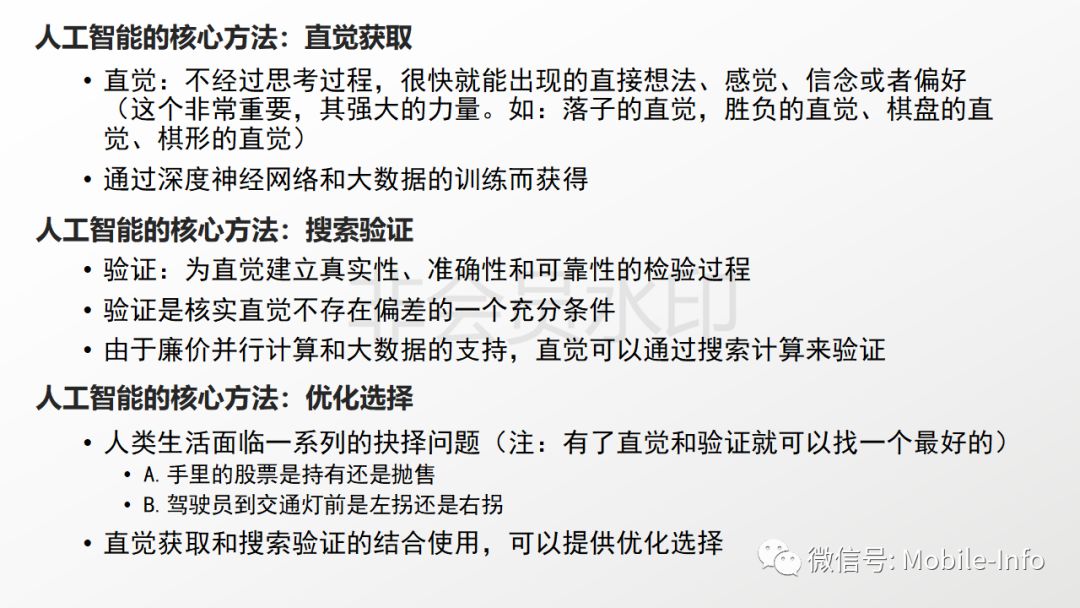
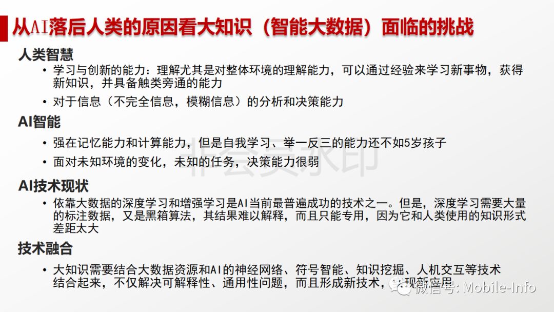
中国人工智能的现状与未来! 摘要:人工智能引领新的工业革命,需要正确理解其技术核心、学科定位、架构演进,当前深度学习和知识图谱成其左膀右臂,象征人类智谋的智能博弈在围棋后的下一个高地在哪里?走向人机融合的未来,人工智能将向什么方向演进发展,人类社会将面临哪些变革,需要我们从不同维度不断去研究思考。 更多阅读:Accenture:调查显示企业不愿花钱对员工进行人工智能培训TechEquity:2025年人工智能与劳动力发展报告斯坦福:2021年全球AI指数报告 中国论文引用数超美国2019年中国新一代人工智能科技产业发展报告SAS & Coleman Parkes Research:83%的中国受访者已采用生成式人工智能欧盟监管机构:欧洲在人工智能竞赛中落后于美国和中国在中国,只抓一个权健是不够的Crunchbase:2018年中国初创企业已经获得938亿美元投资电通:人工智能时代的营销新趋势欧盟人工智能伦理与治理的路径及启示CB Insights:详解美国人工智能创业融资趋势当机器人顾问遇上人工智能 基金经理的“金饭碗”也难保了?Polar Capital:2026年AI威胁应用软件生存,软件ETF下跌22%OECD:2026年数字教育展望报告Airbnb:2026年全球AI客服处理工单比例将超30%