随着社交网络的迅速发展,每个消费者都将成为潜在的传播者。这一变化促成了新的代沟问题:老一代的消费者拥有财富,而年轻一代拥有影响力。为了分析这一转变,更好地了解未来消费者以及他们与品牌的关系,科尔尼开展了《全球未来消费者研究》。
在本研究中,我们从人口、经济和技术趋势角度访问了来自7个国家的万余名消费者。我们的消费者调查目的比较特别:不仅要分析当前消费统计数据,还要深入了解影响未来趋势的消费者行为、个人价值观、影响力以及消费驱动因素。值得一提的是,大多数研究最多预测未来五年的趋势,而我们的研究预测周期是十年。
本报告总结了我们对新一代消费潮流的预判,阐述了对企业的启示,包括:
从财富值模式向影响力模式的转变——由人口发展、价值观转变和“超级连接”等不可阻挡的趋势推动,正逐渐改变全球的消费形态。
在这一趋势下,未来大众消费品和零售企业的成功离不开三个基本要素:信任、影响力和个性化。
消费品和零售企业可利用技术辅助的创新方法吸引和影响未来消费者。事实上,在这个数字化的时代,吸引消费者的能力已经变得越来越重要。
从财富值模式向影响力模式的转变:三大驱动因素
在过去的近一个世纪里,大众市场都是先瞄准有钱人的口袋,然后通过各种广告吸引这些富裕消费者购买,继而扩大规模,降低成本,提高收益。
未来消费者的特点对这一惯性思维提出了挑战。
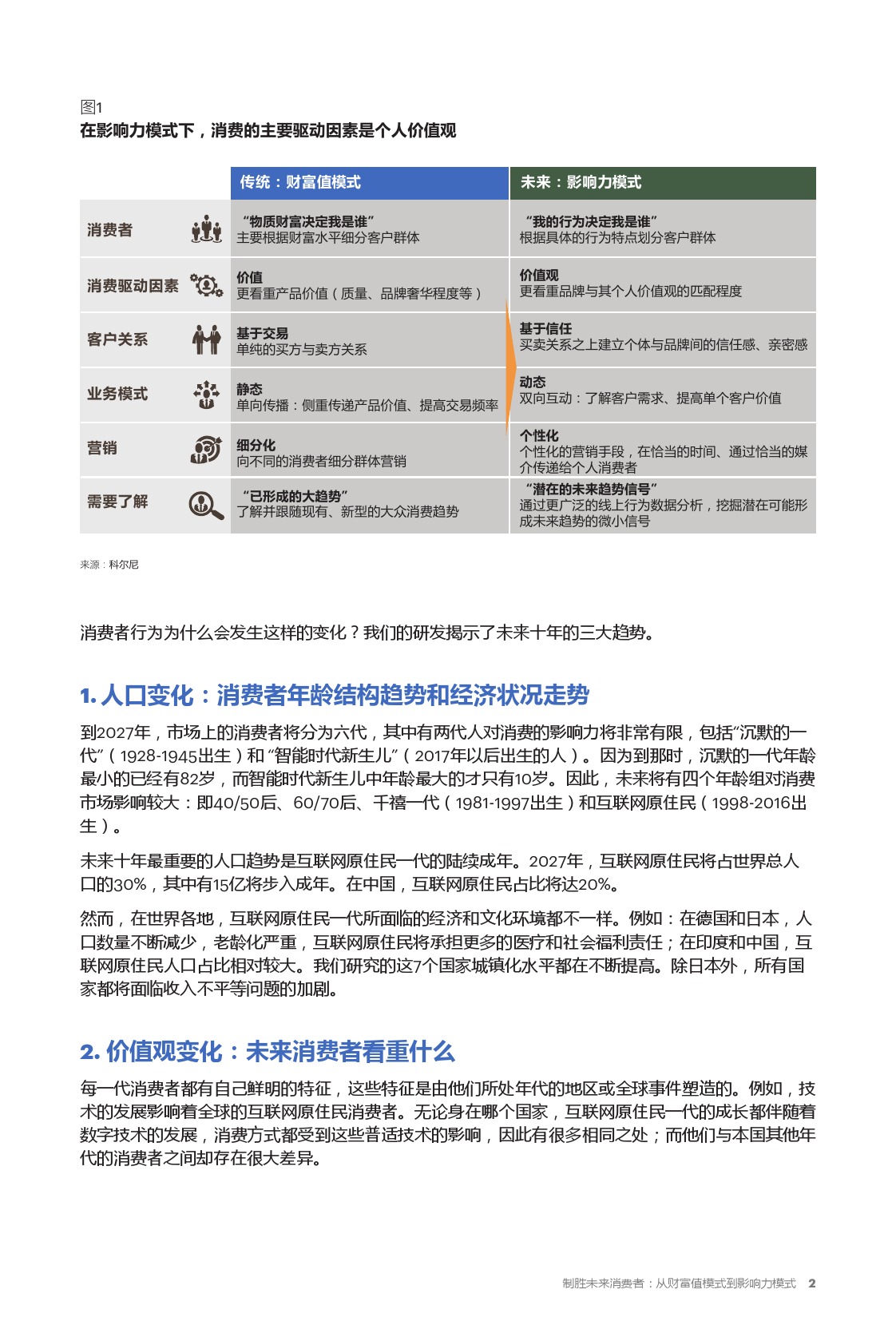
年轻一代有着不一样的价值观;我们不能根据财富水平定义他们,而要根据他们的行为对其进行细分。他们的消费更多受到个人价值观的影响。因此,吸引这些消费者不能再使用线性的、静态的业务模式(侧重产品价值和交易效率),应该采用多维度的、动态的模式。以前的营销以电视为主要媒介,以大众消费者为目标(特别是这些大众消费者中的富裕人群)。但是未来的营销必须更具个性化——在合适的时间,通过合适的渠道推送给个人消费者。所以,品牌需要重视小型消费者群组的细微信号,而不是仅仅关注同质化的大众市场宏观趋势。
消费者行为为什么会发生这样的变化?我们的研发揭示了未来十年的三大趋势。
1. 人口变化:消费者年龄结构趋势和经济状况走势
到2027年,市场上的消费者将分为六代,其中有两代人对消费的影响力将非常有限,包括“沉默的一代”(1928-1945出生)和“智能时代新生儿”(2017年以后出生的人)。因为到那时,沉默的一代年龄最小的已经有82岁,而智能时代新生儿中年龄最大的才只有10岁。因此,未来将有四个年龄组对消费市场影响较大:即40/50后、60/70后、千禧一代(1981-1997出生)和互联网原住民(1998-2016出生)。
未来十年最重要的人口趋势是互联网原住民一代的陆续成年。2027年,互联网原住民将占世界总人口的30%,其中有15亿将步入成年。在中国,互联网原住民占比将达20%。
然而,在世界各地,互联网原住民一代所面临的经济和文化环境都不一样。例如:在德国和日本,人口数量不断减少,老龄化严重,互联网原住民将承担更多的医疗和社会福利责任;在印度和中国,互联网原住民人口占比相对较大。我们研究的这7个国家城镇化水平都在不断提高。除日本外,所有国家都将面临收入不平等问题的加剧。
2. 价值观变化:未来消费者看重什么
每一代消费者都有自己鲜明的特征,这些特征是由他们所处年代的地区或全球事件塑造的。例如,技术的发展影响着全球的互联网原住民消费者。无论身在哪个国家,互联网原住民一代的成长都伴随着数字技术的发展,消费方式都受到这些普适技术的影响,因此有很多相同之处;而他们与本国其他年代的消费者之间却存在很大差异。
我们的研究显示,互联网原住民一代拥有相通的价值观,通过网络平台表达和传播。千禧一代还拥有网络时代之前的记忆,但是互联网原住民一代却是实实在在的数字原生代,年龄最大的也仅仅和谷歌同岁。
和追求“酷”的千禧一代相比,互联网原住民一代的座右铭是“独特即是新酷”。另外,互联网原住民一代消费者将产品视作“酷”的表现工具——表达他们的个性和独特性。
互联网原住民对教育的态度也与前代完全不同——他们认为网上有这么多的免费信息,世界就是他们学习的课堂。他们也会更多地考虑自由职业。其他年代的消费者以体育和音乐明星为偶像,但是互联网原住民一代的偶像大多为颠覆性企业的创始人,如谷歌、苹果、阿里巴巴、腾讯。对于他们来说,创业精神是人生的重要价值和社会的推动力。
消费品和零售企业需要了解这些价值观,因为互联网原住民一代将成为引领未来趋势的先锋。总体来说,年轻一代的消费方式总是影响年长的消费者。特别是互联网原住民一代,他们利用超级连接可以更容易地产生更广泛的影响。
3. 超级连接:影响力模式的兴起
我们的研究结果显示,超级连接正在加速推进:一个人可以随时随地与很多人连接。在我们的受访者中有44%积极使用社交媒体,其中以中国和印度为最。
研究发现,年轻的消费者们往往会持续在线,而不是偶尔上网,这点在意料之中。他们大多用智能手机实现随时随地的联网。实际上,他们对个人电脑的使用没有年长消费者多,而年长消费者正是偶尔上网人群的实际代表。
消费模式的转变并不是因为智能手机技术,而是因为智能手机所带来的超级连接。当每个人都能随时与他人连接时,影响力模式的兴起就具备了成熟的条件,这时市场就可以利用个人的影响进行营销。当超级连接与人口结构及价值观转变等条件同时具备的时候,未来的消费市场将发生巨大的改变。
塑造未来大众消费品市场的三大要素
我们的研究将展示消费形态的持续演进方式,这种变化既包括个人消费行为的变化,也包括人与人之间互动方式的变化。我们还研究了这些变化将如何颠覆原有的市场构建要素(即财富、广告和规模)。我们发现新的三大要素将驱动未来市场的发展。
1. 信任
苹果创始人乔布斯说:“品牌就是信任。”今天,消费者已经拥有在几秒钟中内影响数百万人的力量,改变了控制信任的方式。因此,建立和维护信任关系成为消费品和零售企业的头等大事。
研究结果显示,消费者已经失去对大型公司和品牌的信任,特别是在西方市场。在我们调研的四个西方市场中,50%以上的消费者对大型公司和品牌的信任度非常低甚至为零。但是在中国和印度,大品牌的境况要好一些,主要是因为质量和“酷”元素的存在。但是,和五年前相比,全球各地的消费者对大企业的信任度都有所下降。我们预计这一趋势还将继续,以中国为例,近年来崛起的许多质量考究的小众品牌将继续推动这一趋势。而这一趋势亦将成为未来大型消费品企业的主要挑战之一。
值得注意的是,中国消费者,尤其年轻一代,对国产品牌的认可度显著提升。超过71%的互联网原住民一代表示,他们对本土知名品牌的信任感上升,正向趋势超过国际品牌。
信任的侵蚀并非不可避免。例如,苹果公司通过高性能的产品和严格的设计理念建立了良好的信誉,但是在2016年也曾因为FBI消费者隐私调查陷入僵局。也就是说,影响未来的消费者信任度的因素不再局限于产品质量和完善的供应链。年轻的消费者正积极寻找环境友好或有社会意识的品牌。互联网原住民一代甚至表示愿意为这样的产品付出额外的价格。
2. 影响力
亚马逊的创始人杰夫·贝佐斯指出:“在线下世界,如果一个客户不满意,他会告诉6个朋友。在互联网世界,他会告诉6000个人。”消费者之间的超级互联大大提升了影响力模式的重要性——个人的声音通过网络放大,进而影响市场动态。
就像消费者有贫富之分一样,消费者也有影响力大小之分。虽然有的时候影响力的产生是因为某一特别的事件(比如一个人在网上发布了超售航班的惊人照片),但是大多数影响者是凭借自己知识和知名度的不断积累获得并保持了自己的影响地位。例如,现在很多影响力较大的人都是体育或文艺界的明星,在社交媒体上有很多粉丝。
未来这些影响者会有更多的细分:例如,时尚博主或视频博主、当地说唱歌手、DJ或美食家。这些小范围的影响者,或者称为“微影响者”(有几千个粉丝,在他们的圈子里有很强的个人影响力)可能比大范围的“泛影响者”(如有上百万粉丝的名人)影响力更大,因为这些他们更积极、真诚地与粉丝互动,因此能更加有效地建立信任。
这一趋势现在已经出现。我们的研究显示,博主或视频博主对年轻消费者的影响力越来越大。品牌已经开始同时利用“微影响者”和“泛影响者”的组合建立竞争优势。例如,圣罗兰和阿迪达斯在影响者发掘、合作和合作关系评估等方面的计划取得了成功,并因此获得了大家的关注。
在为影响力模式制定策略时,品牌商可使用微目标定位。以前,客户定位的维度只有年龄、职业和其他明确的特质。但是现在,大数据让营销者可以明确把握消费者的态度、个性化兴趣、生活方式和价值观。微目标定位通过这些心理特征分析将客户群进行更具体的细分,甚至可能细分到个人社交网络。通过这样,消费品和零售企业可以确定某个客户群的影响者有哪些,了解该客户群的信息流动速度和特点。
对中国市场的好消息是,相比其他国家,中国消费者对社交媒体中所出现的品牌植入、品牌广告接受程度极高。其中,年轻一代消费者对此类营销信息态度较上一代更为开放、正面。这给予了品牌在社交媒体上较大的发挥空间。
3. 个性化
虽然大数据对评估消费者影响力有很大的帮助,但在了解消费者个性化需求方面的作用更大。大数据可以提供与任何一个人相关的海量数据——从购物和浏览历史(包括线上和线下),到旅行和社交媒体活动。互联网原住民和千禧一代在生活中的很多方面是可以追踪的(如使用Fitbit等智能穿戴设备)。他们也更愿意接受量化自我的概念,通过数据提升自己或获取增值服务。遇到对自我提升有用的数据他们可能会愿意分享——但前提是可以得到一定的回报。其中,中国消费者的数据分享意愿最高。
这些愿意分享数据的消费者期望得到什么回报?通常情况下是产品推荐:如适合其膳食需求的食物、适合其生活方式的服装或根据以往购物行为推荐的其他产品等。因此,数据将成为新的货币形式,可以提高客户参与,改善客户体验。数据是通向个性化消费的道路。
值得注意的是,比产品个性化更重要的是体验的个性化,包括在线购物、APP及其他品牌触点的内容优化。例如,欧莱雅的虚拟化妆工具可以让用户虚拟试妆,玩转产品,从而可以加深互动。企业需要从更宏观的角度思考个性化,把它作为与个人消费者的一种交流方式,而不是像过去那样只是把个性化作为获得规模优势的手段。
消费品和零售企业成功七步曲
过去,消费品和零售企业的生存取决于大众营销和传统的品牌理论,消费者群组细分对当时而言并不太合适。我们的研究表明,未来,企业必须积极迎合消费者群组细分这一大趋势所带来的变化。
通过本次研究,我们为消费品和零售企业拟定了通向成功的七大关键举措,即成功七步曲。
第1步:建立亲密的用户关系
拉近与消费者的关系将成为当务之急,也就是说消费品品牌要直接面向消费者(D2C)。品牌商可以通过建立亲近客户的、有真实互动的数字化D2C社区,收集有关个人消费者的更多信息并生成丰富的洞察。未来,品牌商只推出APP或者在社交媒体上发贴已远远不够;品牌商须以创建真实、影响深远的消费者社群为目标,为消费者提供更有针对性的服务和内容。虽然在管理与零售商及其他老牌分销伙伴的冲突方面还存在一些挑战,但是品牌商的目标就是获得消费者数据。因为在未来,消费者数据将成为宝贵的资产,品牌商可以利用这些数据定制产品开发与营销举措,满足真正的消费者需求。
第2步:改革消费者细分模型,以应对日益复杂的消费群组结构
基于人口统计的传统客户细分方法显然已经过时了。未来,消费者将自行选择加入或退出某个消费群体。而企业也需要重新定义他们对不同消费者群组的认识:摒弃根据相似外部特征的分类方法,更加深入地了解个人消费者的价值观及其购物决策方式。
为了转变细分模型,企业首先必须了解个人消费者消费行为的变化,然后利用先进的技术来捕捉新兴的群组的共同需求和偏好。在某种意义上,这是一种针对个体的营销手段,而企业获得的消费者数据恰恰可以作为实现这一目标的工具。
第3步:提供规模化的定制解决方案
消费者对产品和服务的个性化水平要求越来越高。比如健身时,消费者希望音乐播放列表能够根据自己的锻炼强度调整曲目,还有人甚至希望未来的可穿戴设备能检测个人的情感反应等等。“规模化生产的个性化产品或服务”这种说法乍听起来似乎自相矛盾:如何做到既能提供个性化和可靠的产品及相关体验,又能保证较高的经营效率?我们认为这一目标可以通过以下方法实现:
利用可扩展的方式提供个性化的体验,将具有相同产品和服务需求的类似消费者划分为一个群组;
实现高效定制,将个性化模块和客户参与创作嵌入到特定群组的产品与服务中;
建立社群意识,转向会员模式和事件驱动型营销。
第4步:调整营销预算,以应对快速变化的社交媒体环境
我们正处于一个“超级连接”的世界,许多传统营销活动的效果不断减弱,所以企业必须适时调整营销预算和心态。营销活动监测仪表板上应采用新的衡量营销效率的方法,比如ROPO指数(在线研究、离线购买)、跳出率和访问次数等。这些清晰透明的数据将有助于企业精准选择适合某个消费群组的最佳营销组合。此外,企业应该学会“冲刺”:即培养快速响应能力,以应对不断变化的消费者趋势和需求一夜爆涨的突发情况等。
第5步:联合“微影响者”,建立高质量社群
在影响力营销模式下,品牌与影响者的合作至关重要。如上所述,“微影响者”可以成为重要的品牌传播大使,通过让客户参与创作建立消费者对品牌的真正热情与忠诚。所以品牌商应系统、高效地利用这些“影响者”的力量:
确定合适的“影响者”,并了解与其合作的动态;
重质不重量:提高社交网络参与度,加强目标和价值之间的一致性;
建立长期社群,增强对品牌的热爱与渴望。
第6步:以清晰的价值主张赢得消费者信任
为了贴近消费者,企业不仅要了解他们的产品需求,还要了解他们的价值观和伦理考量,然后在产品中反映出这些考量:展示品牌对这些问题的立场,允许消费者跟踪并监督品牌的表现。(社交媒体恰恰为此做法提供了极好的平台)这种透明性有助于建立消费者信任,特别是对于互联网原住民一代来说,信任可以为企业带来更有利的溢价机会,例如,良好的企业行为可能会为企业带来高达8%的额外收益。
第7步:调整商业模式,主动拥抱新一代消费潮流
对成熟品牌来说,从当前的财富值模式转型为未来的影响力模式并不是一件容易的事,很难平衡在当前收入与潜在收入之间的资源投入。企业必须提高灵活性,提高响应速度,不断挑战现有盈利模式,保持常变常新的状态。
这的确不容易,但却不是无法实现的。成熟品牌必须集中精力创新产品组合,这可以通过有机增长或者通过剥离与收购来实现。试想一下,Victoria’s Secret除了主打品牌以外为什么还专门推出粉色系列来吸引年轻消费者?Burberry是如何统一旗下容易让人混淆的Prorsum、London和Brit等多个系列,从而更好地服务消费者?最近全球很多成熟美容品牌掀起一股收购狂潮,纷纷收购迎合年轻消费者品味的“独立品牌”,比如Hourglass(2017年被联合利华收购),Too Faced 和BECCA(2016年被雅诗兰黛收购)和IT Cosmetics (2016年被欧莱雅收购,是欧莱雅八年来最大的一笔收购)。并且,因应潮流而转型是非常必要的。回想一下,Blockbuster是如何因为固守陈规,未能调整收入模式,因而无法满足不断变化的消费者需求,最终输给了Netflix的?还有,已经成立20年的亚马逊又是为何要坚持不忘初心,永远保持每一天都是“第一天”的紧迫感和进取心呢?
无论您是在投资新的独立品牌,还是鞭策现有品牌提高灵活性,从而拓展新的商业模式或扩大消费群体,挑战都是切切实实存在的。但无论需要付出多大的努力,企业的回报一定是丰厚且可持续的。
PDF版本将分享到199IT交流群,支持我们发展可加入!

更多阅读:















