报告显示,2016年青岛市成年居民的图书阅读率为62.7%,较全国高3.9个百分点;数字化阅读方式的接触率为80.7%,较全国高12.5个百分点;各媒介综合阅读率为89.0%,较全国高9.1个百分点;青岛市成年居民人均纸质图书阅读量和电子书阅读量分别为4.45本和2.73本,均略低于全国水平(4.65本和3.21本)。
青岛市文广新局副局长王纪生,青岛大学副校长李军,青岛出版集团党委书记、董事长孟鸣飞,青岛出版集团党委副书记、总经理贾庆鹏,青岛出版集团党委委员、纪委书记薛庆增,青岛出版集团党委委员、新华书店董事长、青岛全民阅读研究院院长李茗茗等领导出席了发布会。
- 青岛成年居民综合阅读率等均高于全国平均水平
近年来,全民阅读活动由浅入深,政府及民众对于全民阅读重要性的理解愈来愈深刻,全民阅读已经渗透到普通民众的生活。此次发布的青岛市全民阅读状况调查报告,就是为了全面了解青岛市居民的阅读现状、阅读需求、阅读行为、阅读趋势,了解青岛市阅读文化活动的效果,进一步提高居民的阅读率而开展的。
报告具体看来,青岛成年居民图书阅读率、数字化阅读率、综合阅读率等均高于全国平均水平。2016年青岛市成年居民的图书阅读率为62.7%,较全国高3.9个百分点;数字化阅读方式的接触率为80.7%,较全国高12.5个百分点;各媒介综合阅读率为89.0%,较全国高9.1个百分点。2016年青岛市成年居民人均购书3.78次。
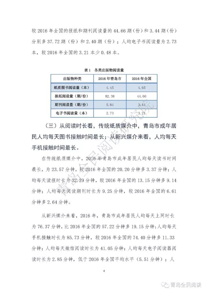
从居民对各类出版物阅读量的考察来看,2016年青岛市成年居民人均纸质图书阅读量和电子书阅读量分别为4.45本和2.73本,均略低于全国水平(4.65本和3.21本);但纸质报纸和期刊阅读量均显著高于全国水平,分别为82.38期(份)和5.84期(份),较2016年全国的报纸和期刊阅读量的44.66期(份)和3.44期(份)分别多37.72期(份)和2.40期(份)。
- 青岛成年居民人均每天微信阅读时长41.05分钟
数字化阅读的发展,提升了青岛居民的数字化阅读方式接触率。对各类阅读载体的接触情况分析来看,传统纸质媒介中,青岛成年居民人均每天图书接触时间最长,为23.57分钟;从新兴媒介来看,人均每天手机接触时间最长,为85.73分钟。此外,人均每天微信阅读时长为41.05分钟。
与上一年相比,更多的青岛市成年居民认为自己增加了数字内容的阅读,倾向手机阅读和纸质读物阅读的青岛市成年居民的比例均在四成以上,分别为43.0%和41.7%。
从不同年龄段的读者分析看,2016年青岛市0—17周岁未成年人图书阅读率为90.1%,较全国的85.0%高5.1个百分点,人均图书阅读量为9.05本,高于全国平均水平(8.34本)。
报告显示,青岛市成年居民对阅读活动的诉求较高,有八成的居民希望当地有关部门举办读书活动或读书节,近四成的青岛市成年居民认为自己的阅读数量较少。
更多阅读:













