报告以经济学基本原理和大量经济数据为基础,通过文字与图表相结合的方式,回顾了2016年全球经济运行轨迹,香港挂牌正版彩图,阐述了当前全球经济和金融市场面临的问题与挑战,对2017年全球经济的走势进行预测。
报告认为,全球经济虽然有回升和复苏迹象,但由于全球生产效率低位徘徊、庞大的货币刺激的负面影响逐步显现,以及全球范围贫富分化不断加剧等深层次矛盾并未缓和,全球复苏将会非常缓慢并充满波折,金融市场的动荡也会加剧。报告就全球未来经济表现、货币政策等也做了分析预测,提出了一些投资参考策略。
来自:太和智库
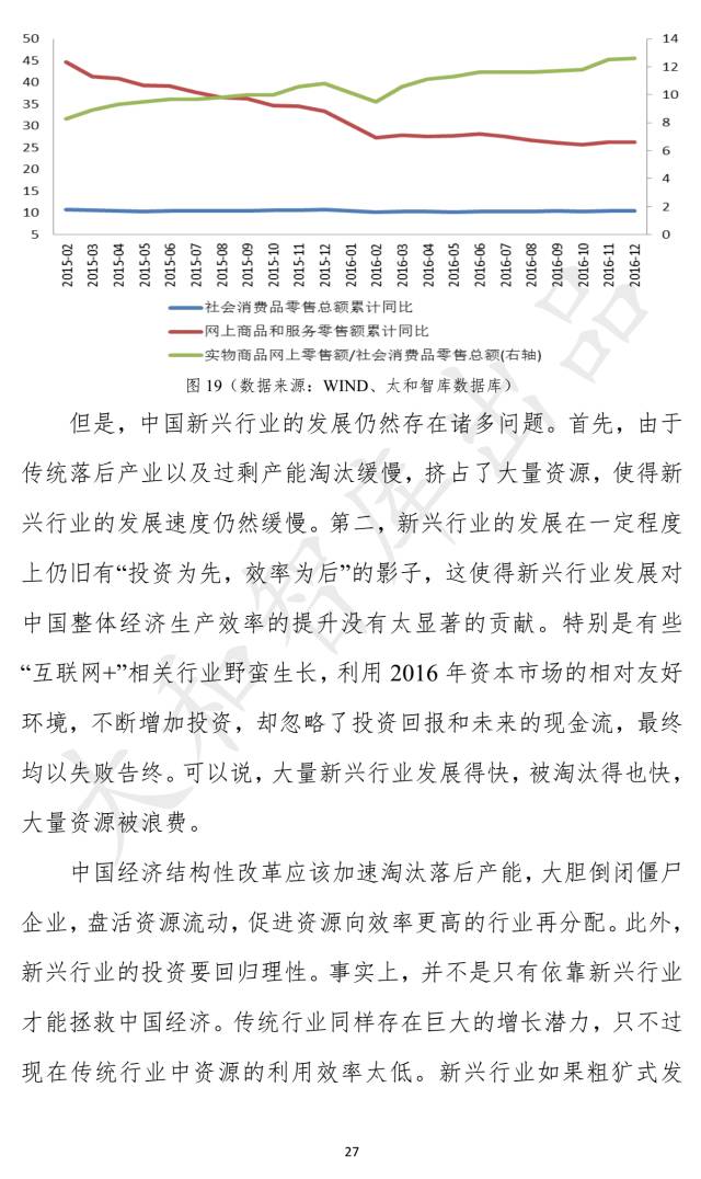
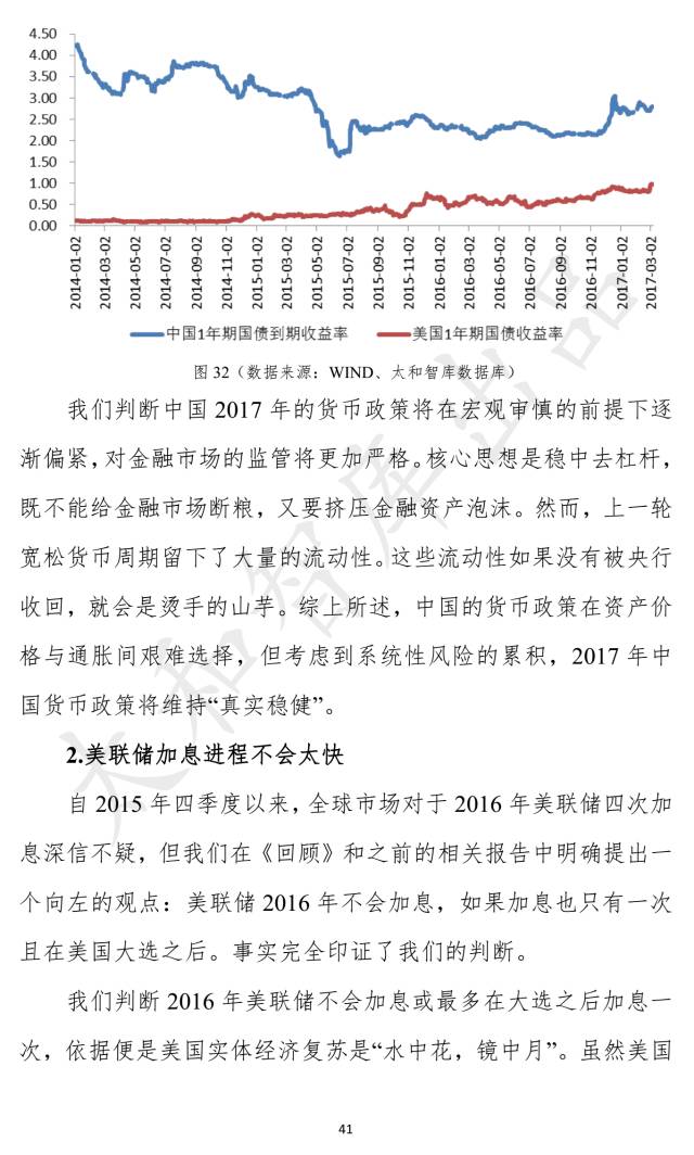
更多阅读:




































































