本文来自:盈灿咨询 胡明涛
在过去的短短几年里,以网贷和众筹为主体的互联网金融发展势头席卷全球。
大量的P2P网贷、众筹以及其它类型的互联网金融平台正在世界各地不断涌现,这些平台利用技术创新变革了大众、企业和机构进行投资和筹资的方式。随着时间推移,互联网金融平台处理资金申请变得更加高效、界面应用更加便捷、信息透明度更高。重要的是,这种科技含量十足的金融创新发展模式深受全球千禧一代人群(出生在1980年到2000年之间)的青睐。现在,以网贷和众筹为主要标志的互联网金融不断实现发展模式的丰富演变,同时也在逐渐积累替代传统金融发展模式的潜力。
一、内容提要
这篇报告比较中国、美国、英国的新型金融发展模式中的网贷和众筹。报告主要包括内容提要、发展模式比较、发展状态和新迹象、成长环境、演变趋势及展望共6个部分。报告通过参照美、英两个发达国家的具体发展优势,给出适宜于中国互联网金融长期发展的借鉴,并探讨中国互联网金融可能发生的演变趋势。
报告参考了政府部门或智库机构在2016年发布的报告,包括美国财政部5月10日发布的美国网贷白皮书《网络借贷中机遇与挑战》;剑桥大学和慈善机构Nesta2月发布的英国网络替代金融调研报告《拓展边界》;剑桥大学和芝加哥大学4月发布的美洲金融科技调研报告《开创新天地》;穆迪公司5月发布的报告《Fintech(金融科技公司)正在改变竞争格局但它们未必能取代银行的中心地位》;盈灿咨询和网贷之家5月发布的《2015中国网络借贷行业蓝皮书》;盈灿咨询《2015年中国众筹行业年报》等。
二、发展模式及定义
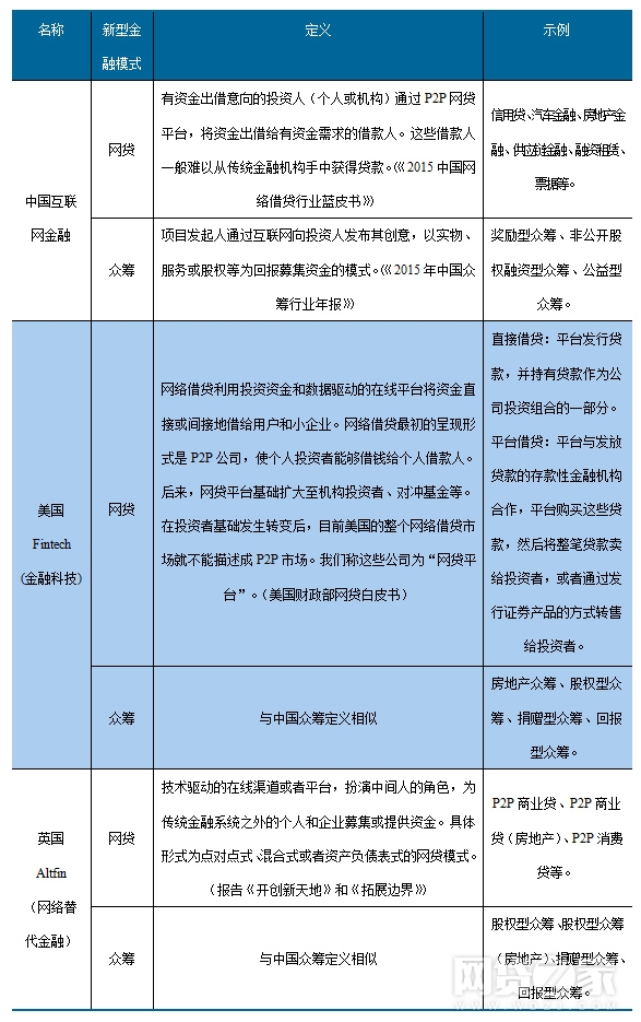
中美英网贷和众筹的定义及示例见表1:

网贷模式比较
中国、美国和英国的网贷模式的定义包含两个共同点,一是以互联网技术平台为资金借贷载体,二是借款人是传统金融服务难以覆盖或无法覆盖的群体。
中国网贷类型种类较多,借款人的抵押物可以是个人信用、汽车、房屋、设备等。美国网贷模式则主要由学生贷、消费贷和小企业贷款等构成,其中消费贷在美国网贷市场中占据主导地位。据相关报告,2015年美国消费贷交易量(约为288.3亿美元)在该国同期金融科技行业交易总量中的占比接近80%。机构投资者在消费贷中的投资占比较高,投资金额水平接近60%。在英国网贷模式中,机构投资者的投资占比不高,平台上多表现为个人投资者投资给个人或中小企业。据有关报告,英国有45%的网络替代金融平台宣布机构资金参与;2015年P2P商业贷中,有26%的资金来自机构投资;同期P2P消费贷中,有35%的资金来自机构投资。
英国2015年P2P网贷的市场规模约为27.2亿英镑,约为242亿元人民币。英国P2P商业贷所占市场规模最大,该模式分为只含房地产和不含房地产。2015年英国P2P房地产商业贷的市场规模达到6.09亿英镑,而不含房地产的P2P商业贷市场规模约为8.81亿英镑。P2P房地产商业贷在英国成为一个独立的发展模式。
众筹模式比较
中美英三国的众筹定义相似。英国2015年众筹规模约为3.86亿英镑(约为34.3亿元人民币),股权型房地产众筹在2015年的市场规模达到8700万英镑,而不含房地产的股权型众筹市场规模为2.45亿英镑,所以股权型房地产众筹在英国也是一个独立模式。这表明股权型房地产众筹有成为重要细分市场的潜力。美国与英国相似,2015年美国房地产众筹的市场规模约为4.84亿美元,同期美国众筹市场规模总计约为19.56亿美元。根据中国国家统计局公布的2015年人民币平均汇率为1美元兑6.2284元人民币,则2015年美国众筹市场规模约为121.8亿人民币。据不完全统计,中国2015年众筹市场成功筹资规模约为114.24亿人民币。
三、发展状态和新迹象
发展状态的比较包括市场规模及增长率、运营平台数量及平台地域分布,详见下图:

2013年到2015年中美英三国网贷和众筹的市场规模均呈递增趋势,其中,中美市场规模是加速递增(中国数据采用当年网贷成交量加上当年众筹成功筹资金额;美国数据来自报告《开创新天地》;英国数据来自报告《拓展边界》)。图1中,中国2015年的市场规模大约为9937.24亿人民币,美国市场规模约为361.7亿美元。根据前述1美元兑6.2284元人民币,则2015年美国市场规模约为2252.8亿人民币,约占同期中国市场规模的22.7%。英国的市场规模增长在2015年明显放缓,2015年市场规模(约为284.6亿人民币)同比增长率略高于2014年同比增长率的一半。鉴于英国今年6月宣布脱欧,其市场规模增长可能在2016年继续放缓。

图2中,2015年中国在运营的网贷和众筹的平台数量合计约为2878家,美国约为200家,英国约为100家。

中美英的新型金融平台分布呈现显著的“海洋性分布”特点。图3中,2015年中国网贷和众筹平台由北向南主要集中在北京、山东、江苏、上海、浙江以及广东六个地区。除北京外,其它五个地区全部位于沿海一带。广东平台数量最多,约为550个;北京375个、山东339个、浙江321个、上海256个、江苏143个。美国平台主要分布在加州、纽约州以及德州,这些地区同样全部位于沿海一带。其中加州平台数量最多,超过美国传统金融中心纽约州。加州的硅谷是美国乃至世界科技产品研发的中心,这里坐拥许多全球知名的科技公司,也有多如牛毛的创业公司,对资金十分渴求,这可以解释加州的网贷和众筹平台的数量为何多于纽约州。在英国,许多平台的总部开设在伦敦,伦敦的投资活跃度和筹资活跃度在全英网络替代金融市场中排名第一。
新迹象
新迹象突出反映在三个国家中网贷规模(或主要细分领域)在传统金融借贷总额中的比重越来越高,且大体呈现加速增长趋势。

图4中,2015年中国P2P网贷余额规模约为4395亿元,总金额十分接近同期全国小额贷款公司贷款余额的一半。值得注意的是,小额贷款公司贷款余额在2015年并未延续之前的快速增长势头,相反还略微下降。另外,2015年P2P网贷余额是2014年水平的4倍强,其加速增长趋势明显。
2015年美国金融科技行业企业融资总额只是美国传统商业贷款余额的1.26%,但融资总额较2014年的水平增长152.7%。更为明显的是,在以消费型经济模式为主导的美国社会中,2015年金融科技行业的消费贷规模约占到传统消费贷规模的12.46%,这一占比在2014年还只是3.81%,可以判断美国金融科技行业中占主导地位的消费贷的市场规模同样呈现加速增长趋势。
与中国、美国的新型金融市场规模发展相比,英国稍有不同。英国P2P商业贷(含房地产)在中小企业新增贷款金额中的占比由2013年的0.9%上升到2014年的3.3%;P2P商业贷(不含房地产)在小企业新增贷款金额中的占比从2013年的3%提高到2014年的12%,不过,2015年该模式的占比水平可能是13.90%,反映出增长趋势有所放缓。加之英国在6月宣布脱欧,受政策不稳定影响,英镑汇率扰动可能会进一步抑制英国网络替代金融市场规模及其细分领域的增长势头。因此,英国市场的发展状况仍需观察。
四、成长环境

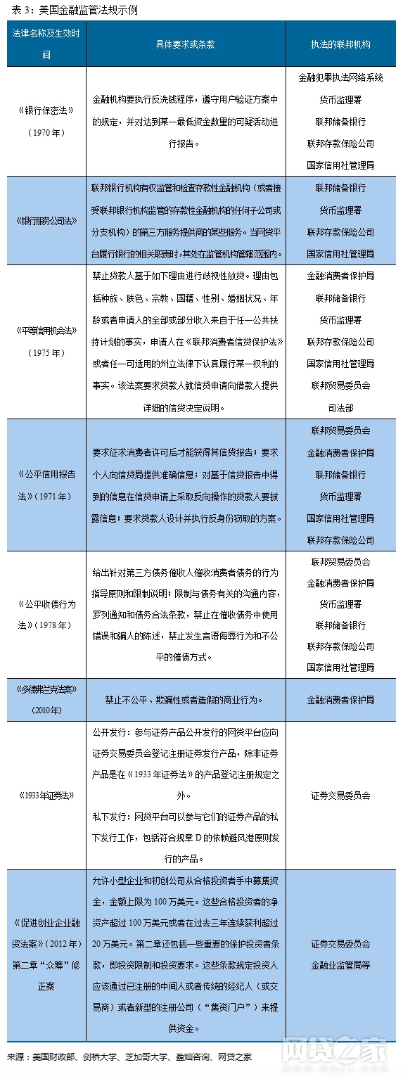
网贷和众筹的成长环境比较以美国为参照。2015年美国市场规模约占到中国的22.7%,但是美国金融科技行业是在一种比较谨慎的监管氛围中成长,美国对网贷和众筹的监管措施比较全面且监管规定严格,参见表3。

美国金融科技行业创始之初便面临着相对严格的法律监管环境,所以美国的网贷和众筹的市场规模增长受到一定程度的限制,但平台跑路和蓄意诈骗的数量很低。然而,新生的金融科技行业是否一开始就要面对如此缜密的法律监控网,目前监管机构也是意见不一。在今年5月发布的网贷白皮书中,美国财政部不断发问应该如何做到合适、合情、合理的监管才能促进网贷行业的健康发展,让难以获得传统金融服务的企业或个人拿到贷款,从而促进美国中小企业的发展,提高社会就业率。所以,严格监管能为金融科技行业平稳发展提供基础,但也限制行业创新并抑制创业积极性。
表3中,2012年正式成为法律的《促进创业企业融资法案》的一些条款随着金融科技行业的发展而相应做出调整。2015年,该法案第三章获准生效。对众筹平台至关重要的是,第三章允许非合格投资者也能通过众筹平台参与投资,这说明美国监管当局的新型监管措施寻求在保护投资者和刺激并促进金融创新之间维持平衡。而且,监管规定在2016年再次与时俱进,新型监管A+(即第五章)众筹条款将允许众筹市场向非合格投资者(专门指每年收益超过10万美元的投资人)开放,这将进一步扩大美国投资人群的基础。
虽然金融监管法律是美国金融科技行业的发展基石之一,但美国国内众多平台对监管的看法并未达成共识。据报告《开创新天地》,有51%的美国网贷型平台和43%的股权型平台认为目前的监管措施是充分且合适的。但是,也有15%的网贷型平台和34%的股权型平台认为目前的监管措施过于严格且多余。毕竟,监管过多会抑制创新。例如,信用评分模型对美国消费贷平台来说十分重要,但是,美国《公平借贷法》禁止这些平台在信贷承销过程中使用统计数据和其它形式的数据(能够揭示年龄、性别、种族等特征)。这些监管措施给美国的金融科技平台带来竞争劣势,因为世界上有许多国家允许在贷款承销过程中运用这些数据。
总之,虽然美国严格的监管规定一定程度上抑制该国市场规模的增长,但是从大的格局来看,即从行业公信力来说,监管是十分必要的,从这一点上看,美国国内监管体系的安排值得中国取长补短的。
五、演变趋势
美国严格的监管规定给金融科技行业产生的突出影响之一是越来越多的机构投资者参与到金融科技行业的投资活动中。根据报告《开创新天地》,美国金融科技平台中资产负债表消费贷和资产负债表商业贷(直接借贷)均宣布有超过93%的投资金额来自机构投资者;票据融资模式宣布有83%的资金来自机构投资者;在P2P网贷模式中,房地产贷、商业贷和消费贷(平台借贷)分别宣布有73%、72%和53%的投资资金来自机构投资者,这都表明机构投资者参与度高涨。
一方面,有些法律条款禁止经济实力不够、抗风险能力不强的个人投资者参与金融科技行业的投资活动中;另一方面,比起个人投资者,机构投资者的财力更加雄厚,较容易满足法律规定的最低资金要求或其它盈利要求,关键是机构的行业知识水平和智力储备远远高于个人投资者,其能够更好地应对美国错综复杂的法律监管规定,所以平台也十分欢迎机构前来投资。而且,对于监管当局来讲,对机构资金活动的监管更加方便、高效。
因此,中国以网贷和众筹为代表的互联网金融市场如果在规模扩大的同时,又要取得质的提高,监管当局应该颁布相关规定进一步提高机构投资者在互金市场中的投资比重。当然,提高资金门槛并非是将个人投资者排除在市场之外。毕竟,中国互联网金融市场快速发展的一大国情是,国内的中小企业和个人从传统金融机构手中难以获得贷款,其难度甚于金融体系完善的美英两国。2013年到2015年期间中国并没有颁布系统且严格的互联网金融监管法规,这实际上为彼时中国市场的爆炸式增长一路开绿灯,在取得创纪录市场规模的同时,国内也发生不少平台跑路、欺诈投资者的事件(例如36氪众筹平台上某公司财务造假),其结果是对国内互联网金融行业的公信力带来损害。而且由于牵涉的个人投资者数量不少,对社会稳定发展产生影响。
所以,借鉴美国金融科技行业的成长环境,对中国互联网金融市场施加合理监管,大力提高机构投资者的投资占比是可以预见的互联网金融演变趋势。
六、展望
虽然中国网贷和众筹市场的总规模和增长速度远远强于美英两国,但应该看到,美英两国市场是在一个比较完备、成熟的金融法制环境下成长的,加之美英两国内同样存在大量渴求资金但又不易从传统金融机构手中获得贷款的中小企业和个人。所以,美英两国,尤其是美国金融科技市场的长期发展趋势明显看好。
再看中国互联网金融市场,鉴于近期银监会、公安部、工信部、互联网信息办公室联合发布《网络借贷信息中介机构业务活动管理暂行办法》,规定同一平台个人最多借款20万元,同一法人或其它组织最多借款100万元;不同平台个人最多借款100万元,同一法人或其它组织最多借款500万元。这项规定大概率会抑制2016年网贷成交量的增长。考虑到1至7月网贷交易总量已经突破1万亿元人民币,我们预测2016年全年网贷成交量突破2万亿元会有相当大难度。不过,就算达到2万亿元的规模,互金行业总交易量在2016年同比增长率也刚刚超过100%,低于2015年的289.76%,增长趋势明显放缓。监管新规究竟会如何影响互金行业的成长,尚需时间观察。
应该看到,中国互联网金融市场将根据近期出台的严格监管措施而进行结构性调整,但这不会阻扰互联网金融行业在中国经济的长期发展中扮演一个越来越重要的生力军角色。毕竟,这种不断创新的金融发展模式比传统金融模式的效率要突出、透明度要高、并且受众范围更广、更年轻,具备不可限量的后劲。根本上讲,是因为中国存在金融服务未被充分开发的庞大潜在市场。
总之,中国、美国和英国的互联网金融市场的发展潜力均不可估量。
更多阅读:
