260家文创企业获得融资,拿下亿元以上融资的企业超过30家,这是2016年上半年文创行业的融资数据。
在宏观经济形势低迷的背景下,文化产业已经成为国内为数不多依然保持高增长的行业。“口红效应”吸引了无数“淘金者”涌入文娱产业创业,资本方也看到了文娱消费的巨大潜力,这几年纷纷杀入文娱市场抢项目、做布局。
根据音乐财经的统计,在260个融资交易中,A轮融资的活跃度最高,共有74家。此外,种子轮、天使轮、Pre-A轮三个早期阶段的融资企业达到了111个,约占全部项目的43%。显然,大多数文创企业还处在发展的早期阶段。
从企业完成融资的时间来看,资本投资在今年3月份达到了峰值,共完成了60起融资交易。虽然今年2月份融资事件较少,但是第一季度相比第二季度资本的活跃度要更高,有140家文创企业获得了资本的青睐。
融资金额方面,除了未透露融资金额的企业,其他企业获投资金额大多集中在1000万元以内。1000万元到1亿元之内的企业占整体的26%左右,获得亿元以上投资的文创企业共有32家。
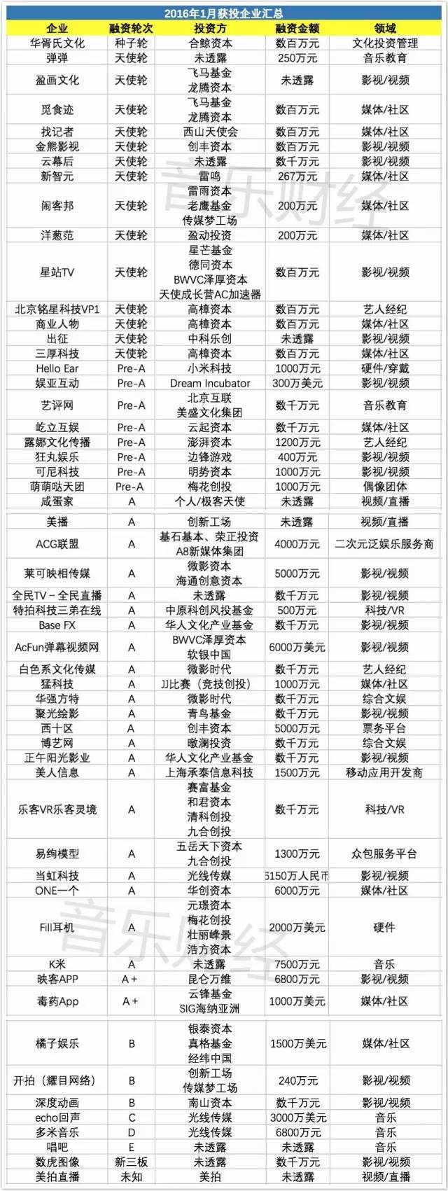
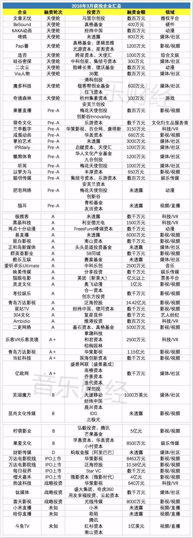
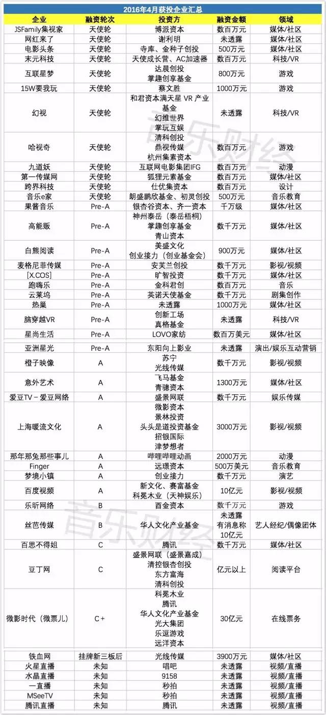
以下是音乐财经根据公开资料对2016年上半年文创企业融资情况(按月份)进行的汇总:
风起:音乐行业各细分领域均获投资
如果说资本仍旧看不懂音乐行业,音乐项目难获投资,你或许会十分同意这样的观点。从上半年各领域融资项目占比上,我们不难发现这一点,31个音乐相关类项目只占整体的12%左右。
不过,不能忽视的是,虽然音乐相关项目的投资远不及自媒体和影视视频领域,不过其获投占比略微超过了游戏动漫领域。
如果再仔细看看已完成融资的项目,我们便会发现,从数字音乐平台到音乐教育平台,从电商平台到票务平台,从演出经纪到现场直播,从独立厂牌再到偶像团体,无论是耳机、音响,还是古风和二次元,拿到融资的项目遍布音乐行业各个细分领域,融资总额超过15亿元(此金额没有包含传闻中华人文化产业基金对丝芭传媒的10亿元投资)。
根据饼图,我们也可以看出,音乐核心层获得投资的占比仍旧不足,更多还是集中在音乐关联层,仅仅是音乐硬件和音乐教育的占比总量就已经超过了整体的三分之一。
此外,音乐财经也在经过梳理后发现,目前音乐市场有接近40家创业项目正在寻求下一轮融资,分布在各个不同的融资阶段,其中包括网易云音乐的B轮融资、乐童音乐的B轮融资、十三月的B轮融资和乐视音乐的独立融资。
我们可以肯定的是,音乐行业在去年开始复苏之后,这一趋势在今年已经更加明显,越来越多的资本开始关注并布局音乐行业。
最热:影视视频&自媒体野蛮生长
根据之前的各领域融资占比图我们可以发现,影视/视频和媒体/社区成为了2016上半年融资占比最高的两大领域。
随着移动互联的发展深入,人们已经对于在互联网的海量信息中进行筛选感到厌倦,转而把注意力转向更加个性化,专一化的信息内容上。自媒体便在这个内容创业的春天持续野蛮生长。
根据音乐财经的统计,2016上半年一共有66家自媒体属性的企业完成了融资,在竞争激烈的环境中,无论是加入视频载体还是转型电商,越来越多的自媒体完善了商业模式,更加深入地在各个细分领域布局。
同时,从去年火爆的电影市场到今年的直播热潮,与自媒体一样,影视和视频领域仍旧是文创企业中吸引资本的主力。
2016年上半年,中国内地电影票房收入达到了245.8亿元,虽然增长创下五年最低,市场有所降温,但是这一收入依然超越了2010年和2011年全年电影票房。随着大众观影的生活方式逐渐养成,中国电影已经完全进入了蓬勃发展期。
除了火热的电影市场,直播平台这一风口更是引来资本的疯狂追逐,继去年斗鱼拿下亿元融资之后,映客、易直播在内的28个直播平台同样在今年上半年获得投资,17直播、疯狂老师和抱抱更是拿下了亿元以上的高额融资,而在今年3月,斗鱼TV更是完成了新一轮1亿美元(约6.7亿元)融资。
更多阅读:













