若要问手游出海目前最为火热的区域,毫无 疑问是东南亚莫属。东南亚区域由于其地理位置 与中国相近,从文化、历史乃至宗教都有着极大 的渊源,以至于产品的受众属性和中国有着不小 的相似性。对于CP来说,一款产品投放至欧美, 或许要从美术、文案、付费系统等各个方面大动 手术进行较为复杂的换皮工作,而在东南亚发行 则本地化工作量会相对轻松很多。然而,在东南 亚发行产品也并非毫无阻力,涉及六种语言、三 大主流宗教信仰、五种历史文化使得过于轻敌的 CP也踩了不少的坑。YeahMobi本次带来关于越 南移动互联网市场的全方位解读,从广告、移动 产品、电商三个角度分析市场信息及给出建议。
一、越南移动互联网环境分析
二、越南移动广告市场规模分析
三、越南应用、社交、搜索现状分析
四、越南移动游戏市场深度解析
五、越南电商市场分析
六、越南市场总结及建议
越南移动互联网环境分析
1、越南概述
位于东南亚的越南是一个多语言、多民族的国家,受东南亚整体市场的区域、文化,发展速度等因 素的带动,越来越被其他国家厂商所重视。但是作为东南亚十国中手游主力的六个国家(越南,印度尼 西亚,马来西亚,泰国,新加坡,菲律宾)的 “主力军”,却因为涉及多语言、多宗教、复杂历史文化、 政治等原因,使得外界对越南“一头雾水”,接下来,希望通过我们的分析,来真正认识一下越南市场。
2、政策风险
越南预扣税政策非常的优惠,要比东南亚的其他国家低很多,其他国家预扣税是15%-25%,而越南只有10%。 但越南游戏发行的许可证规定比较严格,一款游戏需要6-9个月的时 间来申请来许可,大多数需要半年的时间。不是每个发行商都有足够的条件和能力去申请游 戏的许可证。同时,越南政府对手游的监管相比中国会更严格 一些。
3、人口经济
越南人口约9300万左右,男性占49.6%,女性占50.4%。城市人口占33%,农村人 口占67%。越南属于发展中国家,86年实行了经济改革后,越南的经济 增长势 头非常强劲,因此越南的经济现状非常稳定和健康。但还是总体水平比较低。因为一些历史的原因,相比之下,越南南方比北方经济整体要好一些, 例如基础设施,基础建设等。
主要城市: 河内(首都):人口267万; 胡志明:人口620万; 海防:人口200万; 岘港:人口84万; 芹苴:人口195万;
4、移动网络
互联网普及率40%左右,近3720万左右。
越南的互联网普及率比较低,仅40%左右。其中从网民性别角度分析,越南女性互联网网民比男性 多;从年龄层次上来看,越南的网民主要集中在15岁-35岁之间。 越南的移动互联网普及率34%左右,近3400万左右;越南75%的移动互联网用户都为男性,为东南 亚整体最高值。
在越南,3G网络甚至走在了许多发展中国家前面。使用3G打开图片、视频,进行视频对话,基本 不需要等待,即使是一段长达5分钟的视频,缓冲时间可能也只需要几秒钟。很多时候,越南的3G甚至 比10Mb的Wi-Fi都要快许多。 越南不仅网速快,网络基础设施建设也很不错。在一些偏远乡村,上网也没有问题。 越南是Wi-Fi覆盖非常广的国家,在大城市几乎都是免费。
越南三大运营商分别是:Viettel,Mobifone和Vinaphone,均有政府、军队背景。其中Mobifone 和Vinaphone属于越南邮政通信集团(VNPT)。
Viettel的用户质量最高,而Mobifone的用户分布相对更广,越南运营商还有Vietnamobile,只是份 额较小,估计在5%左右。运营商之间的竞争,使得越南移动业务资费相对较低,84%的越南移动用户都 有预付费习惯。
5、移动设备
越南移动手机渗透率高达140%,达1.40亿台;智能手机数2200万+,智能手机普及率23.25%。 越南目前(截止到2014年底)主流的智能手机操作系统主要是ios、Android、WP,其中Android和 ios增长较快。智能手机方面,iphone的份额增长较快,安卓手机中三星份额较大,还有LG,这两年 OPPO、小米、魅族等国产品牌也在越南比较火爆。虽然智能机普及率还不是很高,但其实越南很大一部 分功能机处于非活跃状态,因此智能机在活跃手机中主要构成部分。
从上表中可以看出,16岁到35岁是智能手机使用最多的年龄群体,35岁到44岁普及率也有近50%。 在性别方面,男性智能手机使用率高于女性。
越南移动广告市场规模分析
越南移动广告市场的规模还不是很大,相对于印尼、泰国的移动广告市场,应该比较小。通过横向 比较分析,参考越南人口、移动市场规模、手机量、移动平台等因素,我们估计越南2014年移动互联网 广告的支出应该在百万美元量级。 2012年,越南互联网广告支出仅2600万美元,2013年这一数字为3200万美元左右。预计2015年, 互联网广告支出达到4500万美元左右。 随着智能手机的不断普及,移动网络的不断完善,越来越多的越南移动用户依赖移动互联网,这些 因素使企业预算更多的钱在移动广告上。
2013年越南广告支出(所有广告)规模为8.35亿美元,2014年为9.12亿美元。其中FTA、Pay-TV、 报纸、OOH等仍占据主要份额。在越南的在线广告市场,近70%左右的在线广告营收仍然被巨头 Facebook和Google掌握着。
越南应用、社交、搜索现状分析
从上表中可以看出,越南ios免费应用前15名中,越南本地开发的应用占据了近半,-VNG开发的 Zalo排在第1位,而越南另一个消息类应用Viber也出现在前15名中。其他类别中,音乐类、摄像照片类 也是越南用户较喜欢的应用。(游戏在此不做过多分析,会在游戏部分进行分析)。
越南Google Play应用免费排行榜 2015-07-30
从上表中可以看出,越南Google Play免费应用前15名中,仍然是越南本地开发消息类的应用Zalo占 据了榜首,工具类中的安全、杀毒、清理应用比较受欢迎。本地开发公司仅两家,国外开发公司(中国、 美国等)占据前15名中绝大份额。主流的安卓游戏(Talking Tom、Subway Surfers)也在越南用户欢迎。 (游戏在此不做过多分析,会在游戏部分进行分析)
从图中可以观察到: 越南的ios用户更偏向于通过Appstores、Social network、Friend recommendation三种方式来获得应用;而Android用户则喜欢Appstore、Search engine、Social network、Friend recommendation来获取下载应用。应用商店是越南用户最喜欢的渠道,因此在推广时,利用好本地的几大推广渠道十分重 要。对于Android用户来说,通过搜索引擎来下载应用也是一个非常值得重视的方式。 从越南地域上来看,河内、胡志明市是下载量最大的两个城市,估计占据越南整体下载量的60%左右。其中,胡志明市的下载规模要大于河内。
Facebook和Zing Me是越南最受欢迎的两个社交网络,其中Facebook在越南的渗透率最高,94%。 第二名是越南本地的社交Zing Me ,55%。Twitter、Instagram、Pinterest排在三、四、五。在月活跃 程度上,Facebook活跃程度为55%,其他的月活跃程率(MAU/TU)都不高,均在15%以下。
近几年Facebook在越南的用户群体增长很快,2015年3月,已达到3100多万。 是五年前的近23倍左右。
搜索
越南搜索引擎:Google.com.vn
从谷歌在越南在线广告市场的营收来看,Google在越南搜索引擎市场的地位。独立访客2.23亿。访客主要来自于越南93%、美国3%,极少数来自日本等国家。
越南搜索引擎:Coccoc.com
Coccoc是一个俄罗斯投资的越南搜索引擎,主做旅游出行方面的搜索,独立访客数在4600万。拥有 移动端Coccoc.nhanha。安装量在500,000 – 1,000,000。
越南搜索引擎:Wada.vn
越南搜索引擎市场的竞争者Wada,独访客为11万左右。从访客归属地域上来看,95%左右的访客来 自越南本地,少数来自美国、中国。 拥有移动端产品:Wada Browser。安装量在10,000 – 50,000之间。
越南移动游戏市场现状分析
《Flappy Bird》的一夜爆红虽说是偶然情况,但在这个事件背后,是越南移动游戏生态链正在一步 步崛起的事实。 早在2013年,越南游戏市场已经取得了东南亚地区榜首、亚洲地区排行第6名、世界排行第25名的 成绩,而这些足以表明越南的手游市场是一个非常有发展潜力的市场。
如上图,越南智能手机游戏增速很快,2014年市场营收3500万美元,同比增长37.25%,在接下来 的2年里,将会保持较高的增长速度,2016年,营收将达到7875万美元,同比增长将超过50%。 越南手机游戏收入构成中,90%左右都是“F2P but In–App-Purchase”模式,剩下的10%包括广告、 付费下载等。 东南亚的几个国家里面,越南是与中国文化习俗最接近的国家,因此越南用户的很多习惯,也跟中 国用户有所相同。
越南是一个比较喜欢足球的国家,所以运动类里的足球类游戏比较受欢迎;其次由于越南相对封闭, 外语水平整体上不高,并且对欧美文化接触不深,所以欧美类的游戏在越南并不是很受欢迎,最起码现 阶段“火候”还不够。
越南用户在选择游戏时,比较看中游戏的故事情节、游戏界面的美化程度、游戏上手是否容易三点因素。
从越南游戏玩家日活跃时间图上可以看出,在凌晨四点和晚上10点是用户最爱玩游戏的两个时间点; 在中午和晚上8点是下载游戏的高峰期。
对越南手游市场几点关键问题的分析总结
a、免费模式是热趋势
在前面的分析中已经提到F2P(In-App-Purchase)模式是越南手游收入的主要形式,因此免费模式 是越南用户最能接受的,并且IAP模式的收益是付费游戏的数倍以上,在安卓平台上尤为明显;
b、全面整合支付工具
除了国际支付卡外,越南支付方式有SMS短讯支付、刮卡、电子钱包、互联网银行、多账户卡。其 中最常见的方式是SMS支付,主要是基于灵活性和普及性两点,推荐使用SMS短讯来进行小额度的支付, 刮卡进行大额支付。至少使用两种以上的支付通道来确保产品的正常收益;
c、有效结合社交网络
Facebook仍然是最大并最常使用的社交网络,尽管其他的社交网络也拥有一部分用户,但是用户聚 集力较为分散。在越南发布一款游戏,加入Facebook的应用程序接口是非常有用的;
d、本地化
为小语种国家的用户进行游戏语言的本地化确实是一件“麻烦事”,但具有越语功能的游戏更容易获得 用户的好感;
越南电商市场现状分析
越南电商市场的现状 世界各国电子商务发展快速,势头压过其他直接零售形式。但由于各方面仍存在限制,导致越南网 上零售业发展还不够强劲,较其它各国相对较慢。 目前,越南目前尚未出现像美国亚马逊、中国淘宝那样的大型电商平台,因此对新兴的电商公司来 说,越南市场依然存在巨大的机会。 2014年,越南B2C电子商务营收5亿美元,人均消费145美元,预计2015年,市场规模将为2013 年的两倍。
在所有网购者中,女性占59%,男性占41%。
从职业方面来看,企业管理人员和员工最大的网购群体,约占41%,这部分群体的人经往往工作繁 忙,因此他们选择上网购物。 学生在网购群体中占了37%,而经商者和生产从事者只占7%。
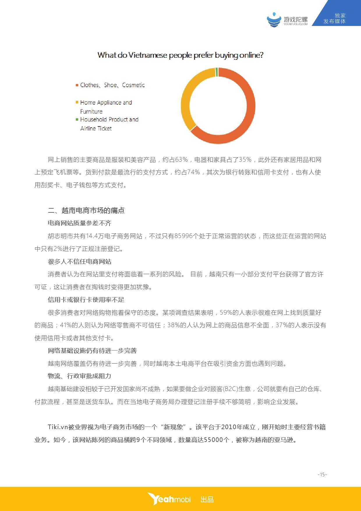
网上销售的主要商品是服装和美容产品,约占63%,电器和家具占了35%,此外还有家居用品和网 上预定飞机票等。货到付款是最流行的支付方式,约占74%,其次为银行转账和信用卡支付,也有人使 用刮奖卡、电子钱包等方式支付。
越南电商市场的痛点
电商网站质量参差不齐
胡志明市共有14.4万电子商务网站,不过只有85996个处于正常运营的状态,而这些正在运营的网站 中只有2%进行了正规注册登记。
很多人不信任电商网站
消费者认为在网站里支付将面临着一系列的风险。 目前,越南只有一小部分支付平台获得了官方许 可证,这让消费者在掏钱时变得更加犹豫。
信用卡或银行卡使用率不足
很多消费者对网络购物抱着保守的态度。某项调查结果表明,59%的人表示很难在网上找到质量好 的商品;41%的人则认为网络零售商不可信任;38%的人认为网上的商品信息不全面,37%的人表示没有 使用信用卡或者其他支付卡。
网络基础设施仍有待进一步完善
越南网络覆盖仍有待进一步完善,同时越南本土电商平台在吸引资金方面也遇到问题。
物流、行政审批成阻力
越南基础建设相较于已开发国家尚不成熟,如果要做企业对顾客(B2C)生意,公司就要有自己的仓库、 付款流程,甚至是送货车队。而在当地电子商务局办理登记注册手续不够简明,影响企业发展。
Tiki.vn被业界视为电子商务市场的一个“新现象”。该平台于2010年成立,刚开始时主要经营书籍 业务。如今,该网站陈列的商品横跨9个不同领域,数量高达55000个,被称为越南的亚马逊。
越南电子商务4大趋势
- 更加注重产品网页内容。由于谷歌搜索方式的改变,使得搜索页面中出现的网页列表完全不同。 只要有吸引力的实质性内容就能得到谷歌的“注意”,这对于电子商务网页而言有很大的意义;
- 移动化。现今移动业务日益发展,在越南一些地方,通过手机进行网上购物也十分普遍; c. 注重发展有区别性的产品和服务。这种个性化、多变化的发展趋势在今后非常重要;
- 免费和快速的物流。目前,已有不少电子商户对网上消费者推出促销活动,交货时提供免费或优 惠的物流服务。
越南市场总结
- 越南市场是一个新兴市场,得益于政府在税务方面的政策扶持,总体发展比较快。硬件、网络 两个方面处于高速发展的状态,对于手游产业可以起到比较好的推动作用。
- 通过前面的研究分析,越南的手机游戏市场正在所谓的“黄金时期”,用户需求很大,但是满足 需求的实际产品供给却不多。
- 在越南,开发游戏成本比较高,而且许可证办理手续复杂且要求多,从而导致越南的游戏玩家 喜欢玩外国游戏,特别是来自中国并经过改编以适应本土市场的游戏。也正因为如此,阮哈东开发的本 土手游《Flappy Bird》才让人们格外关注。
- 广告方面,在越南进行推广时,应该注重与Wap渠道合作。由于用户之前使用JAVA机时养成的 使用Wap浏览的习惯,在目前安卓的低端机中,小型的Wap网站仍然是一个重要的广告推广渠道。 Wap 网站虽然内容简单,但是能吸引的用户高达百万。对于小型游戏,比较适合这类渠道。
- 博彩类、在线游戏通过SMS短讯服务的广告形式较为普遍。然而这种方式会造成用户的不满情 绪,同时还可能受到政府的制约。
更多阅读:


























