一、行业所处的生命周期和行业规模
(一)我国医疗器械制造业发展历程及现状
中国医疗器械市场需求近年来持续增长,预计未来仍有较大增长空间。近年来,中国医疗器械产业发展和投资较为活跃,国家战略型新兴产业政策导向和国内医疗卫生机构装备的更新换代需求,将使未来医疗器械消费市场持续增长。
过去13年来,中国医疗器械市场销售规模由2001年的179亿元增长到2013年的2,120亿元,剔除物价因素影响,13年间增长了10.84倍。据中国医药(17.33,1.580,10.03%)物资协会医疗器械分会抽样调查统计,2014全年全国医疗器械销售规模约2,556亿元,比2013年的的2,120亿元增长了436亿元,增长率为20.57%。
全球医药和医疗器械的消费比例约为1:0.7,欧美日等发达国家已达到1∶1.02,全球医疗器械市场规模已占据国际医药市场总规模的42%,并有扩大之势。2014年我国医疗器械市场总规模约为2,556亿元,医药市场总规模预计为13,326亿元,医药和医疗消费比为1:0.19,2013年的医药和医疗消费比为1:0.2,预计未来医疗器械市场仍有较广阔的成长空间。
我国医疗器械生产企业数量逐年上升:2010年为14337家,其中一类医疗器械生产企业4015家,二类医疗器械生产企业7906家,三类医疗器械生产企业2416家,国家及省级重点监管企业1863家。截至2012年11月末,全国医疗器械生产企业数量迅速增加至1.6万多家,国有企业、外资企业和合资企业、私有企业分别占3%、37%和60%。其中,产值过亿元的企业有200多家;产值过10亿元的企业不足20家,且外资企业、合资企业占绝大多数。2011年的统计数据显示,外商和港、澳、台投资企业构成我国医疗器械行业的主体力量,其资产占我国医疗器械行业总资产的43%。
国内医疗器械生产企业众多,市场集中度较低,按地域分布则集中于以上海、深圳为代表的东、南沿海地区国产品牌医疗器械产业呈现“多、小、高、弱”的特点:第一是生产企业多,截至2013年底,全国共有医疗器械生产企业15698家;第二是企业规模小,2013年医疗器械产业市场总产值为2,120亿元,平均每个企业产值约1,350万元,比上一年度增加了150万元、12.5%;第三是产品集中度高,医疗器械产品种类3,500多种,平均每种产品十多个注册证;第四是相对国际知名品牌,技术水平比较弱。近年来随着我国技术水平的不断进步和精密制造和机电一体化设备的制造能力不断增强,我国医疗器械行业发展迅速。2000 年至 2012 年医疗器械行业规模平均每年递增 20%以上。2012 年,我国医疗器械市场规模已超过 1500 亿元,中国已成为亚洲医疗器械生产大国和全球医疗器械十大新兴市场之一。 未来几年内,中国将超过日本,成为全球第二大医疗器械市场。
总体而言,医疗器械类上市公司具有一定的规模优势,但产业集中度依然不够:2014年,20家从事医疗器械生产经营的上市公司全年销售收入预估为372亿元,占行业总销售额的14.55%。从地域分布来看,我国医疗器械行业集中在东、南部沿海地区。以上海、江苏为代表的长江三角地区和以北京为代表的渤海湾地区主要是招商引资,以外资企业为主体而形成优势产业集群。长江三角洲地区以一次性注射和输液器等产品在全国占绝对优势;北京地区以通用电气公司为代表的CT机占绝对优势;深圳的医疗器械产业从无到有,在短短的10余年内,已发展成为我国高端医疗器械产业重要的制造加工基地,医学影像诊断设备、病人监护仪等产品在国际市场上也占有一席之地,发展势头强劲。
(二)行业企业发展空间
根据尚普咨询发布的《2011年中国医疗器械行业分析及发展前景预测报告》显示,预计到2015年,中国整个医疗仪器与设备市场预计将近3,400亿元。目前全球医疗器械占医药市场总规模的42%,而我国医疗器械占医药市场总规模的14%,市场发展前景潜力巨大。据中国医药物资协会医疗器械分会统计,截至 2013年12月,国内持有医疗器械生产许可证的企业1.57万家,其中在国内外上市的医疗器械超过35家。国内取得医疗器械的注册证的医疗器械品种93,592种,同比基本持平,取得医疗器械注册证的进口医疗器械34,655种。
我国对医疗器械实行注册制, 国家食品药品监督管理总局 2014 年 11 月公布的 2013 年度“药监统计”,当年Ⅰ类、Ⅱ类医疗器械再注册数量增幅较大。其中,Ⅰ类再注册数量为3,738 个,比上一年度的2,739个增长了36.47%;Ⅱ类再注册达到了5,801 个,比上一年的3,300 个增长了75.79%。
我国推进数字诊疗装备的发展以及国产化的政策导向非常明确。根据国务院发布的《“十二五”国家自主创新能力建设规划》、工业与信息化部发布的《“十二五”国家战略性新兴产业发展规划》、《医药工业“十二五”发展规划》,科学技术部发布的《国家“十二五”科学与技术发展规划》,先进的医疗器械是关系国计民生的重要产业,是我国大力发展和培育的战略性新兴产业的重点领域,“十二五”期间,我国大力推进医学影像设备的核心部件、关键技术的开发、中高端产品的研制,培育具有较强自主创新能力的骨干企业,提高设备的国产化水平,提高我国医疗器械行业的国际竞争力。公司各系列产品均为重点发展产品。
2014年至今,国家有关监管部门采取了积极措施,为医疗器械行业创造良好的发展环境:2014年,国家食品药品监督管理局开展了为时5个月的“五整治”专项行动,重点整治了医疗器械虚假注册申报、违规生产、非法经营、夸大宣传、使用无证产品等五种行为,有效规范了市场,有利于医疗器械产业的健康发展;2015年3月,科学技术部印发《数字诊疗装备重点专项实施方案(征求意见稿)》,2015年到2020年期间,医疗器械行业发展的主要任务为重大装备研发、前沿和共性技术创新、应用解决方案研究、应用示范和评价研究。经过“十二五”期间的推进发展以及国产化的产业政策导向和铺垫,未来我国将进一步加大数字诊疗装备产业的政策和投入力度,“十三五”期间数字诊疗装备行业将实现突破和收获,未来国产数字诊疗设备将继续高速发展。
而医疗影像诊断设备属于中高端医疗设备,主要为临床诊断、治疗提供重要保障,也为临床科学研究提供重要平台,常用的医疗影像诊断设备包括:X射线机、磁共振成像(MRI)设备、计算机断层扫描(CT)设备等。
2014年是国内医疗影像诊断设备行业变革的重要一年。国家战略层面的大力支持、一系列新政策的出台促进国内医院采用国产设备替代进口设备,加上自身技术、人才以及资金的积累,国内医疗影像诊断设备企业正面临重大发展机遇。预计未来几年内,医疗影像诊断设备国产化的进程将实现加速,带动国内企业市场规模迅速扩大。
二、行业竞争格局及行业壁垒
(一)行业竞争格局
根据经营规模和市场占有率,国内市场上的医学影像诊断设备制造企业基本可分为三个梯队,公司位于第二梯队。第一梯队是跨国医疗器械企业,包括飞利浦、通用电气、西门子等;这部分企业具备较高的软件产品和硬件设备的研发、集成和销售能力,产品线除了覆盖主要的医学影像诊断设备外,在其他类别的医疗器械产品上也多有建树。目前第一梯队的跨国医疗器械企业占据我国医学影像诊断设备市场较高。
第二梯队是蓝韵、安健科技、万东医疗、鱼跃、迈瑞医疗、新黄浦(12.30,-1.370,-10.02%)、联影医疗在内的国内优秀医疗器械企业,此类企业的品牌和技术日渐成熟,产品质量与性能可与进口设备相媲美,以高性价比和优质售后服务受到越来越多医疗单位的欢迎。他们是该行业的主要竞争对手,产品正在由模拟时代向数字化转变。我司的即为数字化产品,综合竞争实力在优秀国产设备遴选目录中排名第八位。
第三梯队主要为技术能力较弱、产品较为低端、竞争力较弱的的众多小规模医疗器械生产企业。
(二)行业进入壁垒
医疗器械行业的新进入企业要实现规模化,并与现有企业竞争,主要存在以下壁垒:
1、准入壁垒
一次性医疗器械产品涵盖一类、 二类和三类医疗器械,国家药监部门实行严格的医疗器械生产企业许可证和产品注册制度, 新进入该行业的企业需要通过省级药监部门的审核,在取得《医疗器械生产企业许可证》和《医疗器械经营企业许可证》后方可经营;此外,行业内的生产企业必须在获得产品注册证之后才能进行对应医疗器械产品的生产和销售。医疗器械生产企业的审核要求严格,从事第二类、第三类医疗器械生产的企业应具有与生产要求相适应的生产设备、场地和环境,其生产、质量和技术负责人需要具备合格的专业能力;在医疗器械注册方面, 申请一类医疗器械注册的企业需要具有合格的质量管理能力以及相应的资源条件,应提供产品全性能检测报告,而申请二类、三类医疗器械注册的企业需要提供产品技术报告、安全风险分析报告、产品性能自测报告、临床试验资料以及医疗器械检测机构出具的产品注册检测报告等资料,在产品试制、 注册检验、临床试验、注册申报等环节有更为严格的标准和管理规定。
企业只有在满足生产环境、人员素质、设备配置等方面要求的前提下才能从事医疗器械生产, 而各类产品的销售均需要在完成一系列检测、 分析、 临床试验,并通过产品注册的前提下进行,对新进入的企业而言有较高障碍。
2、技术壁垒
医疗器械行业是一个多学科交叉、知识密集、资金密集型的高技术产业,行业产品是综合了医学、生物力学、医用材料学、机械制造等多种学科的高新产品。产品专有技术积累和科研开发能力的培养是一个长期的过程, 一般企业在短时间内无法迅速形成。同时本行业对生产环境,产品的制造工艺和制造设备都有极高的要求,生产和加工工艺将直接决定产品的性能和使用效果,直接影响到手术的成功率。对于大部分用户而言,产品主要生产设备都是根据自身的生产工艺量身定制,在长期的生产过程中不断优化和改进。对于缺乏符合要求的工艺设备以及缺乏长期的工艺技术经验积累的企业很难生产出质量稳定的合格产品。
3、市场渠道壁垒
建立覆盖全国的销售网络和售后服务体系需要大量的资金投入,而销售及售后服务网络的维护需要大量的高利润空间产品作为支撑;医疗卫生系统的招标项目条件一般设置较高,需要多年良好的经营业绩和产品质量以及完善的售后服务网络,新进入者难以进入招标市场。医疗器械的销售由于覆盖地域广、专业性高、客户分散等特点,行业内公司普遍采用“经销为主、直销为辅”经营模式向最终用户销售。
经销商除需要具备一定的资金实力和营销能力外, 还需能够对终端用户提供专业化的服务,帮助医师协调解决使用中遇到的问题,而这些经销商基本都已经和目前先期进入的企业开展了长期、稳定的合作,新进入本行业的企业很难在短时间内找到合适的经销商队伍。
此外,建设完善的营销网络体系,不仅需要大量的前期资金投入,更需要长期积累的对市场的深刻认识和前瞻把握, 以及不断为顾客创造价值所形成的品牌效应,新进入者短时间内无法培育强大的营销渠道。
4、人才壁垒
医疗器械行业是特殊的高科技行业,医疗器械产品综合了医学、电子、自动化控制等多种学科的新技术,缺乏技术和科研开发能力的企业难以进入。核心技术人才需要具备医学、电子、自动化控制等综合知识,还须具备多年的同行业实践经验;销售人员需要具备市场营销和产品性能、使用等多方面知识;这些人才难以在短期内培养。
5、资金壁垒
医疗器械行业是高投入行业,没有一定规模的资金投入进行产品研发以及建立销售和服务网络,企业难以在市场上生存。
6、品牌壁垒
医疗器械关系到使用者的生命健康,客户在选择产品时对品牌尤其关注,优质产品多年积累的品牌效应,是新进入者短期内难以逾越的障碍。
三、行业与行业上下游的关系
医疗器械行业技术进步、 企业成长和市场扩展等都与上下游行业有着密切的关联关系。医疗器械产品对原材料品质要求高、需求品种多而繁杂,医疗器械行业上游为材料、电子、机械、有色金属(3978.04,-242.420,-5.74%)等行业,上游行业的科技进步将直接影响到医疗器械的技术走向,如上游行业加工制造能力决定了原材料或半成品的质量、技术水平和成本,。
医疗器械行业的下游主要是最终消费者, 产品通过医院等医疗机构直接用于消费者,消费需求和消费能力决定了市场容量的大小,这些都影响和决定了医疗器械产品的市场前景和经济收益。
四、国家对该行业的监管体制和政策
1、行业主管部门、监管体制和行业政策
(1)行业主管部门及职能
我国医疗器械行业的主管部门是国家食品药品监督管理总局,其职能包括:负责医疗器械监督管理的法律法规草案,拟订政策规划,制定部门规章,并组织实施和监督检查;负责组织制定、公布医疗器械标准、分类管理制度以及医疗器械研制、生产、经营、使用质量管理规范并监督实施;负责医疗器械注册并监督检查,建立医疗器械不良事件监测体系,并开展监测和处置工作;负责制定医疗器械监督管理的稽查制度并组织实施,组织查处重大违法行为。建立问题产品召回和处置制度并监督实施。
国家食品药品监督管理总局主管全国医疗器械监督管理工作,县级以上地方人民政府食品药品监督管理部门负责本行政区域的医疗器械监督管理工作。
(2)行业监管体制
医疗器械行业是国家重点管理行业之一。国家发展和改革委员会负责实施医疗器械行业产业政策,研究拟订行业发展规划,指导行业结构调整及实施行业管理;卫生部负责拟订卫生改革与发展战略目标、规划和方针政策,起草医疗器械相关法律法规草案,制定医疗器械规章,依法制定有关标准和技术规范;国家食品药品监督管理总局负责对医疗器械的研制、生产、流通和使用进行行政监督和技术管理。
我国医疗器械行业目前实行分类监督管理。监督管理包括监督产品、产品使用及监督医疗器械生产企业。监督产品旨在验证产品的安全性和有效性。监督生产企业旨在保证产品质量稳定、安全和有效,体现在审核生产制造企业质量管理体系,并定期复查。我国审查医疗器械的质量管理体系标准,采用医疗器械行业标准YY/T 0287-2003《医疗器械质量管理体系用于法规的要求》,该标准等同采用ISO13485《医疗器械质量管理体系用于法规的要求》。
A. 医疗器械按风险程度实行分类管理
①第一类是风险程度低,实行常规管理可以保证其安全、有效的医疗器械;②第二类是具有中度风险,需要严格控制管理以保证其安全、有效的医疗器械;③第三类是具有较高风险,需要采取特别措施严格控制管理以保证其安全、有效的医疗器械。
B. 医疗器械实行产品备案及注册管理制度
第一类医疗器械实行产品备案管理,第二类、第三类医疗器械实行产品注册管理。受理注册申请的食品药品监督管理部门,根据技术评审机构评审意见作出决定,对符合安全、有效要求的,准予注册并发给《医疗器械注册证》。
①第一类医疗器械产品备案,由备案人向所在地设区的市级人民政府食品药品监督管理部门提交备案资料;②申请第二类医疗器械产品注册,注册申请人应当向所在地省、自治区、直辖市人民政府食品药品监督管理部门提交注册申请资料;③申请第三类医疗器械产品注册,注册申请人应当向国务院食品药品监督管理部门提交注册申请资料。
C. 医疗器械生产企业实行备案及生产许可制度
①从事第一类医疗器械生产的,由生产企业向所在地设区的市级人民政府食品药品监督管理部门备案;②从事第二类、第三类医疗器械生产的,生产企业应当向所在地省、自治区、直辖市人民政府食品药品监督管理部门申请生产许可。食品药品监督管理部门按照行业主管部门制定的医疗器械生产质量管理规范的要求进行核查。对符合规定条件的生产企业,准予许可并发给《医疗器械生产许可证》。从事第二类、第三类医疗器械生产的企业,需要获得《医疗器械注册证》及《医疗器械生产许可证》。
③出口医疗器械的企业应当保证其出口的医疗器械符合进口国(地区)的要求。从事第二类医疗器械经营的,由经营企业向所在地设区的市级人民政府食品药品监督管理部门备案;从事第三类医疗器械经营的,经营企业应当向所在地设区的市级人民政府食品药品监督管理部门申请经营许可,获批并取得《医疗器械经营企业许可证》。
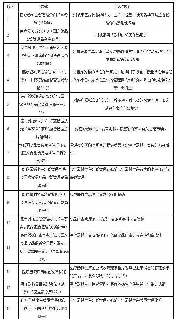
2、公司所在行业涉及的主要法律法规以及政策如下:
五、影响行业发展的有利因素和不利因素
(一)有利因素
1、国家政策的大力扶持
2014年至今,国家有关监管部门采取了积极措施,为医疗器械行业创造良好的发展环境:2014年,国家食品药品监督管理局开展了为时5个月的“五整治”专项行动,重点整治了医疗器械虚假注册申报、违规生产、非法经营、夸大宣传、使用无证产品等五种行为,有效规范了市场,有利于医疗器械产业的健康发展;2015年3月,科学技术部印发《数字诊疗装备重点专项实施方案(征求意见稿)》,2015年到2020年期间,医疗器械行业发展的主要任务为重大装备研发、前沿和共性技术创新、应用解决方案研究、应用示范和评价研究。经过“十二五”期间的推进发展以及国产化的产业政策导向和铺垫,未来我国将进一步加大数字诊疗装备产业的政策和投入力度,“十三五”期间数字诊疗装备行业将实现突破和收获,未来国产数字诊疗设备将继续高速发展。
国家中长期发展规划均将医疗器械产业作为重点发展的领域,其中2006 年《国家中长期科学和技术发展规划纲要》首次写入医疗器械产业发展的内容。随着国家经济实力的增强,多种类型科研或开发资助项目(如 863 计划、国家重点专项、产业化专项等)中,列入医用材料与制品相关课题明显增加。国家在医用材料及制品领域科研开发上的巨额投入,大幅度地提高了行业的技术水平,缩短了产品更新周期。
2011年,科技部发布《医疗器械科技产业“十二五”专项规划》中,将“突破一批共性关键技术和核心部件,重点开发一批具有自主知识产权的、高性能、高品质、低成本和主要依赖进口的基本医疗器械产品,满足我国基层医疗卫生体系建设需要和临床常规诊疗需求” 纳入我国医疗器械发展的总体目标; 2006 年,国务院发布《国家中长期科学和技术发展规划纲要(2006-2020 年) 》作为科技发展指导性文件,将“关键医疗器械取得突破,具备产业发展的技术能力”纳入发展目标,将“疾病防治重心前移,坚持预防为主、促进健康和防治疾病结合,研究预防和早期诊断关键技术,显著提高重大疾病诊断和防治能力,研制先进医疗设备,推进医疗器械的自主创新”纳入发展思路,要求“重点开发新型治疗和常规诊疗设备”。
2、医疗器械市场前景广阔
医疗器械行业大量应用新技术、新材料,涉及光学、电子、超声、磁、同位素、计算机等多学科的交叉融合,包括人工材料、人工脏器、生物力学、监测仪器、诊断设备、影像技术、信息处理、图像重建等多种科技率先在医疗器械产品中应用。
3、下游市场前景广阔
随着《“十二五”期间深化医药卫生体制改革规划暨实施方案》的推出,新医疗体制改革方案进一步强调医疗卫生事业的公益性质, 着力加快健全全民医保体系,巩固完善基本药物制度和基层医疗卫生机构运行新机制,积极推进公立医院改革,统筹做好基本公共卫生服务均等化、 医疗卫生资源配置、 社会资本办医、医疗卫生信息化、 药品生产流通和医药卫生监管体制等方面的配套改革。 根据《深化医药卫生体制改革 2013 年主要工作安排》 ,目前城镇职工基本医疗保险、城镇居民基本医疗保险和新型农村合作医疗覆盖城乡全体居民三项基本医疗保险参保(合)率稳定在95%以上。公司的最终客户所属的行业主要为各级医院、社区或乡村卫生服务站、各地疾控中心以及其他医疗卫生服务机构。随着医疗体制改革的推进、我国经济的发展及老龄化的加剧, 下游行业客户的完善与健全将会为公司提供更大的市场空间。
(二)不利因素
1、国外企业的竞争
目前全面掌握关键生物及新材料产业化技术的是国外几大医疗器械企业如通用、飞利浦公司等,他们具有从上游材料研发到下游产业化应用的完整产业链优势。近年来,我国在该领域的追赶速度日益加快,但目前国内尚没有企业有能力全面掌握上游材料研发领域的控制力,并保持与国际同步的升级和创新。除此之外,国内企业在资本能力及品牌影响力等方面与国外的厂商差距明显。
2、新进入企业的威胁
医疗器械产品较高的毛利率水平和巨大的市场成长空间将吸引更多的国内外生产厂家进入该行业,尤其是实力雄厚的大企业,可以凭借其成熟的市场经验及资金优势通过对国内可比公众公司生产企业进行并购,从而占据或扩张其在国内医疗器械行业的市场份额,加剧市场竞争的激烈程度。行业现有厂商要维持其行业的领先性,必须加大研发投入,增强自主创新能力,不断推出新产品、完善产品线,并且扩充融资渠道,通过资本化与市场化的规范运作,才能保证其市场竞争中的优势地位。
3、产品附加值较低,竞争激烈
低附加值产品虽然拥有一定的国际市场份额,但对行业发展的贡献不大。不少企业已成为海外市场的“制造中心”,赚取低额的制造费用。加上近年国内用工成本在不断提高,医疗器械企业运营成本不断上升,这给不少中小企业的生存发展带来了严峻的挑战。随着行业不断规范,部分中小型医疗器械企业更是面临被淘汰的风险。在国际市场,中国医疗器械企业已经面临中国制造低成本优势逐渐减弱、甚至消失的境地;在国内市场,低成本、低价格的结果是激烈的市场竞争,规模企业的成本优势逐渐得到体现,更多的中小企业面临生存和发展问题。
4、研发能力不足、创新能力薄弱
目前国内绝大部分的医疗器械生产企业缺乏技术创新能力,研究设备和基础条件差、研发投入不足、科技成果转化能力薄弱,在各高端医疗设备领域,没有技术和实力去超越跨国企业及国内主流企业,只能走仿制的道路,大打价格战。
更多阅读:

