2014年,黑龙江省深入实施“五大规划”发展战略和十大重点产业建设,及时出台促进经济稳增长65条措施,深入挖掘经济增长潜力,经济呈现平稳快速增长。互联网建设及发展呈现出良好态势,网民规模平稳增长,网络基础设施建设及网络技术应用能力有所提升。
网民规模、农村网民规模稳步增长,网民结构更趋稳定成熟
截至2014年12月,黑龙江省网民规模达1599万人,全年共计新增网民85万人。互联网普及率为41.7%,较2013年底提升了2.2个百分点。黑龙江省互联网产业发展稳中求进,全省网民规模稳步增长。
截至2014年12月,黑龙江省农村网民规模达401万人,农村网民占比由2013年的23.0%提升至25.1%。2014年,黑龙江省农民人均纯收入突破万元。新技术、新材料、新装备的推广应用有效改善农村地区居住环境,县城基础设施建设加速农村非网民的转化率。
2014年,黑龙江省20-29岁、30-39岁网民占比较2013年分别提升1.1、1.2个百分点,30-39岁较全国水平高出3.8个百分点。大学本科、高中/中专/技校学历者比例较2013年增长较为明显,初中学历、大学本科以上学历者比例分别高于全国平均水平2.6、2.7个百分点,网民结构更趋稳定成熟。
手机成为黑龙江省网民第一大上网终端,移动互联网发展加速赶超
截至2014年12月,手机成为黑龙江省网民上网的第一大终端,使用率为80.8%。2014年,黑龙江省扩大3G网络覆盖范围,积极开展4G网络建设,进一步提升网络服务能力,移动互联网发展良好。截至2014年12月,黑龙江省手机网民规模达1292万人,较2013年底增加132万人,黑龙江省网民中使用手机上网人群占比由2013年76.6%提升至80.8%。
网络应用工具性特征突出,商务交易类网络应用使用率提升
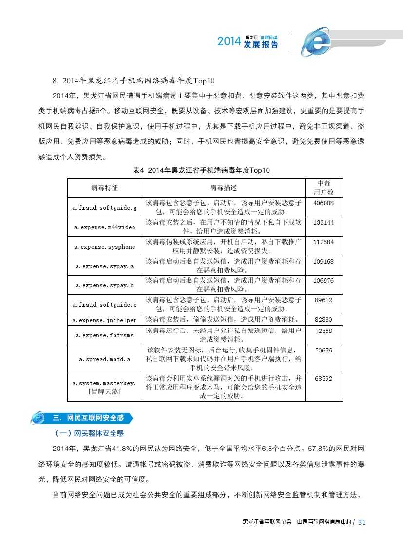
2014年,黑龙江省各类互联网应用发展较为平稳。即时通信作为黑龙江省网民第一大上网应用,使用率由2013年81.1%提升至90.2%;2014年,黑龙江省大力发展现代物流业、电子商务业、金融保险业等新形态服务产业,逐步形成较为完善的物流、信息流、资金流,在一定程度上促进网络购物、团购、网上支付、网上银行等商务交易类互联网应用使用率提升。
更多阅读:


































































































