内容简介
《谁说菜鸟不会数据分析(全彩)》形式活泼,内容丰富而且充实,让人有不断阅读下去的动力。读者完全可以把《谁说菜鸟不会数据分析(全彩)》当小说来阅读,跟随主人公小白,在Mr.林的指点下轻松掌握数据分析的技能,提升职场竞争能力。
《谁说菜鸟不会数据分析(全彩)》适合需要提升自身竞争力的职场新人;在市场营销、金融、财务、人力资源管理中需要作数据分析的人士;经常阅读经营分析、市场研究报告的各级管理人员;从事咨询、研究、分析等专业人士。
编辑推荐
《谁说菜鸟不会数据分析(全彩)》沈浩,张文彤等15位业内专家悉心评论。
媒体推荐
在知识经济与信息技术时代,每个人都面临着如何有效地吸收、理解和利用信息的挑战。那些能够有效利用工具从数据中提炼信息、发现知识的人,最终往往成为各行各业的强者!
这本书向我们清晰又友好地介绍了数据分析方法、技巧与工具,强烈推荐读一读这本书,它或许会给你带来意想不到的收获!
——沈浩
中国传媒大学电视与新闻学院,教授:调查统计研究所,副所长
数据挖掘研发中心,首席技术顾问
统计学是一门很难,但是很有趣,更是很有用的工具学科。懂得如何使用它的人总是乐在其中,而尚未入门的人则畏之如虎。国内讲述统计学理论,以及讲述统计软件操作的书籍可谓汗牛充栋,但是多数流于理论,疏于应用和实践指导。很大一部分读者需求未被满足。
近年来随着信息技术的普及,各行各业的业务数据自动化趋势愈来愈明显,使得数据分析的需求开始从统计专业人士向各行业人员全面扩展。在此背景之下,出版一本能够深入浅出,从实际应用的角度介绍统计分析基础知识的书就变得很有必要。
这本书在理论和实践的平衡方面做了很有价值的尝试,基于最为普及的Excel、5W21_1、PEST等数据分析方法论,深入浅出地介绍了如何满足具体工作中的常见统计分析需求,对于需要应用统计分析,但是又未接受过这方面系统培训的读者来说,本书应当是一本非常合适的数据分析入门教材。
——张文彤博士
英德知联恒市场咨询(上海)有限公司新事业开友部,全国枝术总监
作者简介
刘夏璐,暨南大学硕士。曾在腾讯、雅芳中国等知名企业有PM、数据分析实习经历。热衷于研究数据、图表与互联网产品。目前是一名在互联网浪潮中扑腾的后生。
狄松,英国南安普顿大学理学硕士,主修市场分析,现服务于全球著名市场研究公司,任高级研究员,主要从事数据分析,建模等工作。获得SPSS高级认证,高级调查分析师证书,具有多年数据分析经验,略懂Excel、PPT以及SPSS、Minitab等工具。
目录
1.1 数据分析是“神马” /14
1.1.1 何谓数据分析 /14
1.1.2 数据分析的广阔前景 /15
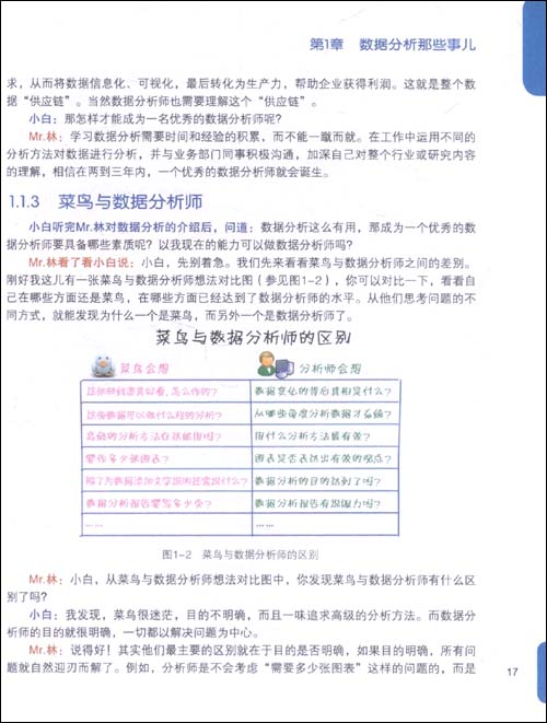
1.1.3 菜鸟与数据分析师 /17
1.1.4 数据分析师的基本素质 /18
1.2 数据分析六步曲 /21
1.2.1 明确分析目的和内容 /22
1.2.2 数据收集 /22
1.2.3 数据处理 /23
1.2.4 数据分析 /24
1.2.5 数据展现 /25
1.2.6 报告撰写 /25
1.3 几个常用指标或术语 /26
1.4 本章小结 /31第2章 无米难为巧妇——数据准备
2.1 理解数据 /34
2.1.1 字段与记录 /34
2.1.2 数据类型 /35
2.1.3 数据表 /36
2.1.4 问卷录入 /37
2.2 初识Excel /40
2.2.1 菜单操作 /41
2.2.2 函数 /44
2.2.3 图表 /48
2.2.4 宏 /49
2.2.5 快捷键 /51
2.3 数据来源 /53
2.3.1 导入外部数据 /53
2.3.2 手动输入数据更灵活 /59
2.4 本章小结 /62
第3章 三心二意——数据处理
3.1 何为数据处理 /64
3.1.1 “三心二意”处理数据 /64
3.1.2 数据处理的内容 /66
3.2 数据清洗 /67
3.2.1 清洗数据时的小妙招 /68
3.2.2 重复数据处理 /74
3.2.3 处理缺失数据 /79
3.2.4 检查数据逻辑错误 /85
3.3 数据加工 /91
3.3.1 数据抽取 /92
3.3.2 数据计算 /98
3.3.3 数据分组 /104
3.3.4 数据转换 /106
3.4 数据抽样 /112
3.5 本章小结 /114
第4章 工欲善其事必先利其器—— 数据分析
4.1 数据分析方法论 /116
4.1.1 数据分析方法论与数据分析法的区别 /117
4.1.2 PEST分析法 /118
4.1.3 5W2H分析法 /120
4.1.4 逻辑树分析法 /122
4.1.5 4P营销理论 /123
4.1.6 用户行为理论 /124
4.2 数据分析方法 /126
4.2.1 对比分析法 /126
4.2.2 分组分析法 /131
4.2.3 结构分析法 /132
4.2.4 平均分析法 /132
4.2.5 交叉分析法 /133
4.2.6 综合评价分析法 /134
4.2.7 杜邦分析法 /138
4.2.8 漏斗图分析法 /140
4.2.9 矩阵关联分析法 /140
4.2.10 高级数据分析方法 /146
4.2.11 数据分析的三大误区 /147
4.3 数据分析工具 /148
4.3.1 初识数据透视表 /148
4.3.2 创建数据透视表的三步法 /149
4.3.3 数据透视表分析实践 /152
4.3.4 多选题分析 /158
4.3.5 数据透视表小技巧 /163
4.4 本章小结 /168
第5章 给数据量体裁衣——数据展现
5.1 揭开图表的真面目 /170
5.1.1 图表的作用 /170
5.1.2 经济适用图表有哪些 /171
5.1.3 根据关系选择图表 /172
5.1.4 图表制作五步法 /177
5.2 表格也疯狂 /178
5.2.1 突出显示单元格 /178
5.2.2 项目选取 /179
5.2.3 数据条 /179
5.2.4 图标集 /180
5.2.5 迷你图 /182
5.3 给图表换装 /183
5.3.1 平均线图 /183
5.3.2 双坐标图 /185
5.3.3 竖形折线图 /188
5.3.4 瀑布图 /191
5.3.5 帕累托图 /193
5.3.6 旋风图 /197
5.3.7 人口金字塔图 /202
5.3.8 漏斗图 /204
5.3.9 矩阵图(散点图) /206
5.3.10 发展矩阵图 /210
5.3.11 改进难易矩阵(气泡图) /212
5.4 本章小结 /214
第6章 专业化生存——图表可以更美的
6.1 别让图表犯错 /217
6.1.1 让图表“五脏俱全” /217
6.1.2 要注意的条条框框 /219
6.1.3 图表会说谎 /231
6.2 浓妆淡抹总相宜——图表美化 /235
6.2.1 图表美化的三原则 /236
6.2.2 略施粉黛——美化图表的技巧 /239
6.2.3 图表也好“色” /245
6.3 如虎添翼的招儿 /254
6.3.1 我的图表模板 /254
6.3.2 快速制图 /256
6.3.3 添加数据系列 /257
6.3.4 添加标签小工具 /258
6.3.5 智能“照相机” /261
6.3.6 修剪超大值 /264
6.3.7 制作图表时通用的快捷操作 /265
6.4 本章小结 /266
第7章 专业的报告——体现你的职场价值
7.1 初识数据分析报告 /269
7.1.1 数据分析报告的定义 /269
7.1.2 数据分析报告的写作原则 /269
7.1.3 数据分析报告的作用 /271
7.1.4 数据分析报告的种类 /272
7.2 数据分析报告的结构 /274
7.2.1 标题页 /275
7.2.2 目录 /277
7.2.3 前言 /278
7.2.4 正文 /279
7.2.5 结论与建议 /280
7.2.6 附录 /281
7.3 撰写报告时的注意事项 /282
7.4 报告范例 /283
7.5 本章小结 /290
第8章 数据分析技能持续提升
8.1 软件工具 /292
8.1.1 数据分析类工具 /292
8.1.2 数据展现类工具 /296
8.2 论坛 /299
8.2.1 数据分析类论坛 /299
8.2.2 数据展现类论坛 /301
8.3 博客 /301
8.3.1 数据分析十大博客 /302
8.3.2 PPT十大中文博客 /304
8.4 本章小结 /305
写在后面的Q/A /306
文摘
版权页:

插图:


话说小白过五关斩六将,通过严格的面试,最终从众多优秀毕业生中脱颖而出,成为公司的一员。在报到的第一天,公司HR向小白介绍了她的职位——公司牛董的助理,负责文秘工作,可能需要做一些数据分析之类的活儿。小白一听到数据分析这个词,就感觉头皮发麻,这时,她的脑子里幻想出一些穿白大褂的科研人员在实验室的计算机前不断忙碌的场景。虽然在上大学时也使用过Excel,但是如果要做数据分析工作,她还真的有些不知如何下手。无数个问号涌到她的脑海中:数据分析到底要做什么呢?我要怎么做数据分析?老板想要看什么样的结果呢?……唉,只好边走边干了。
HR看出小白的心事,说道:关于数据分析你不用太担心,如果遇到难题,你可以请教我们公司的Mr.林,他在这方面可是专家喔!
小白一听有救星,立马兴奋起来,好像抓到救命稻草一样,想赶紧找到这位大师级人物,然后一股脑把疑问全倒出来。
HR:小白,你跟我来吧,我给你引荐-FMr.林。
小白:好的。
说着小白跟HR来到了Mr.林的办公桌旁,HR说道:Mr.林,这是我们公司新来的同事,叫小白,现担任牛董助理,她的部分工作涉及数据分析,到时候有问题还要麻烦您多多指点了。
小白紧跟着说道:Mr.林,您好,请多多指教。
Mr.林:呵呵,太客气了,有问题直接来找我就可以了。
小白趁机说道:我现在就有问题,您现在是否有时间帮我解答下?数据分析是干什么的,具体要怎么做?
Mr.林听完笑了起来:你还真是不客气呀,好吧,你刚进公司,我就先给你做个简单的培训,带你入个门吧,以后的修行可就靠你自己努力了。
小白用力点着头,HR见这“师徒”二人颇有一见如故之感,大致交代一番后,就离开了。
更多阅读:

![谁说菜鸟不会数据分析(全彩) [平装] 谁说菜鸟不会数据分析(全彩) [平装]](http://www.199it.com/wp-content/uploads/2012/04/ca4dd68a317c68c70e2444416.jpg)