2014年,我国传媒业市场并购继续延续着2013年的火爆之势,在传媒业市场快速发展、相关政策利好、消费升级等有利因素的推动下,并购数量和并购规模都取得了新突破,并出现了诸多新特点。
一、传媒业市场并购活跃
1.交易数量超200起
综合Wind等数据,2014年,我国传媒业共发生200多起传媒行业并购,远超2013年并购数量,包括影视、游戏、互联网媒体、有线和卫星电视等子行业,差不多每两天就发生一起并购。
2.交易规模超过2200亿元
综合Wind等数据,2014年我国传媒业并购总金额超过2200亿元,是2013年并购总金额的2倍多。
3.单项并购金额大
2014年,传媒业的单项并购金额以百视通收购东方明珠为最,涉及金额为492亿元(尚未完成)。2014年传媒业以并购金额排名计算,前10位涉及金额全部超过30亿元,具体见表1。
4.影视、游戏行业最为突出
2014年传媒业并购分子行业而言,以影视、游戏、广告、出版类、互联网媒体并购为主,分别为63起、57起、46起、17起、13起等。
首先,影视行业异军突起。相关数据显示,2014年,在影视行业并购中,有42家上市公司发起并购,并购交易总金额合计超过900亿元,其中以百事通492亿重大资产重组方案最为庞大。而最为活跃的则是华策影视,2014年发起四起并购合计耗资5.07亿元。近些年来,华策影视不断以影视内容为核心,通过不断的并购逐步覆盖网络、游戏、动漫、海外电影等市场,具体见表2。
其次,游戏行业继续保持着较高的活跃度。2014年,游戏行业发起57起并购案,涉及并购金额近400亿元。在前10大并购案中,中技控股以60.21亿元收购点点互动位于首位,前十名的并购金额均超过了10亿元。在并购案例数量上,中青宝、张化机、光线传媒都达到3起,位居首位。
5.BAT巨头中,阿里巴巴一枝独秀
2013年,BAT三巨头都纷纷布局传媒业,而在2014年,百度和腾讯则鲜有大动作,而阿里巴巴一方面通过收购传媒企业为其在美国的上市造势,另一方面携其从美国上市融来的250亿美元巨资大力布局传媒业。
首先,阿里巴巴和云锋基金共同斥资12.2亿美元入股优酷土豆,其中阿里巴巴持股16.5%,云锋基金持股比例为2%。阿里巴巴将委派其CEO陆兆禧加入优酷土豆董事会。
其次,阿里巴巴对文化中国进行62.44亿港币的战略投资,阿里巴巴获得文化中国60%股份。文化中国是以报章媒体经营、移动新媒体运营与精品影视剧摄制等为主业的综合性文化产业集团。目前,文化中国已经更名为阿里影业。
第三,马云史玉柱以65亿入股华数传媒,认购公司非公开发行股份2.87亿股,占发行完成后公司股份总数的20%。华数集团是由杭州文广集团、浙江广电集团等投资设立的大型国有文化传媒产业集团。华数集团旗下控股的上市公司华数传媒拥有上百万小时的数字媒体内容库、数千万台互联网电视终端,新媒体全业务运营牌照。之前,阿里巴巴就已经携手华数进军OTT,双方共同发布了首款“天猫”盒子。同时,阿里巴巴还正式发布了阿里智能TV操作系统,以及基于阿里智能TV操作系统的智能电视。
此外,除了阿里巴巴之外,小米以3亿美元巨资入股爱奇艺,以打造更为完善的生态系统。
二、并购市场呈现新特点
2014年,传媒业并购市场除了之前的特点外,还出现了诸多新特点。
1.上市公司吸收合并上市公司的方式开始出现
根据重组方案,将由百视通收购东方明珠,合并完成后,上海文广将只保留百视通一家上市公司。停牌前百视通的市值为356.28 亿元,东方明珠为347.95 亿元,截至2015年1月9日下午停盘时,东方明珠的市值为432.02亿元,百视通的市值为405.50亿元,合计为837.52亿元,预计重组后新百视通公司,将成为传统媒体领域首个跨越千亿市值门槛的传媒公司。
百视通和东方明珠的合并重组方案有三个步骤:吸收换股合并、发行股份购买资产,以及募集配套资金。百视通拟以每股32.54元的价格,以新增股份换股方式吸收合并东方明珠,换股比例为3.04∶1,交易完成后,东方明珠注销。同时,百视通拟以非公开发行股份购买尚世影业100%股权、五岸传播100%股权、文广互动约68%的股权、东方希杰约45.21%的股权。另外,百视通拟通过向上海国和基金、交银文化基金、绿地金控、上汽投资、上海光控投资、长江养老、招商基金、国开金融、中民投资本,以及文广投资中心在内的十家机构定向发行股份的方式,募集不超过100亿的配套资金。
整合后的百视通公司,牌照资源、内容资源和渠道资源丰富,将更有利于实现转型。一是在牌照资源方面。作为综合性传媒集团,自2005年获得中国第一张IPTV全国运营牌照开始,2012年,上海文广旗下的百视通完成了对视频网站风行网的收购。目前,除了已有的IPTV牌照,上海文广还手握互联网电视以及3G手机电视牌照。 二是在内容方面,本次重组上海文广募投了100亿元人民币,其中5亿投在尚世影业,扩大影视剧生产规模,20亿用来购买版权。三是在平台方面,除了现有的互联网电视、IPTV、有线数字电视等,上海文广还将花10个亿用来建云平台和大数据中心,把旗下所有的平台包括东方购物680万的用户整合到一个平台,进行集中开发,提高用户价值。
重组后的百视通已经成为一个“生态圈”。根据重组方案,上海文广新上市公司的业务“生态圈”将包括:内容、平台+渠道、服务三大板块。“生态圈”中的内容板块将涵盖节目模式研发、影视制作、版权经营等;平台+渠道板块则包括互联网电视、IPTV、有线数字电视、网络视频、云平台和大数据等相关业务;服务板块囊括数字广告、网络游戏与主机游戏、电视购物与电子购物、文化旅游等。
2.大量的文化产业投资基金成立
近几年,我国文化产业投资基金迅猛发展,仅2014年一年新增加51支文化产业投资基金,其中40支透露募资额的基金总募资金额高达1196.85亿元,其中首期募集金额共达到140.75亿元。
首先,在地区分布方面。主要分布在北京、上海、广东等一线城市,51支基金中有33支分布在上述地区,占总基金数的64%,募集基金总金额为339.05亿元,占比28.32%。
其次,在行业分布方面。投资主要集中于移动互联网、旅游演艺领域等,其中移动互联网领域11起,占总数的23%;旅游演艺领域8起,占约17%。
3.“上市公司+PE”模式成为新主流
自2011年硅谷天堂首创“上市公司+PE”模式,与大康牧业合作成立并购基金,开展产业并购后,2014年这一模式开始引入传媒业。
在上市公司的利益方面,“上市公司+PE模式”一方面可以使上市公司借助PE机构进行产业链的整合与布局,实现公司结构的升级,进而提升公司整体价值;另一方面通过并购基金介入,上市公司既能够享受到股价上升的高收益等并购带来的潜在收益,同时又能很好地去规避潜在的风险。在PE机构的利益方面,通过将并购基金所投项目出售给上市公司,PE可顺利实现退出。此外,通过提前入股上市公司的PE也可享受。
目前,在传媒业方面,当代东方与华安基金子公司共同发起的并购资产管理计划、奥飞动漫与广发证券直投子公司广发信德的携手、蓝色光标斥资1亿元参与投资北京华泰瑞联并购基金中心都是其中的典范。采取这一模式的主要代表见表3。
4.跨界并购风头正劲
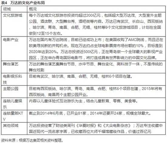
2014年,跨界并购东风劲吹,大量来自制造业、食品、农林牧渔等传统或周期性行业的公司,纷纷通过并购涉足文化影视、移动互联网、医疗健康、手游等新兴行业。而万达集团更是从从房地产高调转型进入文化传媒产业,把文化产业作为其支柱产业发展,成立了专门的文化产业集团,2014年,其文化产业集团的年收入高达341.4亿元,同比增长32.3%,其在文化产业的布局具体见表4。
5.互联网巨头继续布局传媒产业
互联网正在布局生态系统,而传媒业是其生态系统不可或缺的重要组成部分,阿里巴巴是其中野心最大的,目前已经投资了大量的传媒企业,具体见表5。
三、多重因素助推并购市场
1.文化产业政策利好
2014年,我国密集出台了多个文化产业相关扶持政策,说明国家高度重视文化产业的发展,这也给文化产业及传媒业带来了重大利好,具体政策见表6。
2.国家管制政策放松大力支持产业并购
2014年3月24日,国务院发布《关于进一步优化企业兼并重组市场环境的意见》,提出发挥市场机制作用,取消和下放一大批行政审批事项。10月23日,《上市公司重大资产重组管理办法》以及《关于修改〈上市公司收购管理办法〉的决定》正式施行。
两个《办法》充分体现了“管制政策放松、审批环节简化、定价机制市场化”的特点,关于并购的主要有以下内容:
取消对不构成借壳上市的上市公司重大购买、出售、置换资产行为的审批;取消要约收购事前审批及两项要约收购豁免情形的审批;完善借壳上市的定义,明确对借壳上市执行与IPO审核等同的要求,明确创业板上市公司不允许借壳上市;
进一步丰富并购重组支付工具,为上市公司发行优先股、定向发行可转换债券、定向权证作为并购重组支付方式预留制度空间;取消向非关联第三方发行股份购买资产的门槛限制和盈利预测补偿强制性规定要求,尊重市场化博弈;明确分道制审核,加强事中事后监管,督促有关主体归位尽责。
并购政策的持续变暖和制度红利的释放将提高市场各主体参与并购重组的意愿。
3.传媒市场持续向好
首先,收入持续增长支持传媒业可持续发展。据国外权威部门统计,当人均GDP超过5000美元时,文化传媒消费将呈现爆发性增长,2014年,我国GDP突破60万亿,达到636463亿元,同比增长7.4%;人均GDP突破7000美元大关,达到7485美元;全国人均可支配收入为20167元,同比增长8.0%。经济和社会的全面进步将促进传媒业的快速发展。
其次,电影产业高速增长。2009年国内票房仅62亿元,而到了2014年,全国电影总票房296.39亿元,同比增长36.15%,5年间增长了3.78倍,年均增长75.61%;全年新增影院1015家,新增银幕5397块,全国银幕总数已达2.36万块。
第三,游戏产业市场过千亿元。据中国音数协游戏工委(GPC)、CNG中新游戏研究和国际数据公司(IDC)共同推出的《2014年中国游戏产业报告》数据显示,2014年中国游戏市场实际销售收入达到了1144.8亿元人民币,同比增长37.7%;中国游戏市场用户数量约达到5.17亿人。
第四,互联网广告高速增长。得益于庞大的年轻用户群,互联网广告收入在2013年1100亿元的基数上依然保持着高速增长态势,2014年上半年,根据互联网上市公司的财报数据显示,百度、新浪、网易、搜狐、腾讯5家的广告收入为292.76亿元,同比增长54.12%。而预计2014年全年,互联网广告收入将增长40%以上,达到1540亿元,而2015年将保持35%左右的高速,超过2000亿元。
此外,国内IPO发行缓慢、排队时间过长,PE推动上市公司通过并购实现退出;传统行业的转型升级,通过并购新兴行业寻找新的利润点;上市公司市值管理的需要等原因也促进了传媒业市场的大并购。
可以预测的是,2015年的传媒业并购将出现下述新趋势:一是互联网上市公司吸收合并传统媒体上市公司将增多;二是互联网巨头为了布局生态系统,将进一步收购传媒企业;三是跨界并购将更多、规模将更大。
更多阅读:






