逸马连锁产业集团重磅发布《中国连锁产业年度趋势白皮书2026年》,通过本报告企业可看清品牌增长逻辑、破解停滞困局,掌握系统致胜的10大关键词,找到新大陆的地图。

中国连锁产业正站在一个微妙的历史关口。数据不会说谎。2020年至2025年,连锁行业整体市场规模增速从9.8%逐年下滑至6.4%。规模红利正在消退,取而代之的是一个更冷酷的词汇:效率红利。

美宜佳37943家门店、瑞幸31048家门店、鸣鸣很忙21041家门店——这些数字不再是简单的规模勋章,而是系统能力的试金石。

拐点已至。过去二十年,中国连锁企业擅长“连”——快速开店、快速扩张。但“锁”不住——标准化失控、加盟商倒戈、品牌形象参差不齐。2026年的分水岭在于:单点突破的时代已经终结,系统能力成为生存底线。
01 53%的品牌正在失速
2025年第三季度,国内连锁便利店行业开闭店比例约为1.13,较去年同期的1.83显著回落。超过半数的品牌陷入门店收缩或停滞。行业分化正在加速,40%的品牌缓慢增长,7%的品牌快速扩张,53%的品牌在泥潭中挣扎。
分化背后的逻辑是什么?是系统能力的差距。
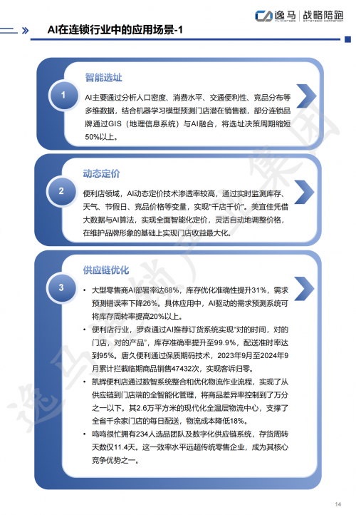
鸣鸣很忙存货周转天数仅11.4天,罗森通过AI推荐订货系统实现库存准确率99.9%,美宜佳6.0门店搭载AI-Native技术后能耗降低超20%。这些数字背后,是标准化体系、数字化能力和组织韧性的综合较量。
中国连锁经营协会的调查印证了这一趋势:2025年连锁超市实现销售总额同比增长的企业占比从38%回升至50%,增长更多来自存量门店优化而非新店扩张。超过八成的超市进行了调改,其中90%以上的调改企业业绩实现增长。
02拐点背后的五大转向
《中国连锁产业年度趋势白皮书2026年》揭示了拐点背后的五大核心转向:
从“连而不锁”到“系统致胜”。过去依靠单点突破、简单复制的打法已经失效,唯有以系统思维重构经营逻辑,才能在行业分化中站稳脚跟。

从“加盟费逻辑”到“供应链溢价”。品牌方的盈利逻辑正在重构。传统加盟模式以一次性收费为核心,与加盟商关联弱、信任风险高。新模式通过集中采购、物流配送等供应链服务获利,与门店经营健康度深度绑定。
正如马瑞光博士所言:“共赢的连锁才是真连锁,加盟商赚钱,总部才能赚钱。”从“三合一”到“三权分立”。纯直营模式扩张太慢,纯加盟模式管控太难。2026年的答案是专业分工:品牌方专注品牌建设与系统赋能,投资方聚焦资本运作,运营方深耕本地市场。

从“遍地开花”到“区域绝对领先”。美宜佳近七成门店开在广东,凯辉便利店深耕贵州做到60%以上市场份额。集中就是力量。先做区域的“地头蛇”,再做全国的“强龙”——这套打法正在成为行业共识。从“性价比”到“心价比”。Z世代人口占比23.3%,日均线上时长超7.2小时,他们为情绪价值买单的意愿远超上一代。门店正从“交易场”转向“体验场”,场景美学成为直接驱动消费者决策的核心指标。
03为什么这份白皮书值得看
逸马白皮书数据显示,加盟商在选择项目时最看重的三个因素依次为:回本周期(84.5%)、行业发展前景(80.1%)、品牌形象(78.3%)。职业加盟商正在成为主流,他们对品牌方的要求从简单的品牌授权升级为系统化的赋能支持。凭感觉做决策的时代已经结束。

逸马深耕连锁产业22年,服务超3万家连锁企业、420万家连锁门店。这份白皮书不是案头推演,而是基于一线实战的提炼,首次系统拆解了2026年连锁增长的10大关键词:善良、AI、场景与IP、万店、联营、集中、出海、轻重、全域、系统变革。它用数据和案例解剖每个关键词背后的生存法则,从智能选址、动态定价到供应链优化,从下沉市场2.0到出海本土化,提供了可量化的决策依据。
马瑞光博士的判断直指核心:“连锁产业的竞争,早已不是单一维度的比拼,而是全系统、全链路的综合较量。”
04拐点之下,如何破局?
旧地图找不到新大陆。当规模红利耗尽、系统能力成为生存底线,连锁从业者需要的不是零散经验,而是一张绘制好新大陆的地形图。《中国连锁产业年度趋势白皮书2026年》正是这样一份地图。它试图回答一个根本性问题:在旧逻辑瓦解、新逻辑建立的拐点,什么样的系统能力能让你活下来,并且活得久?
马瑞光博士在序言中写道:“唯有以系统思维重构经营逻辑、以体系能力夯实增长根基,才能在行业分化中站稳脚跟、实现高质量扩张。”对于存量时代的连锁从业者,这不是选择题,而是生存题。
但这些只是冰山一角。完整的白皮书还将告诉你:· AI渗透的临界点在哪?当技术投入ROI超15%,如何布局?· 出海的本地化陷阱如何避开?从产品出海到模式出海,关键一跳是什么?· 全域运营的真正支柱不是渠道,而是AI、场景与IP的三角协同。· 不同发展阶段的企业(初创期、成长期、成熟期)分别该走哪条增长路径?
以上内容精选自《中国连锁产业年度趋势白皮书2026年》。完整版内含十大关键词深度解读、赛道数据洞察、不同阶段企业行动指南,以及百果园、锅圈食汇、林清轩等标杆案例的实操拆解。
(想要了解《中国连锁产业年度趋势白皮书2026年》更多信息,获取完整版报告,请至【逸马连锁圈】公众号发送“白皮书”获取,或进入【逸马连锁产业集团官网】获取。)
以下为报告文档版节选内容:















(以上为部分报告内容节选,想要了解《中国连锁产业年度趋势白皮书2026年》更多信息,获取完整版报告,请至【逸马连锁圈】公众号发送“白皮书”获取,或进入【逸马连锁产业集团官网】获取。)
更多阅读:
