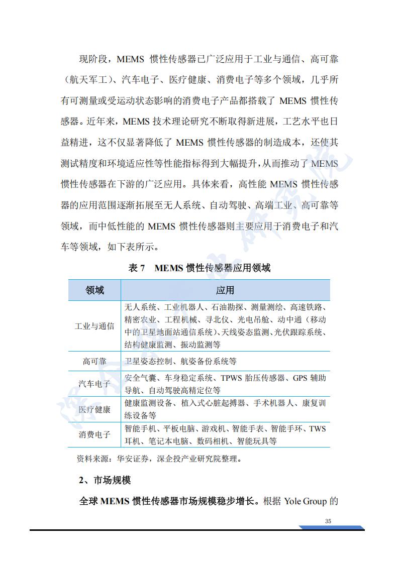
据投资界报道,近日,上海织识智能科技有限公司(以下简称「尧乐科技」)已完成数千万元融资,本轮由小米独家投资,云道资本担任独家财务顾问。资金将用于加大对具身智能领域的研发投入、加快量产节奏及服务扩产需求。
尧乐科技长期专注柔性压力技术研发,以柔性织物触觉传感器为核心产品,致力于为汽车、家具、医疗、运动等多个行业提供定制化解决方案。其中在车规级触觉传感器领域,「尧乐科技」是目前国内唯一通过严苛车规级测试的供应商。
您对融资报道有任何问题,欢迎联系:微信7281670 ,如有BP投递请发7281670@qq.com
行业报告推荐
深企投研究院:2025传感器产业研究-全球传感器细分市场格局与国产替代突围

尧乐科技长期专注柔性压力技术研发,以柔性织物触觉传感器为核心产品,致力于为汽车、家具、医疗、运动等多个行业提供定制化解决方案。其中在车规级触觉传感器领域,「尧乐科技」是目前国内唯一通过严苛车规级测试的供应商。
您对融资报道有任何问题,欢迎联系:微信7281670 ,如有BP投递请发7281670@qq.com
行业报告推荐
深企投研究院:2025传感器产业研究-全球传感器细分市场格局与国产替代突围
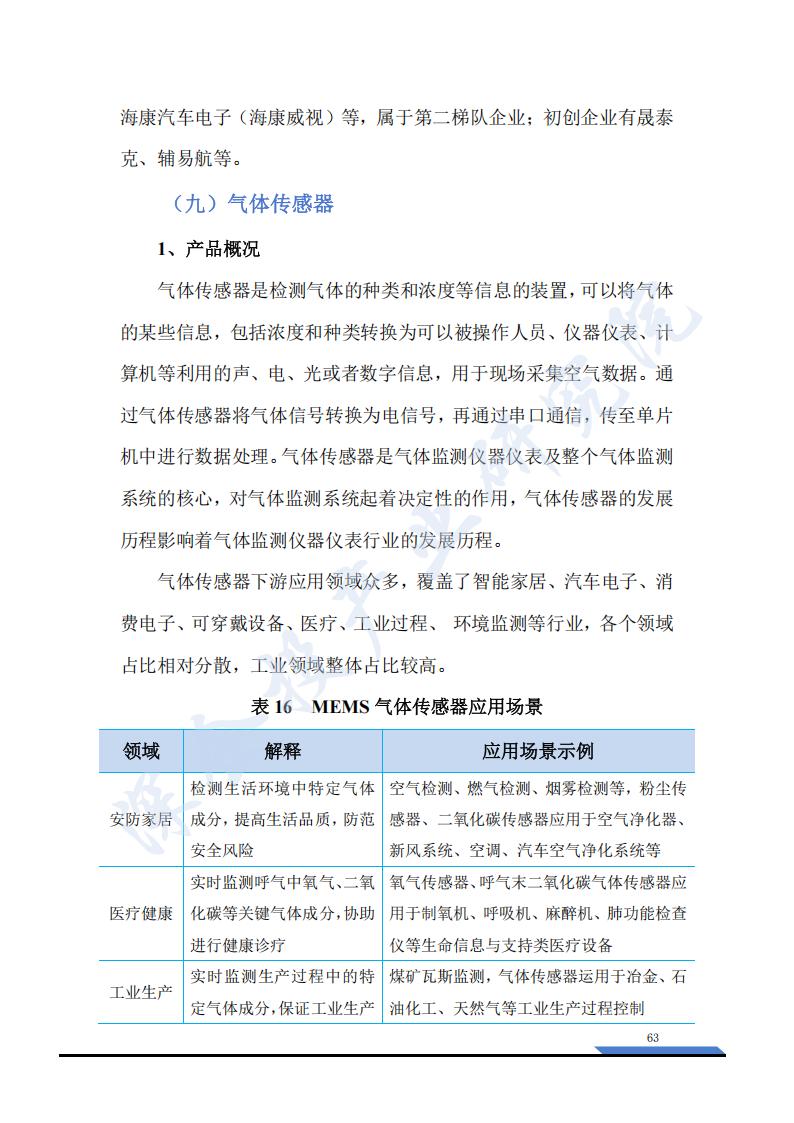
更多阅读:
