报告下载:添加199IT微信公众号【i199it】,回复关键词【2024人形机器人研究报告】即可下载
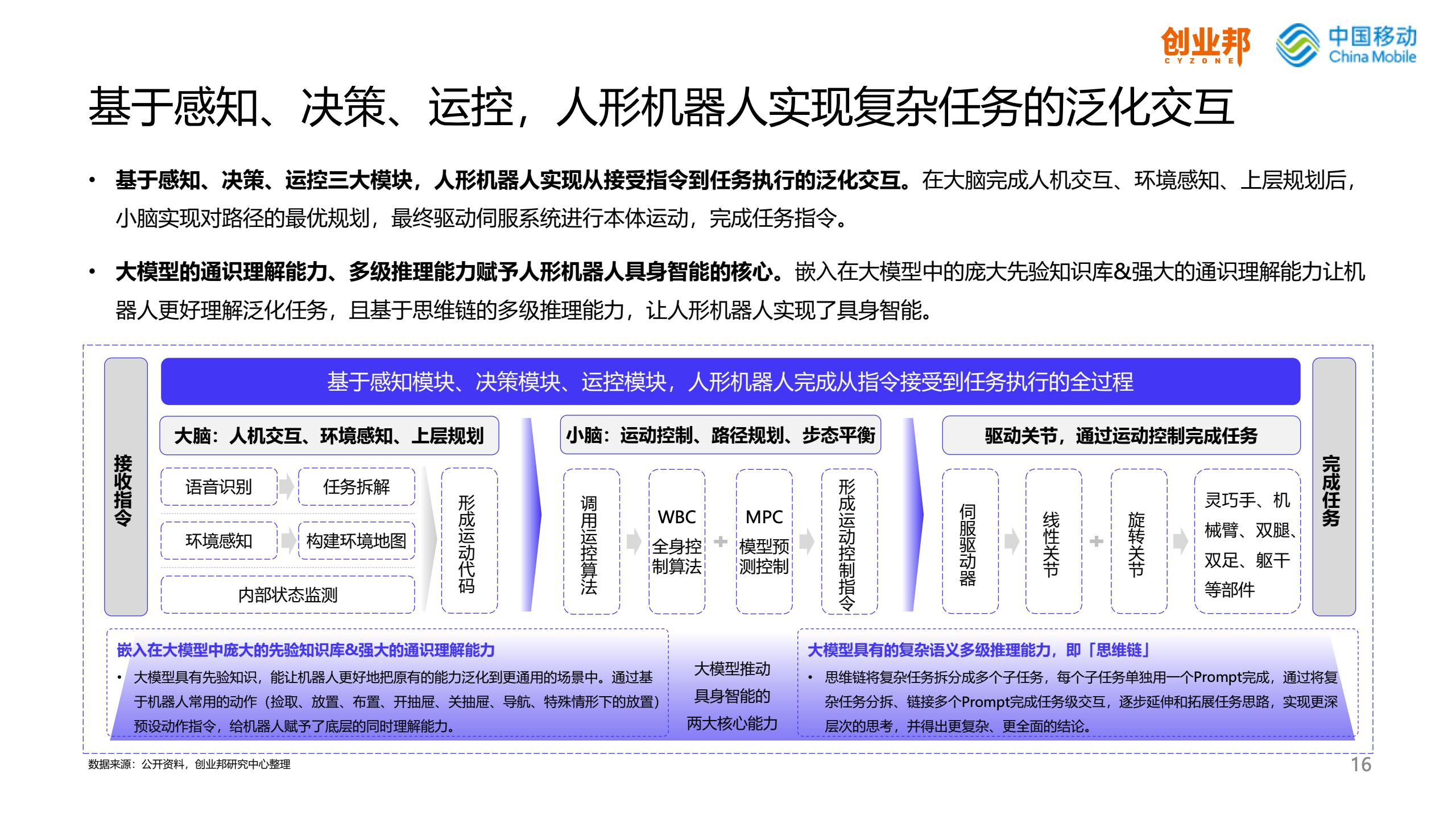
人形机器人是具备人类外形特征和行动能力的智能机器人,以双腿行走的方式,通过手臂和身体的协调完成功能,基于通用型算法和生成式AI,具备语义理解、人机交互、自主决策等能力,并利用人机交互实现任务理解与反馈,需要强大的感知计算与运动控制能力。
人形机器人是机器人行业从专用到通用场景的升级。人形机器人具备大脑、小脑、机械臂、灵巧手等关键部件,实现对环境的感知交互、运动控制、任务执行等,且执行关节的不断优化,使其负载能力、精准度不断提升,商用性能进一步提高。
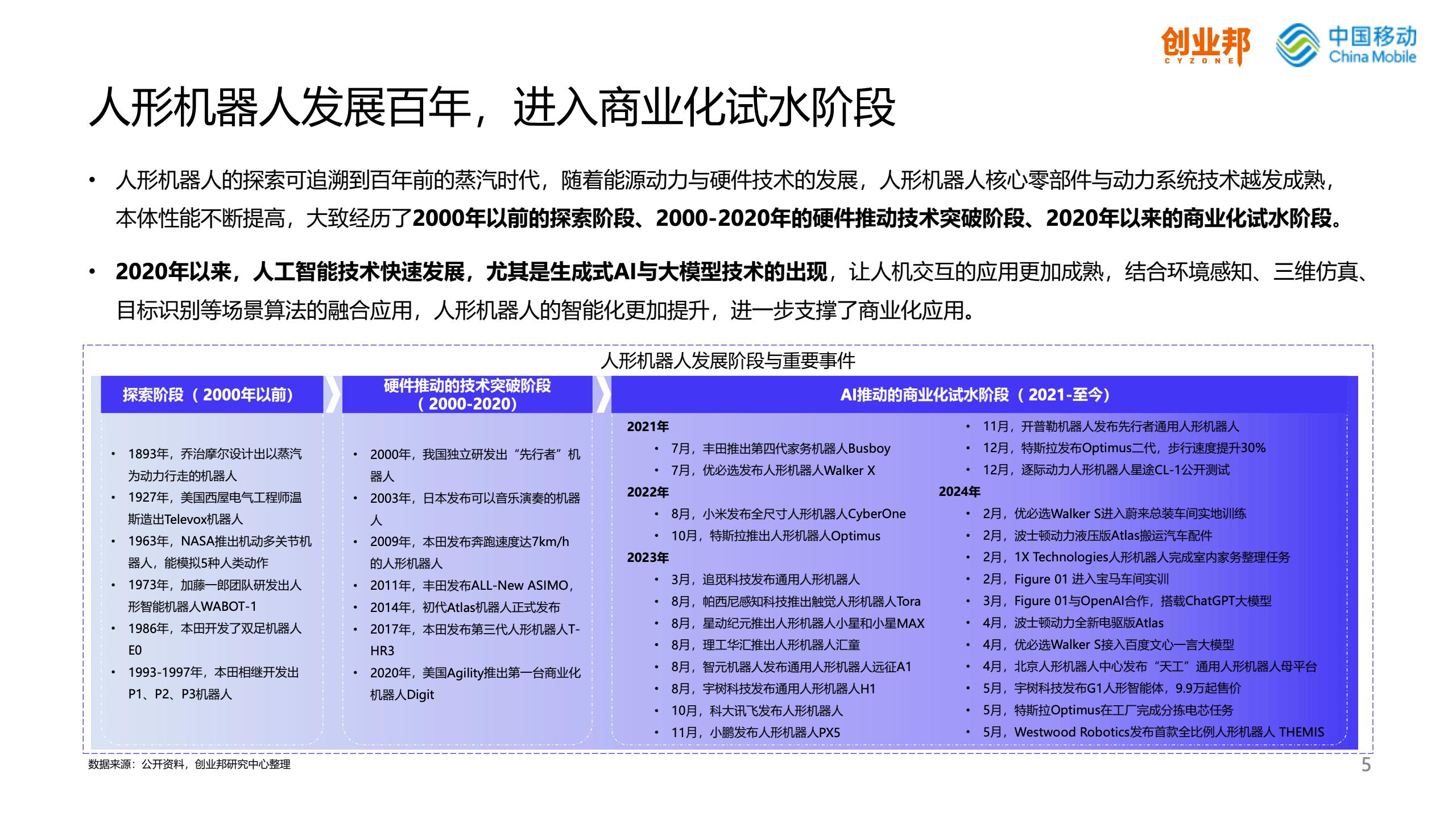
人形机器人的探索可追溯到百年前的蒸汽时代,随着能源动力与硬件技术的发展,人形机器人核心零部件与动力系统技术越发成熟,本体性能不断提高,大致经历了2000年以前的探索阶段、2000-2020年的硬件推动技术突破阶段、2020年以来的商业化试水阶段。
2020年以来,人工智能技术快速发展,尤其是生成式AI与大模型技术的出现,让人机交互的应用更加成熟,结合环境感知、三维仿真、目标识别等场景算法的融合应用,人形机器人的智能化更加提升,进一步支撑了商业化应用。

报告下载:添加199IT微信公众号【i199it】,回复关键词【2024人形机器人研究报告】即可下载
更多阅读:
